GM Service Manual Online
For 1990-2009 cars only

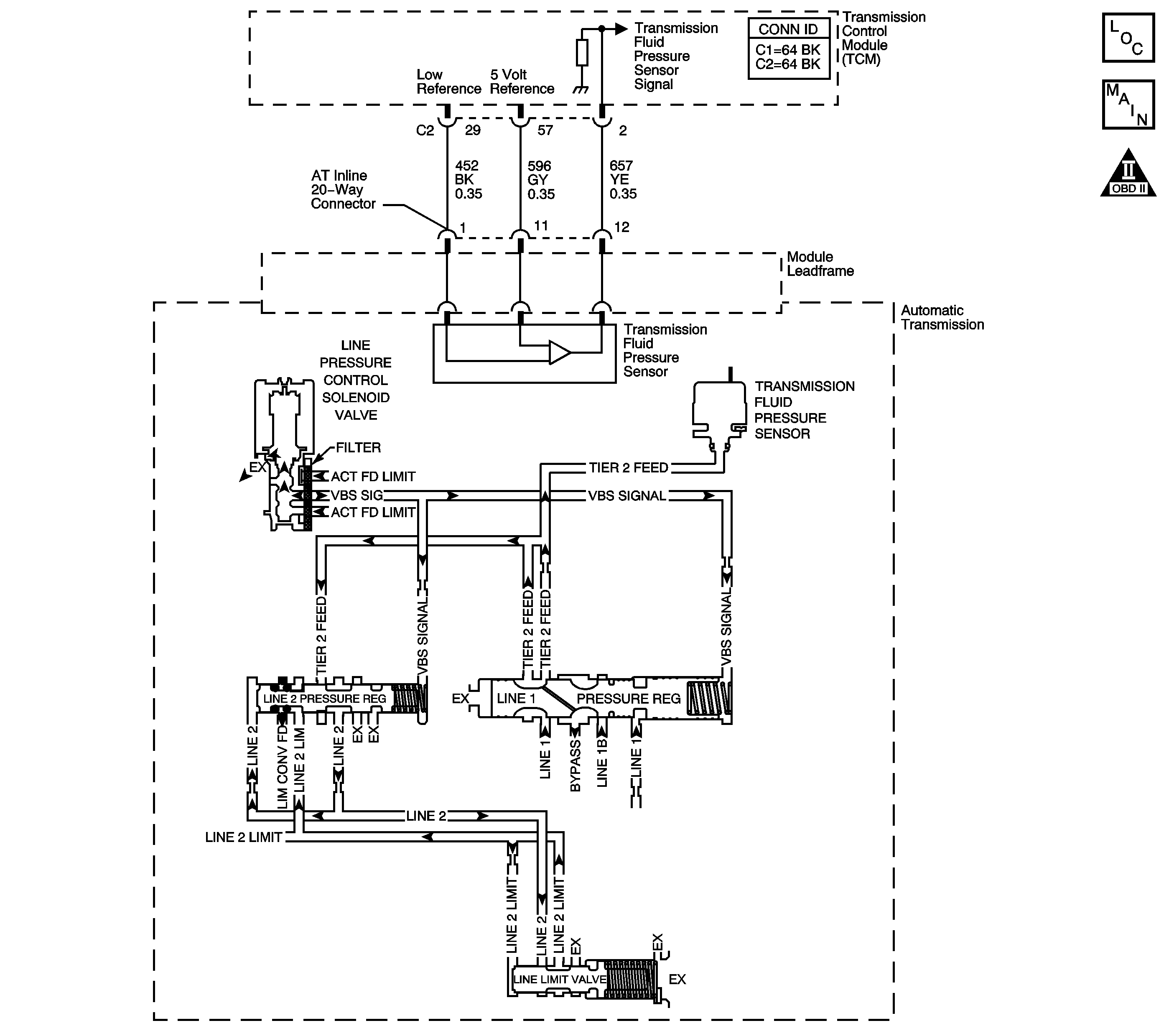
Object Number: 1207244  Size: LF
Master Electrical Component List
Automatic Transmission Controls Schematics
OBD II Symbol Description Notice

Circuit Description

The transmission fluid pressure (TFP) sensor is used to monitor the line pressure and feedback to the transmission control module (TCM) with an analog signal of 0-5 volts. The pressure sensor is fed with tier 2 feed fluid pressure and nominally ranges from 483-5861 kPa (70-850 psi). This diagnostic monitors the TFP circuit. The circuit may be functional, but not in the normal operating range. This diagnostic indicates poor sensor performance such as stuck, erratic, intermittent, or skewed values.

When the TCM detects an intermittent voltage or no voltage change in the TFP sensor circuit, then DTC P0841 sets. DTC P0841 is a type B code.

Conditions for Running the DTC

    • No HSCAN DTC U2105.
    • No engine speed DTC P0727.
    • No TFP sensor DTCs P0842, or P0843.
    • No line PC solenoid DTCs P0960, P0961, or P0962.
    • For condition 1 below, No OSS DTCs P0722, or P0723.
    • For condition 2 below, P0841 has not passed in the current ignition cycle.
    • The engine speed is greater than 500 RPM for 5 seconds
    • For condition 1 below, engine speed is 1,500 RPM or greater.
    • The transmission fluid temperature is 21°C (70°F) or greater.
    • For condition 1 below, output sensor speed is 300 RPM or greater.
    • For condition 2 below, commanded line pressure has changed more than 200 kPa (29 psi) since start-up.

Conditions for Setting the DTC

One of the following conditions occurs:

Condition 1

    • The magnitude of the commanded change in the line pressure is less 600 kPa (87 psi) or less.
    • The magnitude of the measured change in the line pressure is 1000 kPa (145 psi) or greater 10 times within 2 seconds.

Condition 2

The transmission fluid temperature has not changed by more than 100 kPa (15 psi) since startup for 2 seconds.

Action Taken When the DTC Sets

    • The TCM requests the ECM to illuminate the malfunction indicator lamp (MIL) during the second consecutive trip in which the Conditions for Setting the DTC are met.
    • The TCM commands a line pressure increase for all operating conditions.
    • The TCM freezes main line pressure transmission adaptive functions.
    • The ECM records the operating conditions when the Conditions for Setting the DTC are met. The ECM stores this information as Freeze Frame and Failure Records.
    • The TCM records the operating conditions when the Conditions for Setting the DTC are met. The TCM stores this information as Failure Records.
    • The TCM stores DTC P0841 in TCM history during the second consecutive trip in which the Conditions for Setting the DTC are met.

Conditions for Clearing the MIL/DTC

    • The ECM turns OFF the MIL after the third consecutive drive trip in which the TCM does not send a MIL illumination request.
    • A scan tool can clear the MIL/DTC.
    • The TCM clears the DTC from TCM history if the vehicle completes 40 warm-up cycles without an emission-related diagnostic fault occurring.
    • The TCM cancels the DTC default actions when the ignition switch is OFF long enough in order to power down the TCM.

Diagnostic Aids

    • If P0842, or P0843 is also set, diagnose the other DTC first.
    • Unsteady engine torque or engine misfires may cause fluctuation in transmission pressure and may set this code. Check the engine control module for fuel injector codes P0201 - P0204 and misfire codes P0300 - P0304. If any of these DTCs are present, repair the condition which set the DTC first. Then clear DTCs and operate the vehicle within the conditions for running DTC P0841 as specified in this text.
    • To locate an intermittent problem, use the scan tool to monitor Line Pressure Actual with the engine running. Wiggle the wiring harness from the TCM to the transmission while watching for a change in the parameter. This may help locate the area where the fault in the wiring may lie. Also, check for poor terminal connections.
    • Inspect the connectors at the TCM, the transmission, and all other circuit connecting points for an intermittent condition. Refer to Testing for Intermittent Conditions and Poor Connections in Wiring Systems.
    • Inspect the circuit wiring for an intermittent condition. Refer to Testing for Electrical Intermittents in Wiring Systems.
    • A damaged filter, damaged or missing thrust washer or a leaking secondary pulley can cause DTC P0841 to set.

Step

Action

Values

Yes

No

1

Did you perform the Diagnostic System Check - Engine Controls?

--

Go to Step 2

Go to Diagnostic System Check - Engine Controls in Engine Controls - 2.2L (L61)

2

Did you perform the Line Pressure Check Procedure?

--

Go to Step 3

Go to Line Pressure Check

3

  1. Install a scan tool.
  2. Turn ON the ignition, with the engine OFF.
  3. Important: 

       • Before clearing the DTC, use the scan tool in order to record the Failure Records. Using the Clear DTC Info function erases the Failure Records from the TCM.
       • Using the Clear DTC Info function erases stored DTCs in both the ECM and TCM.

  4. Record the DTC Failure Records.
  5. Clear the DTC.
  6. Select Line Pressure Actual and Line Pressure Commanded on the scan tool.
  7. Drive the vehicle and observe the scan tool for either of the following fail conditions:
  8. • Line Pressure Actual does not change 100 kPa (15 psi) or greater in 2 seconds since startup.
    • Line Pressure Actual changes 1000 kPa (145 psi) or greater 10 times within 2 seconds when Line Pressure Commanded does not change more than 600 kPa (87 psi).

Did either of the fail conditions occur?

--

Go to Step 4

Go to Intermittent Conditions in Engine Controls - 2.2L (L61)

4

Did the scan tool display a condition in which the Line Pressure Actual does not change 100 kPa (15 psi) or greater in 2 seconds since startup?

--

Go to Step 7

Go to Step 5

5

  1. Turn OFF the ignition.
  2. Disconnect the AT inline 20-way connector. Additional DTCs may set.
  3. Using the J-35616 Connector Adapter Test Kit, connect a test light between the 5 volt reference and the low reference circuits of the AT inline connector.
  4. Refer to Automatic Transmission Inline Harness Connector End View .

  5. Turn ON the ignition, with the engine OFF.
  6. While observing the test lamp, move or wiggle the engine wiring harness from the TCM 64-way C2 connector to the AT inline 20-way connector.

Was the test lamp constantly ON?

--

Go to Step 6

Go to Step 8

6

  1. Turn OFF the ignition.
  2. Using the J-35616 Connector Adapter Test Kit, connect a test light between the 5 volt reference and the TFP sensor signal circuits of the AT inline 20-way connector.
  3. Refer to Automatic Transmission Inline Harness Connector End View .

  4. Turn ON the ignition, with the engine OFF.
  5. While observing the scan display, move or wiggle the engine wiring harness between the TCM 64-way C2 connector to the AT inline 20-way connector.

Does the Line Pressure Actual change by greater than the specified value?

1000 kPa

(145 psi)

Go to Step 9

Go to Step 10

7

  1. Turn OFF the ignition.
  2. Disconnect the AT inline 20-way connector.
  3. Turn ON the ignition, with the engine OFF.

Did the scan tool display a condition in which the Line Pressure Actual does not change by greater than the specified value in 2 seconds since startup?

100 kPa (15 psi)

Go to Step 11

Go to Step 12

8

  1. Test the low reference circuit for an intermittent open or short condition between the TCM connector C2 and the AT inline 20-way connector.
  2. Test the 5-volt reference circuit for an intermittent open or short condition between the TCM 64-way C2 connector and the AT inline 20-way connector.

Refer to Circuit Testing , Testing for Intermittent Conditions and Poor Connections , and Wiring Repairs in Wiring Systems.

Did you find and correct a condition?

--

Go to Step 14

Go to Step 11

9

Test the TFP sensor signal circuit for an intermittent open or short condition between the TCM 64-way C2 connector and the AT inline 20-way connector.

Refer to Circuit Testing and Wiring Repairs in Wiring Systems.

Did you find and correct a condition?

--

Go to Step 12

Go to Step 11

10

Inspect for faulty connections at the transmission.

Refer to Circuit Testing and Connector Repairs in Wiring Systems.

Did you find and correct the condition?

--

Go to Step 14

Go to Step 11

11

Inspect for faulty connections at the TCM.

Refer to Circuit Testing and Connector Repairs in Wiring Systems.

Did you find and correct the condition?

--

Go to Step 14

Go to Step 13

12

Replace the TFP sensor. The TFP is part of the control solenoid valve assembly.

Refer to Control Valve Body Assembly Disassemble .

Did you complete the replacement?

--

Go to Step 14

--

13

Replace the TCM. Refer to Transmission Control Module Replacement .

Did you complete the replacement?

--

Go to Step 14

--

14

Perform the following procedure in order to verify the repair:

  1. Select DTC.
  2. Select Clear Info.
  3. Operate the vehicle within the Conditions for Running the DTC as specified in the supporting text.
  4. Select specific DTC.
  5. Enter DTC P0841.

Has the test run and passed?

--

Go to Step 15

Go to Step 2

15

With the scan tool, observe the stored information, capture info and DTC info.

Does the scan tool display any DTCs that you have not diagnosed?

--

Go to Diagnostic Trouble Code (DTC) List in Engine Controls - 2.2L (L61)

System OK