GM Service Manual Online
For 1990-2009 cars only
Makes
🢒
Saturn
🢒
2006
🢒
VUE - FWD
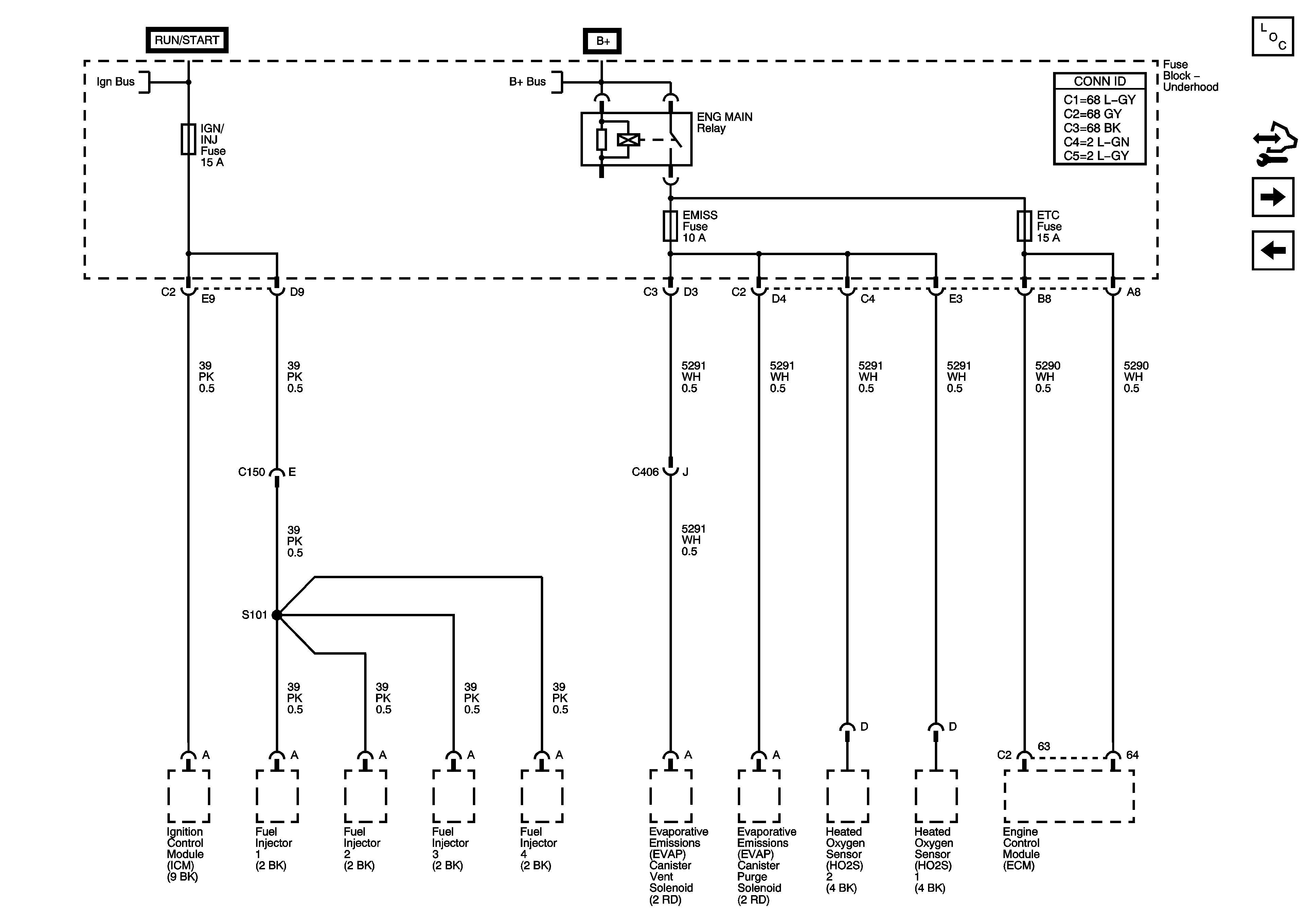
🢒 IGN/INJ Fuse, EMISS Fuse and the ETC Fuse - L61
IGN/INJ Fuse, EMISS Fuse and the ETC Fuse - L61
IGN/INJ, EMISS and ETC Fuses - L61
Master Electrical Component List
Control Module References
EMISS Fuse and the ETC Fuse - L66
RADIO Fuse, LOCK/MIRROR Fuse, BCM/CLUSTER Fuse, INT LTS Fuse, PARK Fuse and the HZRD Fuse
B+ Bussing and the EPS Fuse
IGN Fuse and the Ignition Switch Circuits