GM Service Manual Online
For 1990-2009 cars only

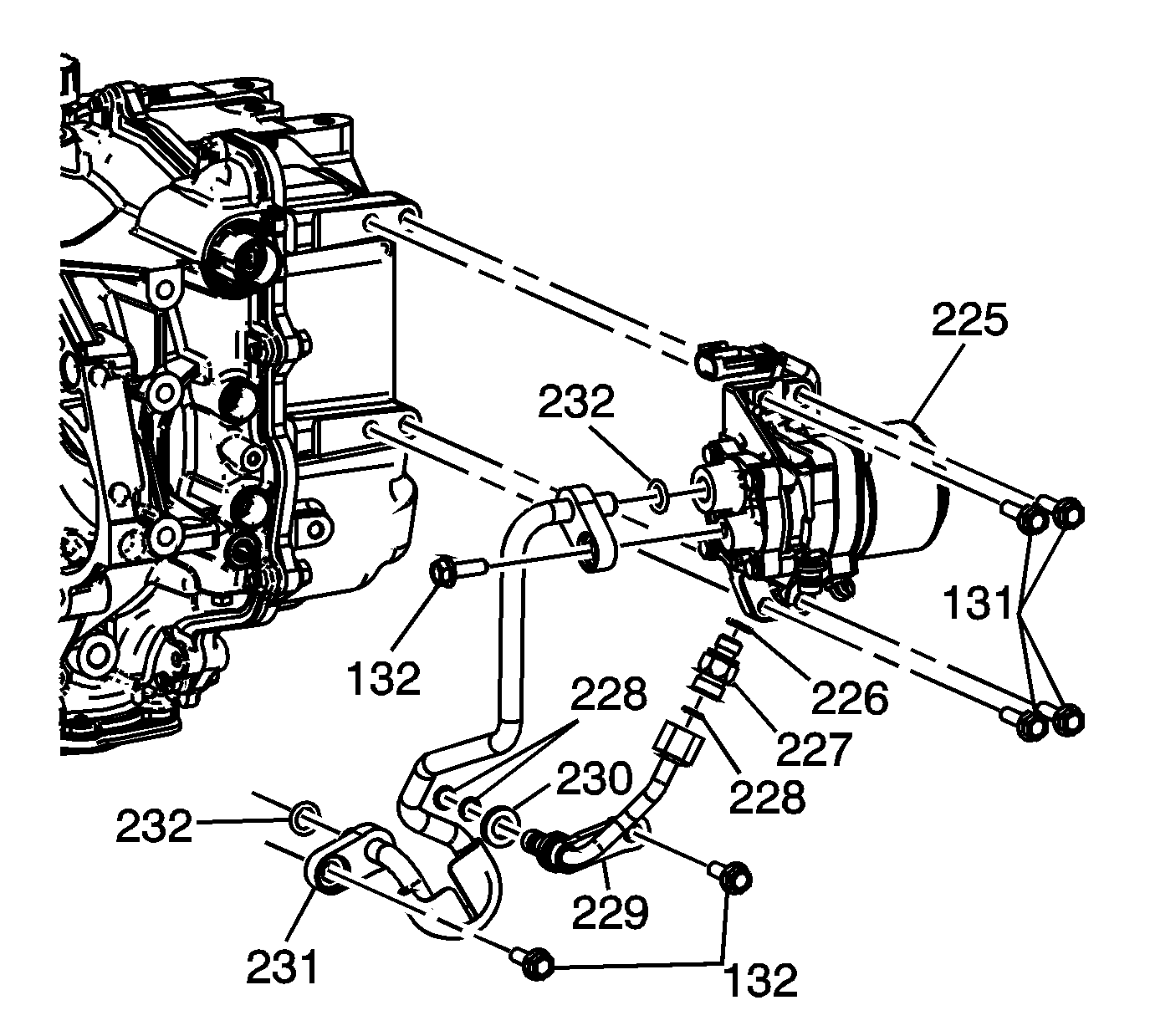
Auxiliary Fluid Pump Removal L4 Hybrid Only


    Object Number: 1776839  Size: SH

    Notice: Use care to restrain the check valve when removing the outlet pipe. Restrain while the nut is loosened or damage may occur.

    Notice: Do not remove the auxiliary pump assembly with inlet and outlet pipes attached. This may cause damage to the pipes which will result in Hybrid mal-function.

  1. Hold the check valve (227) in its assembled position with a wrench and loosen the outlet pipe (229) nut from the check valve (227).
  2. Remove the upper suction pipe, M8 x 1.25 x 25 mm bolt (132) from the auxiliary pump (225).
  3. Remove the 4 auxiliary pump, M8 x 1.25 x 30 mm bolts (131).
  4. Notice: Do not bend the electrical connector or clip or damage may occur. The electrical connector and clip are one piece.

  5. Disconnect the electrical connector.
  6. Remove the complete auxiliary pump (225) and check valve (227) assembly.
  7. Remove the outlet pipe, M8 x 1.25 x 25 mm, Bolt (132) and outlet pipe (229) from the case assembly.
  8. Remove the lower suction pipe, M8 x 1.25 x 25 mm bolt (132) and suction pipe (231) from the case assembly.