GM Service Manual Online
For 1990-2009 cars only
Makes
🢒
Saturn
🢒
2008
🢒
VUE - FWD
🢒
Diagnostic Navigation
🢒
Vehicle Diagnostic Information
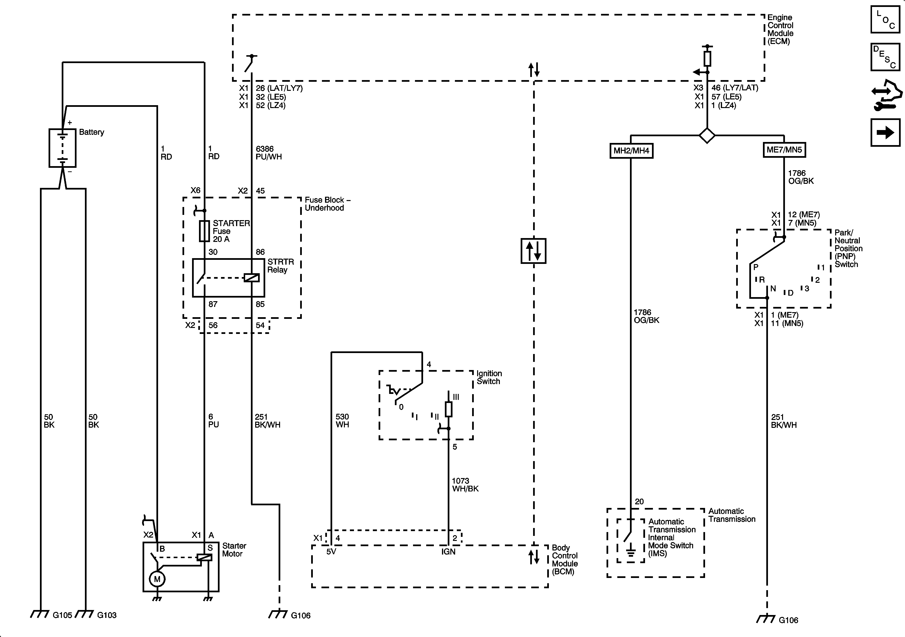
🢒 Starting and Charging Schematics
Figure
1:
Starting (LE5/LY7/LZ4)
Master Electrical Component List
Starting System Description and Operation
Control Module References
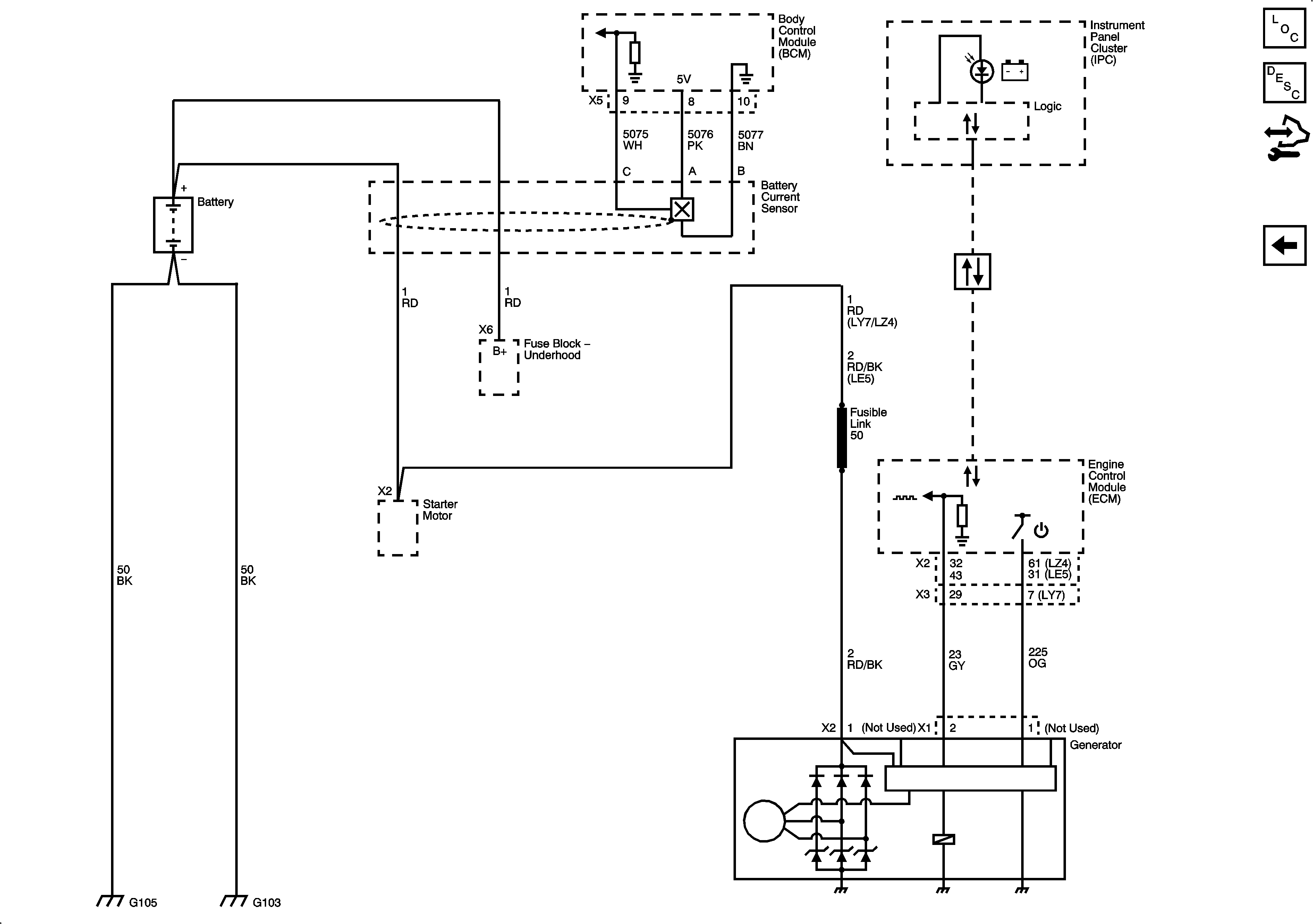
Charging Schematics (LE5/LY7/LZ4)
Figure
2:
Charging (LE5/LY7/LZ4)
Master Electrical Component List
Charging System Description and Operation
Control Module References
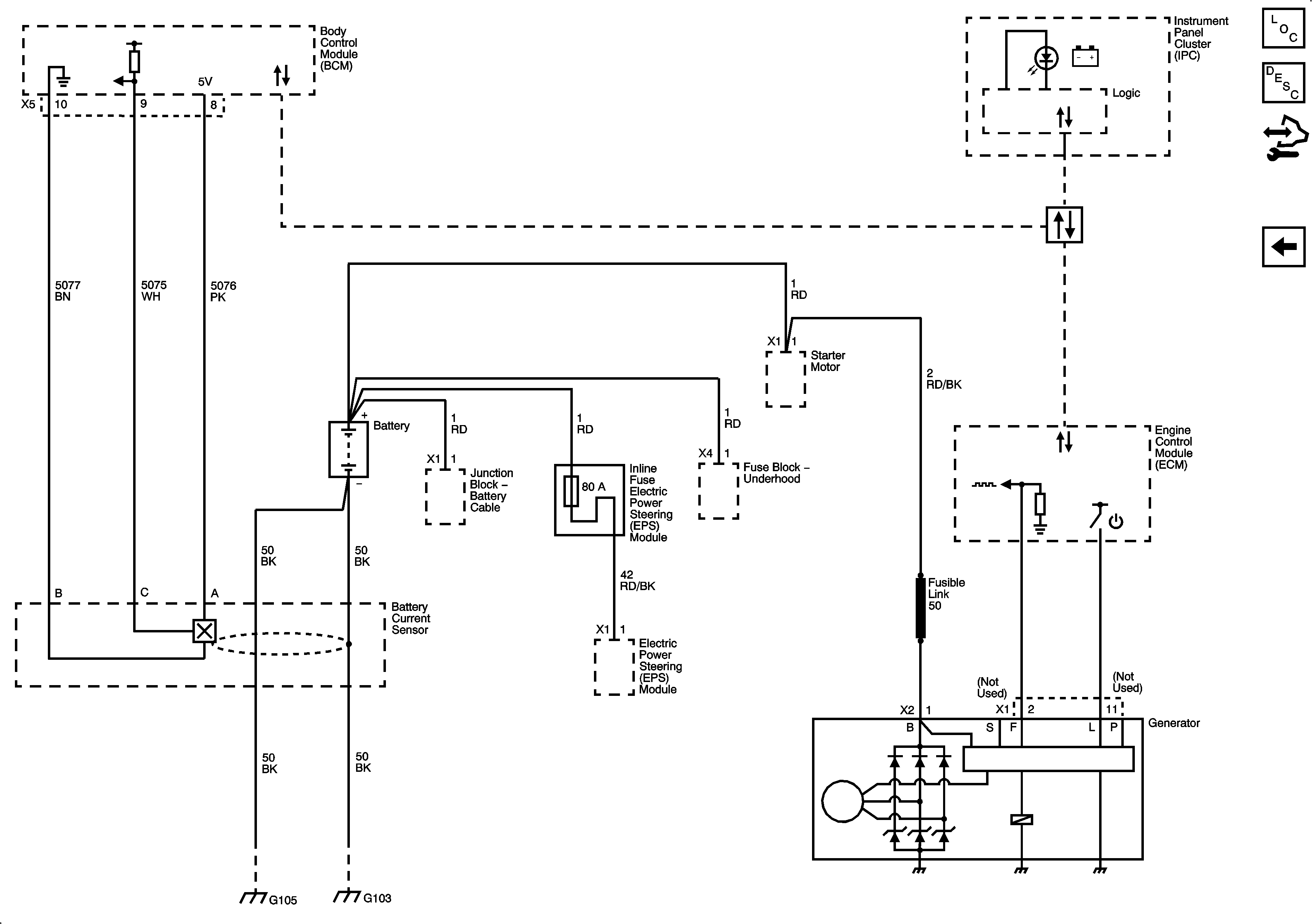
Starting Schematics (LE5/LY7/LZ4)
Figure
3:
Charging (HP7)
Master Electrical Component List
Charging System Description and Operation
Control Module References
Charging Schematics (LE5/LY7/LZ4)