GM Service Manual Online
For 1990-2009 cars only

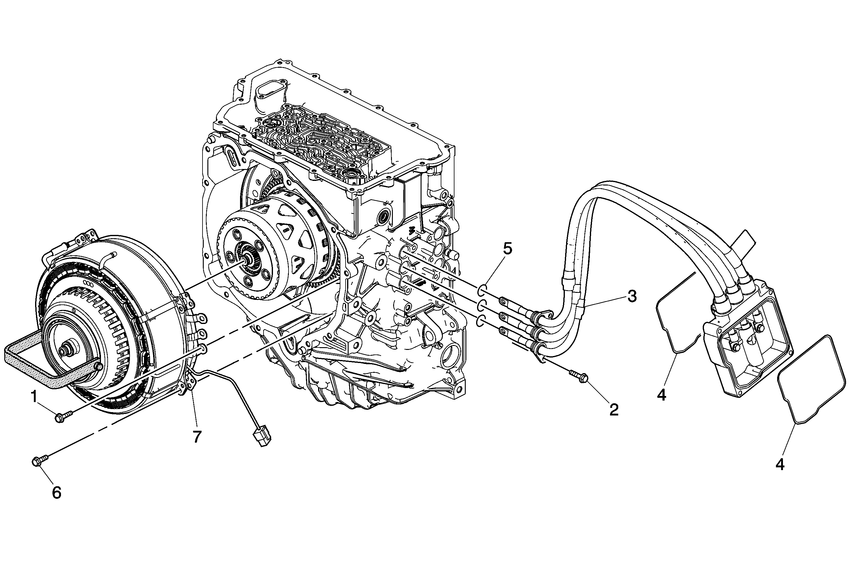
Object Number: 2047277  Size: MF

Callout

Component Name

1

Drive Motor/Generator Power Inverter Module Cable Connector Bolt M6 x 25 mm (Qty: 3) - Internal

2

Drive Motor/Generator Power Inverter Module Cable Bolt M6 x 20 mm (Qty: 3) - External

3

Drive Motor/Generator Power Inverter Module Cable Assembly - 3 Phase - B

4

Drive Motor/Generator Power Inverter Module Cable Housing Cover Seal (Qty: 2)

5

Drive Motor/Generator Power Inverter Module Cable Assembly Seal - 3 Phase (Qty: 3)

6

Drive Motor/Generator Stator Bolt M6 x 20 mm (Qty: 4)

7

Drive Motor/Generator Stator Assembly - Unit B

Warning: The generator motor weighs approximately 36 kg (80 lbs). Personal injury may result if you lift the generator motor improperly.

Special Tools

DT-49386 Rotor Lifter Assembly