GM Service Manual Online
For 1990-2009 cars only
Figure 1:

Case and Associated Parts


Object Number: 2047453  Size: LF
(1)Control Valve Body Cover Bolt M6 x 30 mm Qty: 15
(2)Control Valve Body Cover Assembly
(3)Control Valve Body Cover Gasket
(4)Generator/Drive Motor Position Sensor Bolt M5 x 15 mm Qty: 2
(5)Transmission Fluid Cooler Outlet Pipe Assembly
(6)Transmission Fluid Cooler Outlet Washer
(7)Transmission Fluid Cooler Outlet Seal
(8)Control Valve Body Bolt M6 x 80 mm Qty: 1
(9)Variable Drive Pulley Retaining Nut
(10)A/Trans Wiring Extension Harness Assembly
(11)Control Valve Body Bolt M6 x 65 mm Qty: 5
(12)Control Solenoid Valve Spring
(13)Control Valve Body Cover Wiring Connector Hole Seal
(14)Control Valve Body Bolt M6 x 75 mm Qty: 4
(15)Control Valve Body Bolt M6 x 42 mm Qty: 6
(16)Control Solenoid (w/Body and TCM) TEHCM Valve Assembly
(17)Control Solenoid Valve Filter Plate
(18)Control Valve Channel Plate Assembly
(19)Control Valve Body Bolt M6 x 48 mm Qty: 12
(21)Control Valve Body
(22)Control Valve Body Ball Check Valve Qty: 2
(23)Front Differential Bearing Spacer
(24)Front Drive Pinion Gear Shaft Thrust Bearing Assembly (LHS)
(25)Front Differential Drive Pinion Gear Bearing Thrust Washer - Selective
(26)Front Differential Drive Pinion (w/Transfer Gear) Gear Assembly
(27)Front Differential Drive Pinion Gear Bearing Thrust Washer (RHS)
(28)Front Drive Pinion Gear Shaft Thrust Bearing Assembly (RHS)
(29)Front Differential Transfer Drive Gear Fluid Passage Tube Assembly
(30)A/Trans Wiring Harness Assembly
(31)Wiring Connector Seal
(35)Transmission Fluid Fill Tube Cap Assembly
(36)Transmission Fluid Fill Tube
(37)A/Trans Fluid Fill Tube Bolt M6 x 20 mm Qty: 1
(38)Transmission Fluid Filler Tube Seal
(39)A/Trans Torque Dampener Assembly
(40)Torque Dampener and Differential Housing Bolt M10 x 35 mm Qty: 17
(41)Torque Dampener and Differential (w/Fluid Pump) Housing Assembly
(42)A/Trans Pump Fluid Outlet Seal Assembly
(43)A/Trans Output Speed Sensor Bolt M6 x 25 mm Qty: 1
(44)A/Trans Output Speed Sensor Assembly
(45)Front Differential Carrier Assembly (FWD)
(46)Torque Dampener Housing Outer Seal
(47)A/Trans Case Assembly
(48)A/Trans Case Cover Gasket
(49)A/Trans Wiring Harness Shield Bolt M6 x 20 mm Qty: 1 External
(50)A/Trans Case Cover Assembly
(51)A/Trans Case Cover Bolt M8 x 30 mm Qty: 11
Figure 2:

Transmission Case Assembly (1 of 2)


Object Number: 2047454  Size: LF
(47)A/Trans Case Assembly
(70)Drive Motor/Generator Stator Cooling Tube Assembly (LHS)
(71)Drive Motor/Generator Stator Cooling Tube Seal Qty: 2
(72)Drive Motor/Generator Stator Bolt M6 x 20 mm Qty: 4
(73)Drive Motor/Generator Rotor Lube Seal
(75)Drive Motor/Generator Rotor Assembly - Unit B
(76)Drive Motor/Generator Stator Assembly - Unit B
(77)Drive Motor/Generator Power Inverter Module Cable Connector Bolt M6 x 25 mm Qty: 6 Internal
(78)Drive Motor/Generator Stator Cooling Tube Assembly (RHS)
(79)Drive Motor/Generator Stator Cooling Tube Retainer
(80)Output Sun Gear Shaft Lube O-Ring Seal
(81)Output Sun Gear Shaft
(82)Output Sun Gear
(83)Output Carrier Assembly - C2
(84)Output Carrier Roller Bearing Assembly
(85)Output Carrier Shell
(86)Output Carrier Thrust Bearing Assembly
(87)Variable Hi and 2-3-4 Clutch Hub
(88)Variable Hi and 2-3-4 Clutch Hub Thrust Bearing Assembly
(89)Variable Hi and 2-3-4 Clutch Assembly
(90)Variable Hi and 2-3-4 Clutch Housing Thrust Bearing Assembly
(91)Center Support Bolt M10 x 25 mm Qty: 9
(92)Drive Motor/Generator Power Inverter Module Cable Housing Cover Seal
(93)Drive Motor/Generator Power Inverter Module Cable Assembly - 3 Phase - B
(94)Drive Motor/Generator Power Inverter Module Cable Bolt - External M6 x 20 mm Qty: 6
(95)Drive Motor/Generator Power Inverter Module Cable Assembly Seal - 3 Phase
(96)Drive Motor/Generator Power Inverter Module Cable Terminal External Bolt Seal
(97)Drive Motor/Generator Power Inverter Module Cable Assembly - 3 Phase - A
(98)Center Support Oil Passage Seal
(99)Center (w/Variable Low and 1-2 Reverse Clutch) Support Assembly
(100)Input Sun Gear Shaft
(101)Generator/Drive Motor Rotor Hub Shaft
(102)Input Sun Gear
(103)Input Carrier Roller Bearing Assembly
(104)Generator/Drive Motor Stator Cooling Tube Assembly (LHS)
(105)Generator/Drive Motor Stator Assembly - Unit A
(106)Generator/Drive Motor Rotor Assembly - Unit A
(107)Generator/Drive Motor Stator Cooling Tube Assembly (RHS)
(108)Input Sun Gear Thrust Bearing Assembly
(109)Input Carrier Assembly (C1)
(110)Input Carrier Thrust Bearing Assembly
(111)1-3 Reverse Clutch Assembly
(112)1-3 Reverse Clutch Thrust Bearing Assembly
Figure 3:

Transmission Case Assembly (2 of 2)


Object Number: 2047456  Size: MF
(47)A/Trans Case Assembly
(200)Accumulator Piston Retaining Ring
(201)Variable Low and 1-2 Reverse Clutch Accumulator Piston
(202)Variable Low and 1-2 Reverse Clutch Accumulator Piston Spring
(203)Variable Hi and 2-3-4 Clutch Accumulator Piston Spring - Inner
(204)Variable Hi and 2-3-4 Clutch Accumulator Piston
(205)Variable Hi and 2-3-4 Clutch Accumulator Piston Spring
(206)A/Trans Vent Assembly
(207)Drive Motor Generator Power Inverter Module Cable Terminal Insulator Block Assembly
(208)Drive Motor Generator Power Inverter Module Cable Terminal Insulator Block Bolt M6 x 20 mm Qty: 2
(209)1-3 Reverse Clutch Accumulator Piston Spring Washer
(210)1-3 Reverse Clutch Accumulator Piston Spring - Internal
(211)1-3 Reverse Clutch Accumulator Piston
(212)1-3 Reverse Clutch Accumulator Piston Spring - Outer
(213)Generator/Drive Motor Stator Locator Pin
(214)Front Differential Drive Pinion Gear Lube Dam
(215)Front Differential Drive Pinion Gear Roller Bearing Assembly
(216)Transmission Case Locator Pin
(217)Front Differential Carrier Lube Pipe Seal
(218)Front Differential Carrier Lube Pipe
(219)Front Differential Carrier Lube Pipe Bolt M5 x 15 mm Qty: 1
(220)Front Differential Carrier Lube Cup
(221)Front Differential Drive Pinion Gear Bearing Cup
(222)Front Differential Carrier Baffle
(223)Front Differential Carrier Baffle Bolt M6 x 20 mm Qty: 3
(224)Transmission Fluid Drain Plug
(225)Oil Level Plug
(226)Front Wheel Drive Shaft Oil Seal Assembly (LHS)
(227)A/Trans Fluid Level Control Valve
(228)A/Trans Fluid Level Control Valve Stud Qty: 2
(229)4th Clutch Accumulator Piston Pin Retaining Ring
(230)4th Clutch Accumulator Piston Pin
(231)4th Clutch Accumulator Piston Spring
(232)4th Clutch Accumulator Piston Seal
(233)4th Clutch Accumulator Piston
(234)4th Clutch Accumulator Piston Pin Ring
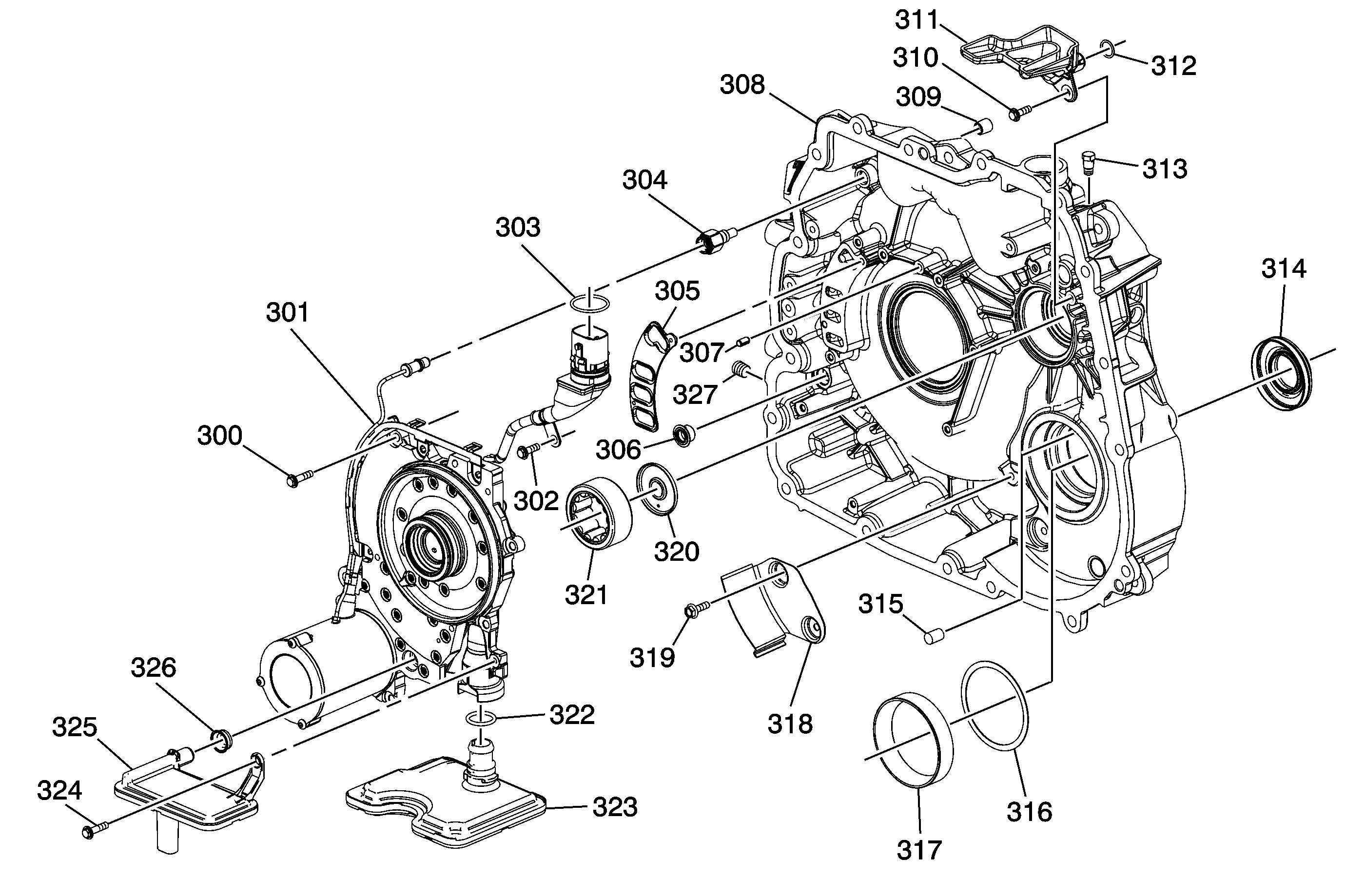
Figure 4:

Torque/Dampener and Differential (w/Fluid Pump) Housing Assembly


Object Number: 2047457  Size: MF
(300)A/Trans Fluid Pump Bolt M6 x 25 mm Qty: 8
(301)A/Trans Fluid Pump Assembly
(302)A/Trans Auxiliary Fluid Pump Wiring Harness Bolt M6 x 20 mm Qty: 1
(303)Pump Wiring Harness Connector Seal
(304)Quick Release Fluid Pump Vent Fitting
(305)A/Trans Fluid Pump Seal Assembly
(306)A/Trans Pump Fluid Outlet Seal Assembly
(307)A/Trans Fluid Pump Locator Pin
(308)Torque/Dampener and Differential Housing Assembly
(309)A/Trans Auxiliary Fluid Pump Vent
(310)A/Trans Fluid Trough Bolt M6 x 20 mm Qty: 2
(311)A/Trans Fluid Trough Assembly
(312)A/Trans Fluid Trough Seal
(313)A/Trans Fluid Pressure Test Hole Plug
(314)Front Wheel Drive Shaft Oil Seal Assembly (RHS)
(315)Front Differential Carrier Cup Plug
(316)Front Differential Bearing Washer - Selective
(317)Front Differential Drive Pinion Gear Bearing Cup
(318)Front Differential Carrier Baffle
(319)Front Differential Carrier Baffle Bolt M6 x 20 mm Qty: 2
(320)Front Differential Drive Pinion Gear Lube Dam
(321)Front Differential Drive Pinion Gear Roller Bearing Assembly
(322)A/Trans Fluid Filter Seal
(323)A/Trans Fluid Filter
(324)A/Trans Fluid Filter Bolt M6 x 20 mm Qty: 1
(325)A/Trans Auxiliary Fluid Filter Assembly
(326)A/Trans Auxiliary Fluid Filter Seal Assembly
(327)Auxiliary Pump Press Plug
Figure 5:

Fluid Pump Assembly


Object Number: 2047458  Size: MF
(400)Electric Auxiliary Pump Drive Motor Assembly
(401)A/Trans Auxiliary Fluid Pump Vent Fitting
(402)Input Shaft Bearing Assembly
(403)1-3 Reverse Clutch Housing Seal
(404)A/Trans Fluid Pump Cover Bolt M6 x 23 mm Qty: 20
(405)A/Trans Fluid Pump Cover
(406)Harness Bolt Retainers Qty: 3
(407)A/Trans Fluid Pump Seal
(408)A/Trans Fluid Pump Drive Gear - Selective
(409)A/Trans Fluid Pump Driven Gear - Selective
(410)A/Trans Auxiliary Fluid Pump Drive Gear
(411)A/Trans Auxiliary Fluid Pump Driven Gear
(412)A/Trans Fluid Pump Drive Shaft Bushing
(413)A/Trans Fluid Pump Locator Pin
(414)A/Trans Fluid Pump Body Assembly
(415)Pressure Regulator Valve
(416)Pressure Regulator Valve Spring
(417)Pressure Regulator Valve Bore Plug
(418)Pressure Regulator Valve Bore Plug Retainer
(419)A/Trans Fluid Pump Cutoff Valve
(420)A/Trans Fluid Pump Cutoff Valve Spring
(421)A/Trans Fluid Auxiliary Pump Cutoff Valve
(422)A/Trans Fluid Pump Cutoff Valve Bore Plug
(423)1-3 Reverse Clutch Housing Air Bleed Valve
(424)Pressure Relief Ball Valve - Main Pump
(425)Pressure Releif Ball Valve Spring
(426)A/Trans Torque Dampener Pressure Regulator Valve Bore Plug
(427)Control Valve Body Ball Check Valve Spring
(428)Control Valve Body Ball Check Valve
(429)Pressure Regulator Valve Bore Plug Retainer
(430)Pressure Relief Ball Valve Spring
(431)Pressure Relief Ball Valve - Auxiliary Pump
(432)A/Trans Auxiliary Fluid Pump Bolt M6 x 45 mm Qty: 4
(433)A/Trans Torque Dampener Bearing Seal
(434)A/Trans Torque Dampener Bearing Assembly
(435)A/Trans Torque Dampener Bearing Retaining Ring
(436)A/Trans Torque Dampener Fluid Seal Assembly
(437)A/Trans Torque Dampener Seal Retaining Ring
(438)A/Trans Fluid Pump Seal
Figure 6:

Control Valve Body Assembly (1 of 2)


Object Number: 2047459  Size: LF
(500)A/Trans Manual Shift Shaft Position Switch Mounting Bracket Assembly
(501)Control Valve Channel Plate Bolt Qty: 3
(502)Control Valve Body Spacer (w/Gasket) Plate Assembly
(503)Control Valve Body Spacer Retainer
(504)Control Valve Body Locator Pin Qty: 4
(505)Control Valve Body Assembly
(506)Manual Shift Shaft Detent Spring Retaining Pin
(507)Manual Shaft Detent Assembly
(508)Manual Shaft
(509)Manual Shift Shaft Detent Spring Pin
(510)Detent Lever
(511)Detent Lever Spring
(512)A/Trans Manual Shaft Position Switch Bolt M6 x 25 mm Qty: 2
(513)A/Trans Manual Shaft Position Switch Assembly
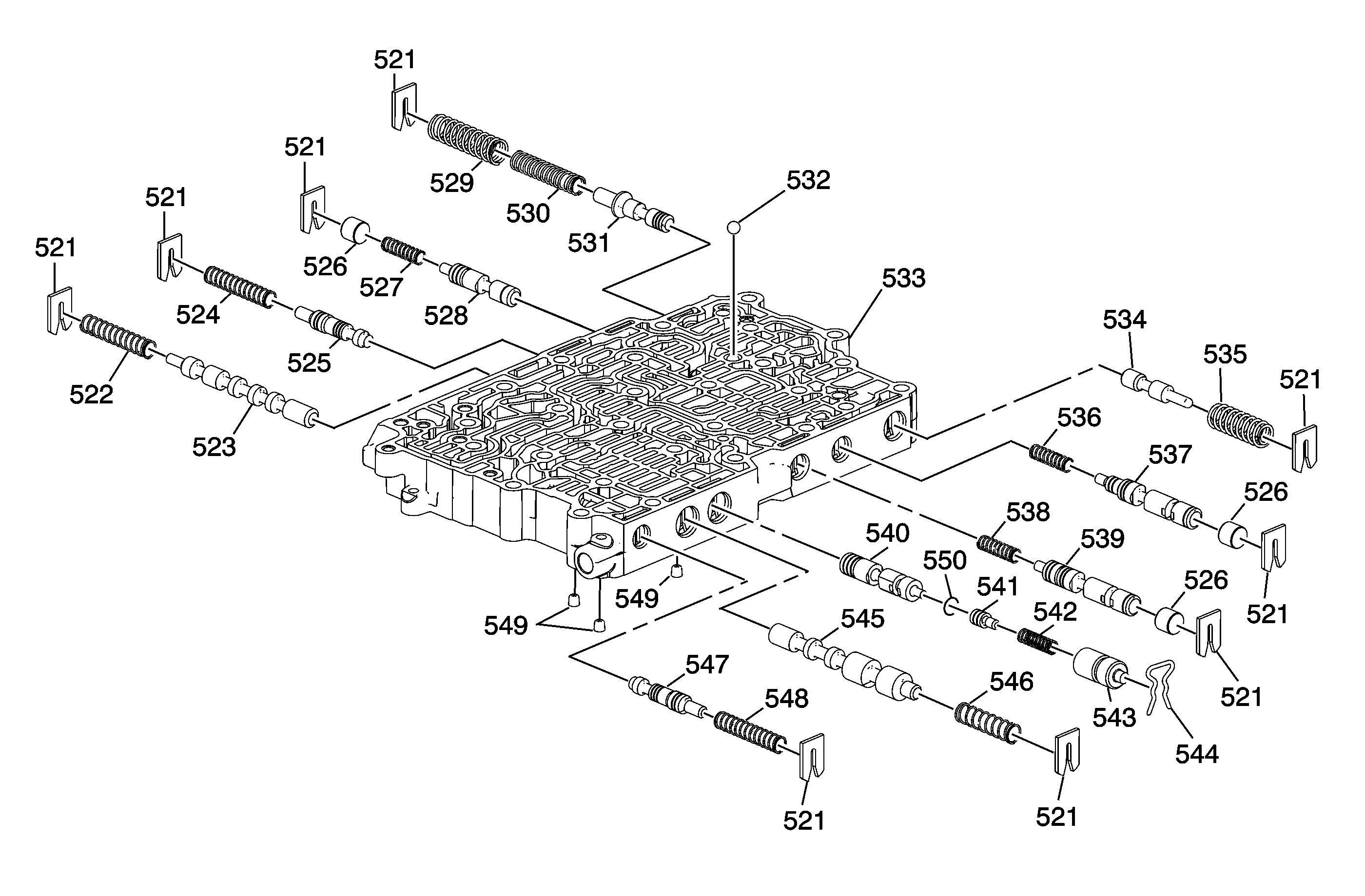
Figure 7:

Control Valve Body Assembly (2 of 2)


Object Number: 2047461  Size: MF
(521)Valve Retaining Clip
(522)Shift Solenoid Valve Spring
(523)Shift Solenoid Valve
(524)Variable Hi and 2-3-4 Clutch and Drive Motor/Generator Stator Cooling Regulator Boost Valve Spring
(525)Variable Hi and 2-3-4 Clutch and Drive Motor/Generator Stator Cooling Regulator Boost Valve
(526)Valve Bore Plug
(527)A/Trans Torque Dampener Bypass Clutch Spring
(528)A/Trans Torque Dampener Bypass Clutch Valve
(529)Actuator Feed Limit Valve Spring - Outer
(530)Actuator Feed Limit Valve Spring - Inner
(531)Actuator Feed Limit Valve
(532)Control Valve Body Ball Check Valve
(533)Control Valve Body
(534)Cooler Feed Limit Valve
(535)Cooler Feed Limit Valve Spring
(536)1-3 Reverse Clutch and Generator/Drive Motor Stator Cooling Regulator Valve Spring
(537)1-3 Reverse Clutch and Generator/Drive Motor Stator Cooling Regulator Valve
(538)Variable Hi and 2-3-4 Clutch and Drive Motor/Generator Stator Cooling Regulator Valve Spring
(539)Variable Hi and 2-3-4 Clutch and Drive Motor/Generator Stator Cooling Regulator Valve
(540)Variable Low and 1-2 Reverse and 4th Clutch and Drive Motor/Generator Stator Cooling Regulator Valve
(541)Variable Low and 1-2 Reverse and 4th Clutch and Drive Motor/Generator Stator Cooling Regulator Feedback Valve
(542)Variable Low and 1-2 Reverse and 4th Clutch and Drive Motor/Generator Stator Cooling Regulator Valve Spring
(543)Variable Low and 1-2 Reverse and 4th Clutch and Drive Motor/Generator Stator Cooling Regulator Feedback Valve Bushing
(544)Valve Retaining Clip
(545)Shift Solenoid Valve
(546)Shift Solenoid Valve Spring
(547)1-2 Reverse and 4th Clutch Regulator Boost Valve
(548)1-2 Reverse and 4th Clutch Regulator Boost Valve Spring
(549)Modulated Fluid Pressure Orifice
(550)Variable Low and 1-2 Reverse and 4th Clutch and Drive Motor/Generator Stator Cooling Regulator Feedback Valve Retainer
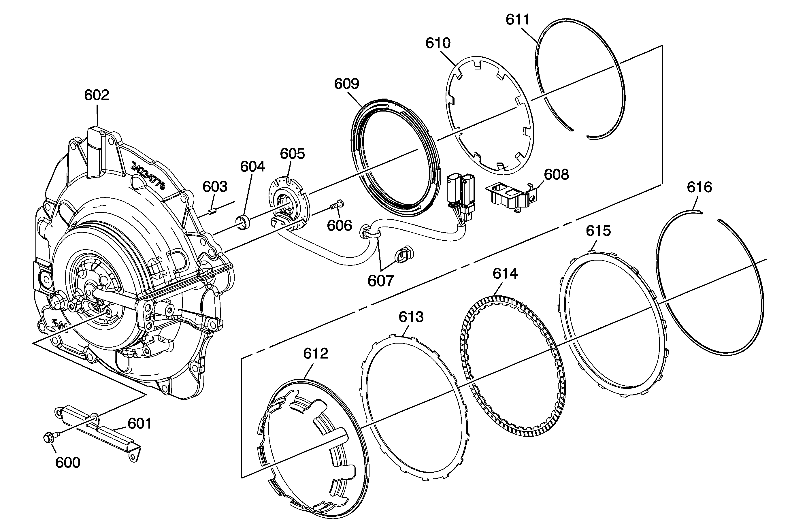
Figure 8:

Case Cover Assembly


Object Number: 2047462  Size: MF
(600)A/Trans Control Wiring Harness Shield Bolt M6 x 16 mm Qty: 3 External
(601)A/Trans Control Wiring Harness Shield
(602)A/Trans Case Cover
(603)Drive Motor/Generator Position Sensor Pin
(604)Drive Motor/Generator Rotor Lube Seal Sleeve
(605)Drive Motor/Generator Position Sensor Stator Assembly
(606)Generator/Drive Motor Position Sensor Bolt M5 x 15 mm Qty: 3
(607)Wiring Harness Clip Qty: 2
(608)A/Trans Control Wiring Harness Connector Bracket
(609)4th Clutch Piston Assembly
(610)4th Clutch Spring
(611)4th Clutch Spring Retaining Ring
(612)4th Clutch Piston Apply Ring
(613)4th Clutch Plate
(614)4th Clutch Plate Assembly
(615)4th Clutch Backing Plate
(616)4th Clutch Backing Plate Retaining Ring
Figure 9:

Variable Hi and 2-3-4 Clutch Assembly


Object Number: 2047463  Size: MF
(620)Output Carrier Internal Gear Retaining Ring
(621)Output Carrier Internal Gear
(622)Variable Hi and 2-3-4 Clutch Backing Plate Retaining Ring - Selective
(623)Variable Hi and 2-3-4 Clutch Backing Plate
(624)Variable Hi and 2-3-4 Clutch Plate Assembly - Friction
(625)Variable Hi and 2-3-4 Clutch Plate
(626)Variable Hi and 2-3-4 Clutch Spring Retaining Ring
(627)Variable Hi and 2-3-4 Clutch Spring Retainer
(628)Variable Hi and 2-3-4 Clutch Spring
(629)Variable Hi and 2-3-4 Clutch Piston Assembly
(630)Center Support Roller Bearing Assembly
(631)Variable Hi and 2-3-4 Clutch Housing Valve
(632)Variable Hi and 2-3-4 Clutch Housing Assembly
Figure 10:

Center (w/Variable Low and 1-2 Reverse Clutch) Support Assembly (1 of 2)


Object Number: 2047464  Size: MF
(635)Variable Low and 1-2 Reverse Clutch Backing Plate Retaining Ring - Selective
(636)Variable Low and 1-2 Reverse Clutch Backing Plate
(637)Variable Low and 1-2 Reverse Clutch Backing Plate Assembly - Friction
(638)Variable Low and 1-2 Reverse Clutch Plate
(639)Variable Low and 1-2 Reverse Clutch Spring Retaining Washer Retaining ring
(640)Variable Low and 1-2 Reverse Clutch Spring Retainer
(641)Variable Low and 1-2 Reverse Clutch Spring
(642)Variable Low and 1-2 Reverse Clutch Piston Assembly
(643)Center Support Assembly
Figure 11:

Center (w/Variable Low and 1-2 Reverse Clutch) Support Assembly (2 of 2)


Object Number: 2047465  Size: MF
(645)Variable Low and 1-2 Reverse Clutch Housing Assembly
(646)Input Sun Gear Shaft Roller Bearing Assembly
(647)Variable Hi and 2-3-4 Clutch Seal
(648)Variable Low and 1-2 Reverse Clutch Housing (O-Ring) Seal
(649)Variable Low and 1-2 Reverse Clutch Housing Fluid Passage Seal Qty: 2
(650)Center Support
(651)Variable Low and 1-2 Reverse Clutch Housing Bolt M6 x 40 mm Qty: 7
(652)Pin
(653)Generator/Drive Motor Position Sensor Stator Assembly
(654)Drive Motor Generator Position Switch Sensor Bolt
Figure 12:

1-3 Reverse Clutch Assembly


Object Number: 2047467  Size: MF
(660)Input Internal Gear Retaining Ring
(661)Input Internal Gear
(662)1-3 Reverse Clutch Backing Plate Retaining Ring - Selective
(663)1-3 Reverse Clutch Backing Plate
(664)1-3 Reverse Clutch Plate Assembly - Friction
(665)1-3 Reverse Clutch Plate
(666)1-3 Reverse Clutch Spring Retaining Ring
(667)1-3 Reverse Clutch Spring
(668)1-3 Reverse Clutch Piston
(669)1-3 Reverse Clutch Housing Ball Valve
(670)1-3 Reverse Clutch (w/Input Shaft) Housing Assembly
(671)Input Shaft Seals Qty: 2
(672)Input Shaft Seals Qty: 2
Figure 13:

Front Differential Drive Pinion (w/Transfer Gear) Gear Assembly


Object Number: 2047468  Size: MF
(681)Front Differential Transfer Driven Gear Retaining Ring
(682)Front Differential Transfer Driven Gear
(683)Park Gear
(684)Front Differential Drive Pinion Gear
Figure 14:

Front Differential Carrier Assembly


Object Number: 2047469  Size: MF
(687)Front Differential Carrier Bearing Assembly (LHS)
(688)Front Differential Ring Gear Bolt Qty: 16
(689)Front Differential Ring Gear
(690)Front Differential Carrier Assembly
(691)Front Differential Carrier Bearing Assembly (RHS)
(692)Differential Pinion Gear Thrust Washer
(693)Differential Pinion Gear
(694)Differential Carrier Locator Pin
(695)Differential Pinion Gear Shaft
(696)Differential Side Gear
(697)Differential Side Gear Thrust Washer
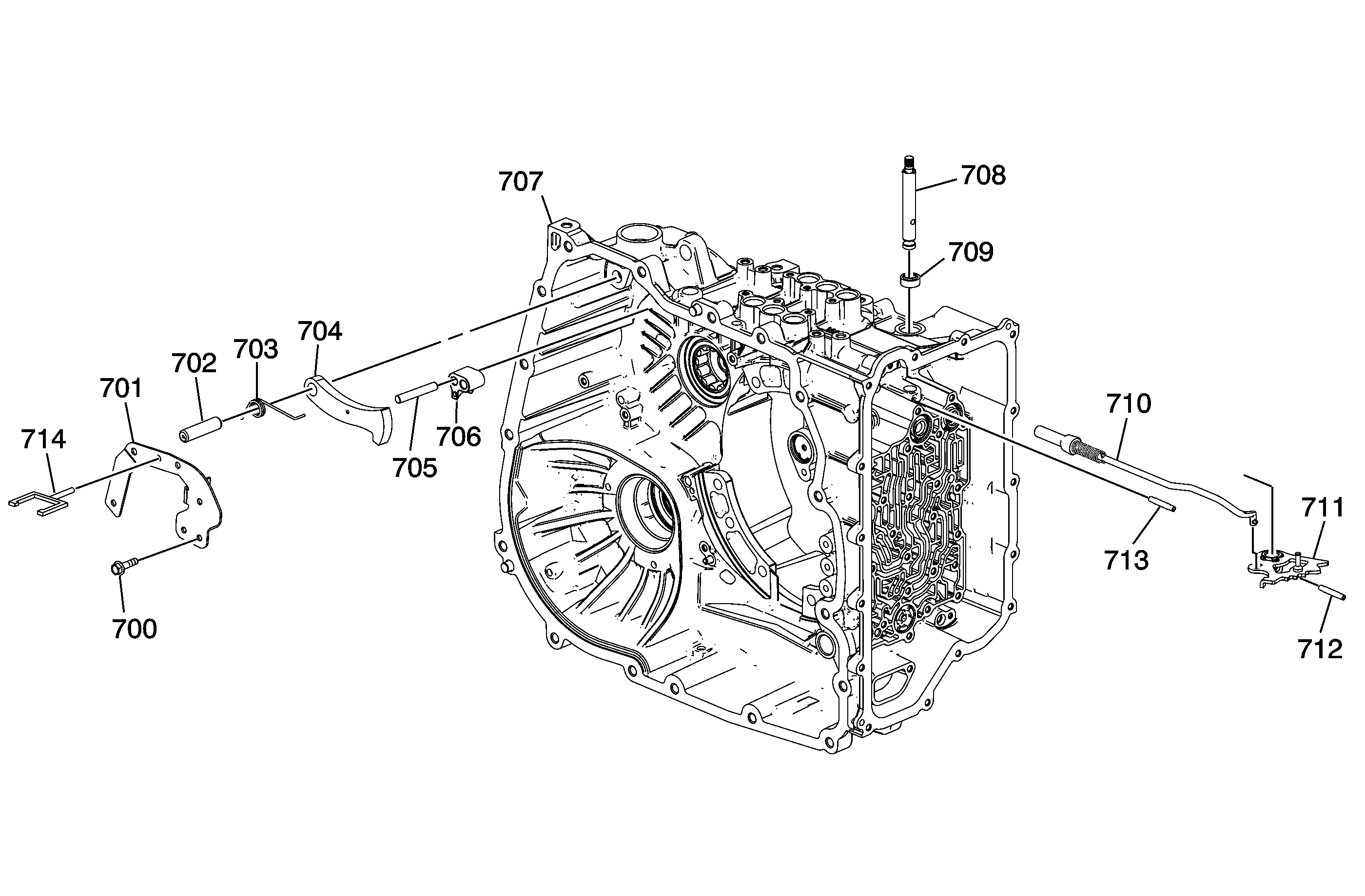
Figure 15:

Park System Components


Object Number: 2047470  Size: MF
(700)Park Pawl Actuator Bolt M6 x 25 mm Qty: 2
(701)Park Pawl Actuator Bracket
(702)Park Pawl Shaft
(703)Park Pawl Spring
(704)Park Pawl
(705)Park Pawl Actuator Guide Pin
(706)Park Pawl Actuator Guide
(707)A/Trans Case
(708)Manual Shift Shaft
(709)Manual Shift Shaft Seal
(710)Park Pawl Actuator Assembly
(711)Manual Shaft Detent Lever Assembly
(712)Manual Shaft Detent Lever Hub Pin
(713)Manual Shaft Pin
(714)Wiring Harness Conduit Bracket