GM Service Manual Online
For 1990-2009 cars only
Figure 1:

Radio (UC1)


Object Number: 1914085  Size: FS
Master Electrical Component List
Radio/Audio System Description and Operation
Control Module References
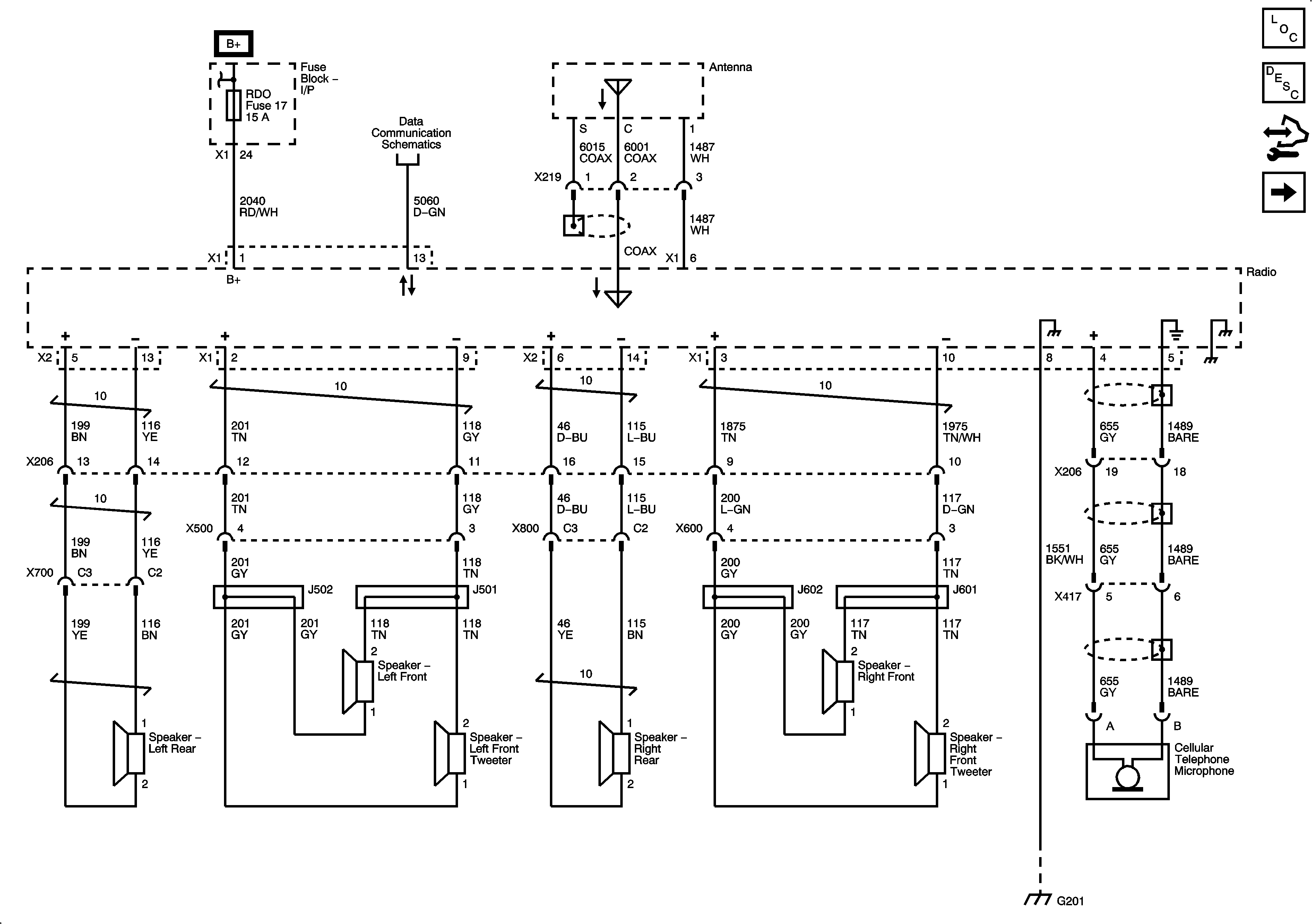
Radio (U65)
Figure 2:

Radio (U65)


Object Number: 1914087  Size: FS
Master Electrical Component List
Radio/Audio System Description and Operation
Control Module References
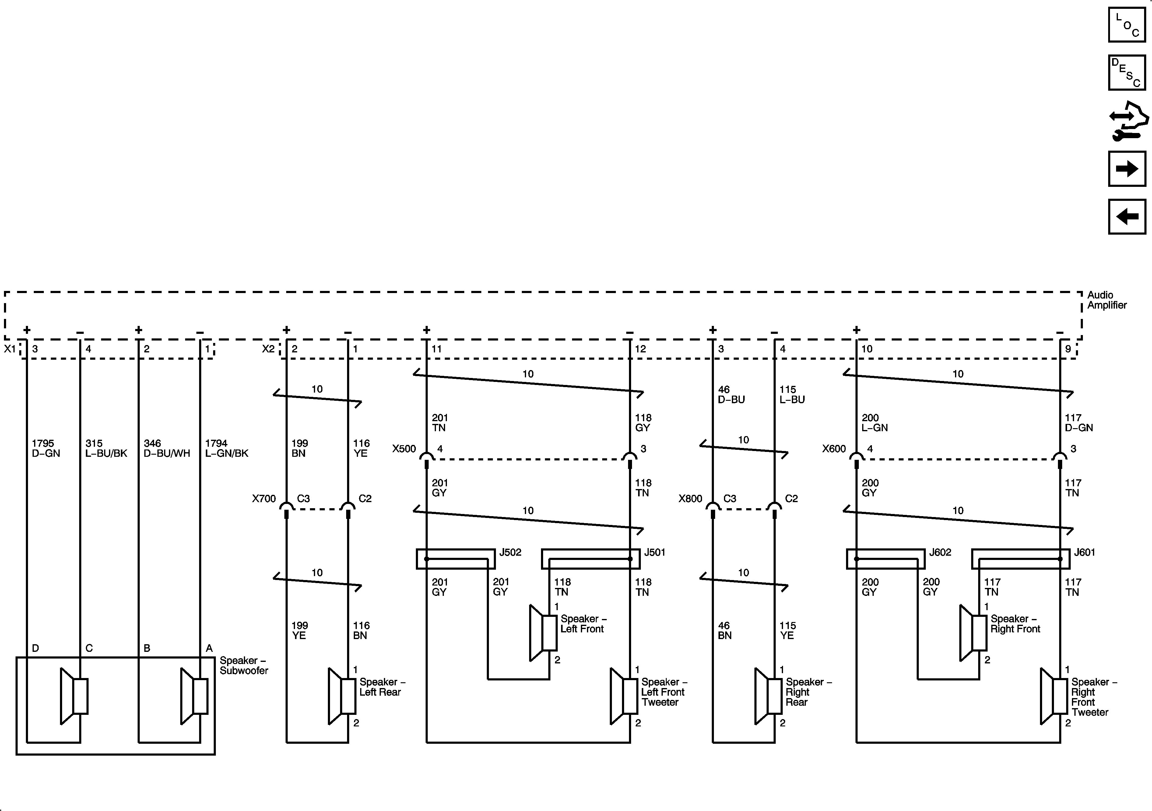
Speakers (U65)
Radio (UC1)
Figure 3:

Speakers (U65)


Object Number: 1914088  Size: FS
Master Electrical Component List
Radio/Audio System Description and Operation
Control Module References
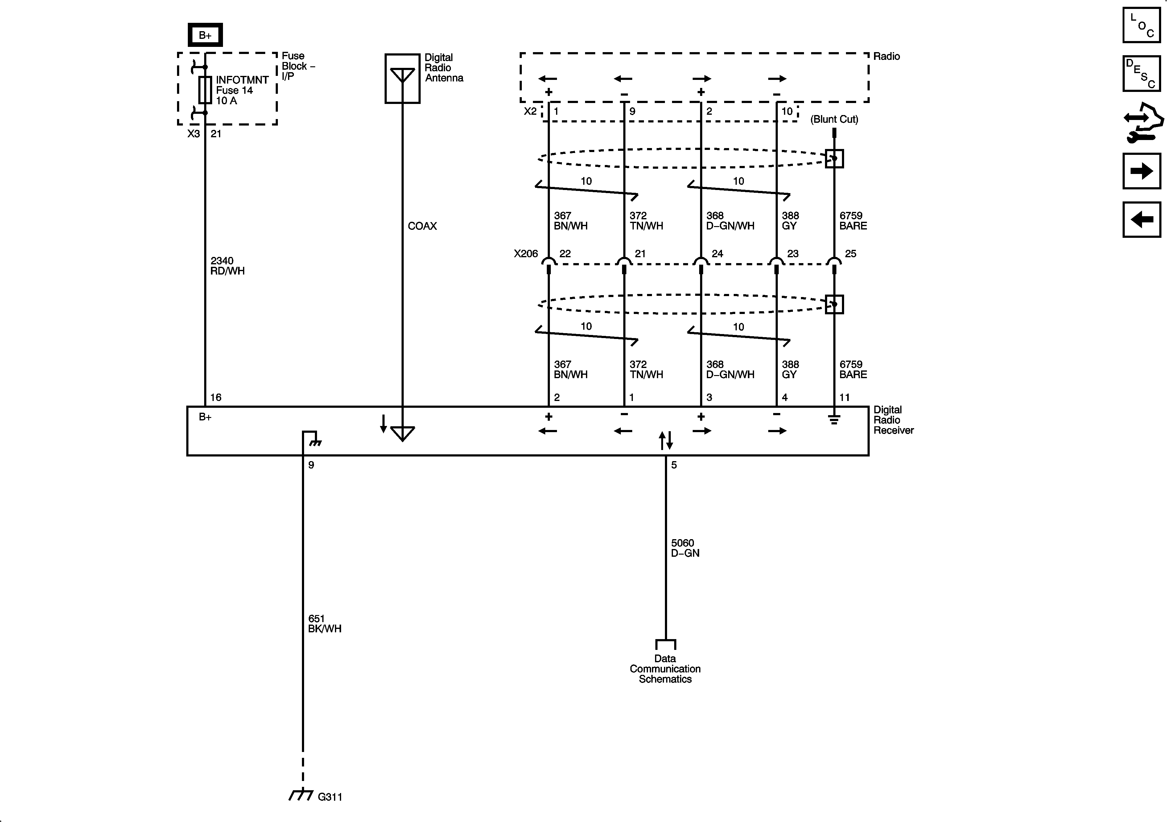
Digital Radio Receiver (U2K)
Radio (U65)
Figure 4:

Digital Radio Reciever (U2K)


Object Number: 1914090  Size: FS
Master Electrical Component List
Radio/Audio System Description and Operation
Control Module References
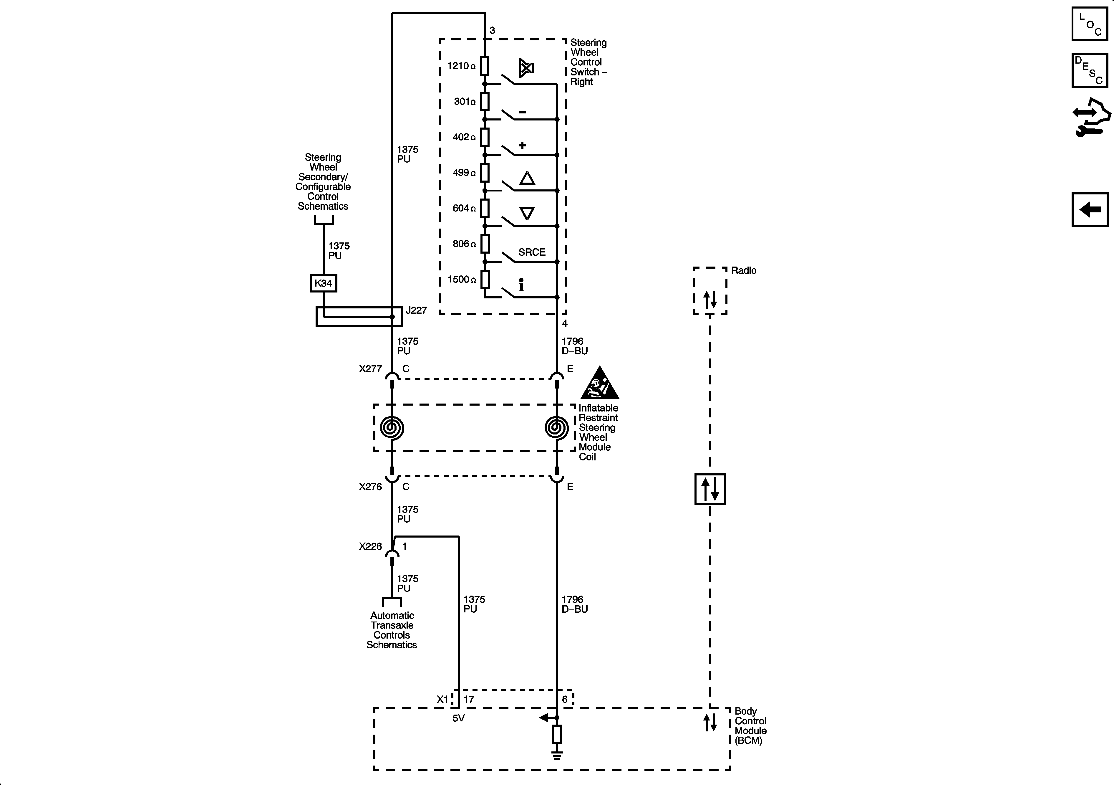
Steering Wheel Controls
Speakers (U65)
Figure 5:

Steering Wheel Controls


Object Number: 1914093  Size: FS
Master Electrical Component List
Radio/Audio System Description and Operation
Control Module References
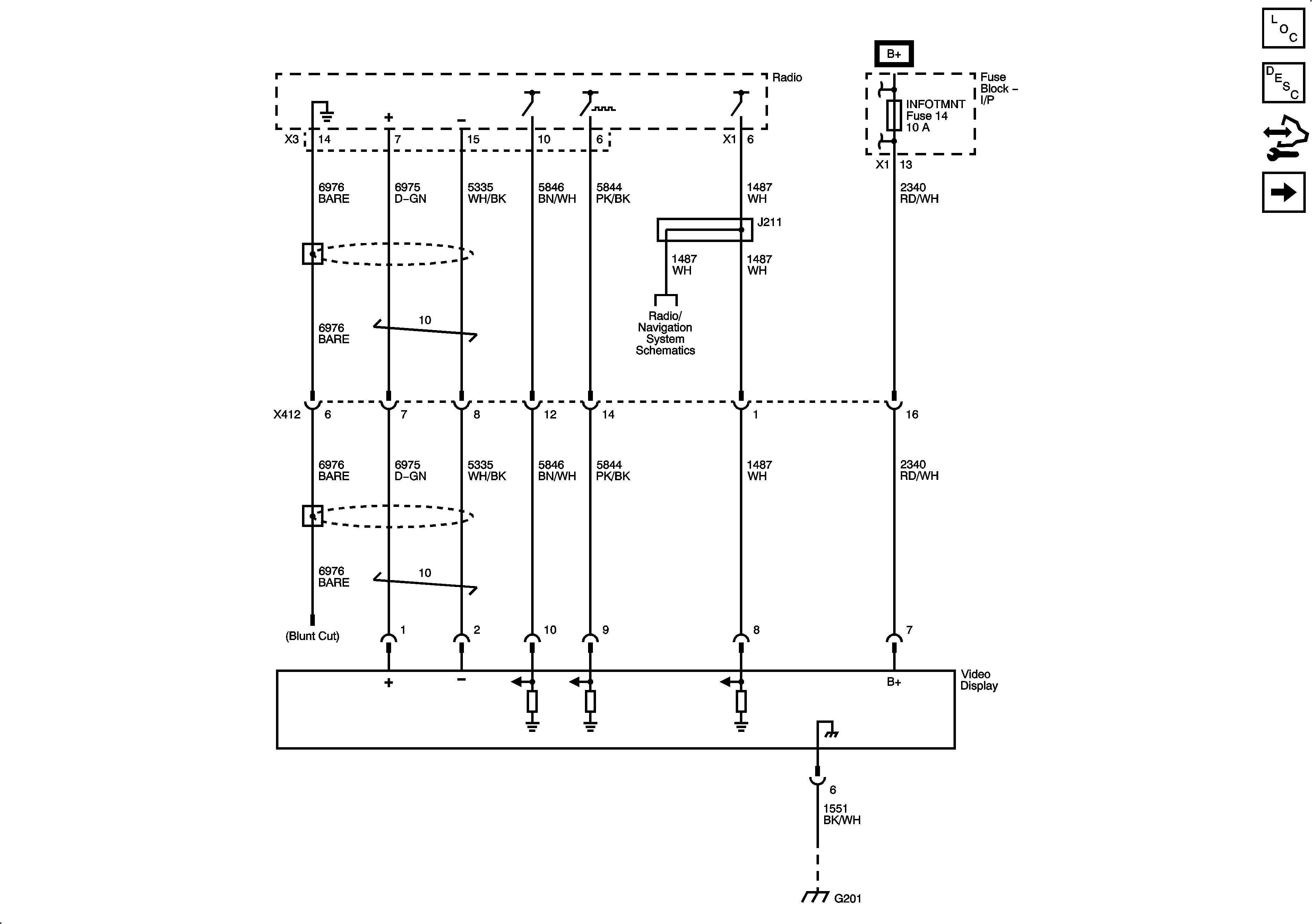
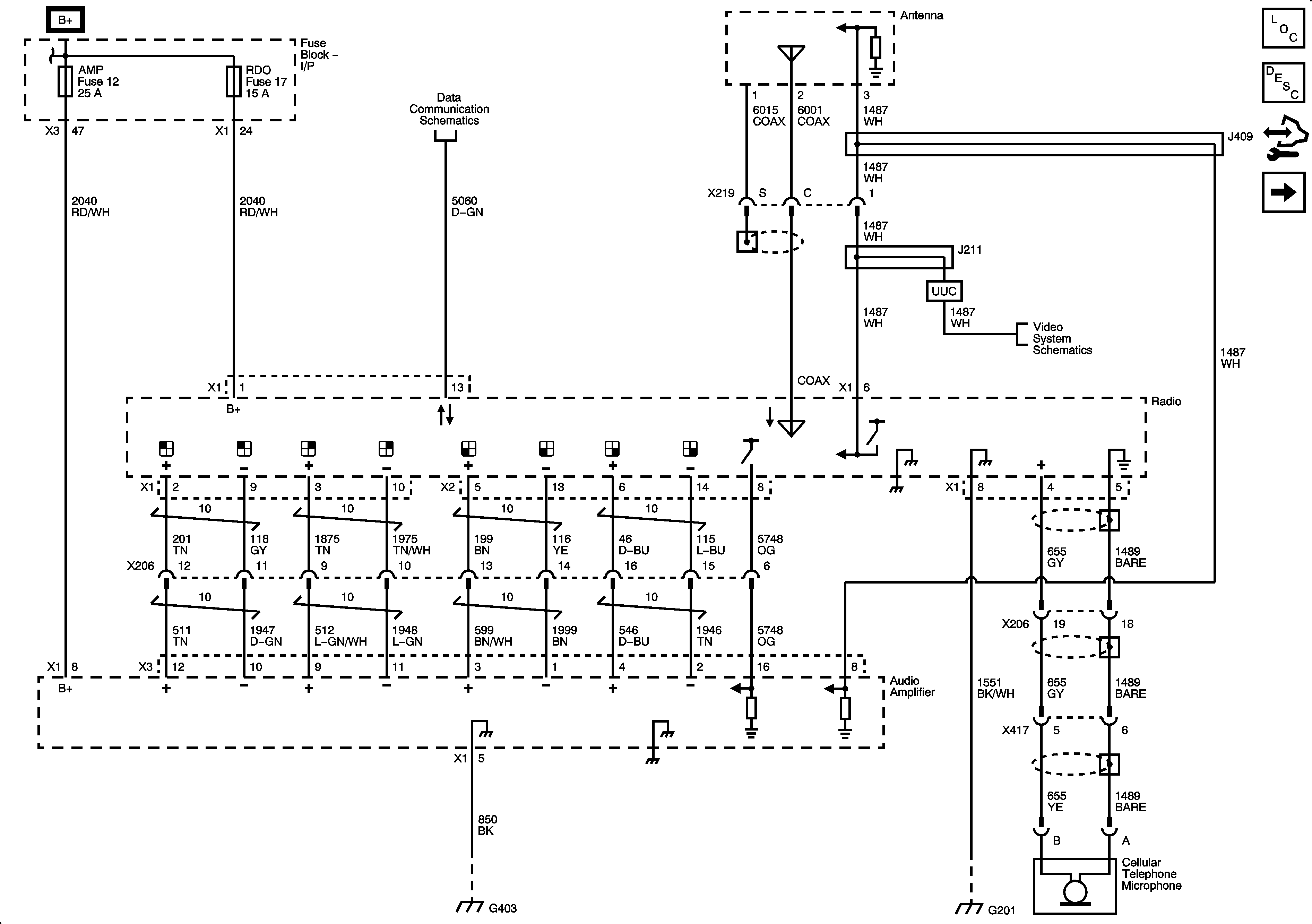
Power, Ground, and Video Signal
Digital Radio Receiver (U2K)
Figure 6:

Power, Ground, and Video Signal


Object Number: 1914095  Size: FS
Master Electrical Component List
Radio/Audio System Description and Operation
Control Module References
Audio Signals
Steering Wheel Controls
Figure 7:

Audio Signals


Object Number: 1914098  Size: FS
Master Electrical Component List
Radio/Audio System Description and Operation
Control Module References
Power, Ground, and Video Signal