GM Service Manual Online
For 1990-2009 cars only
Makes
🢒
Suzuki
🢒
2007
🢒
XL-7 FWD
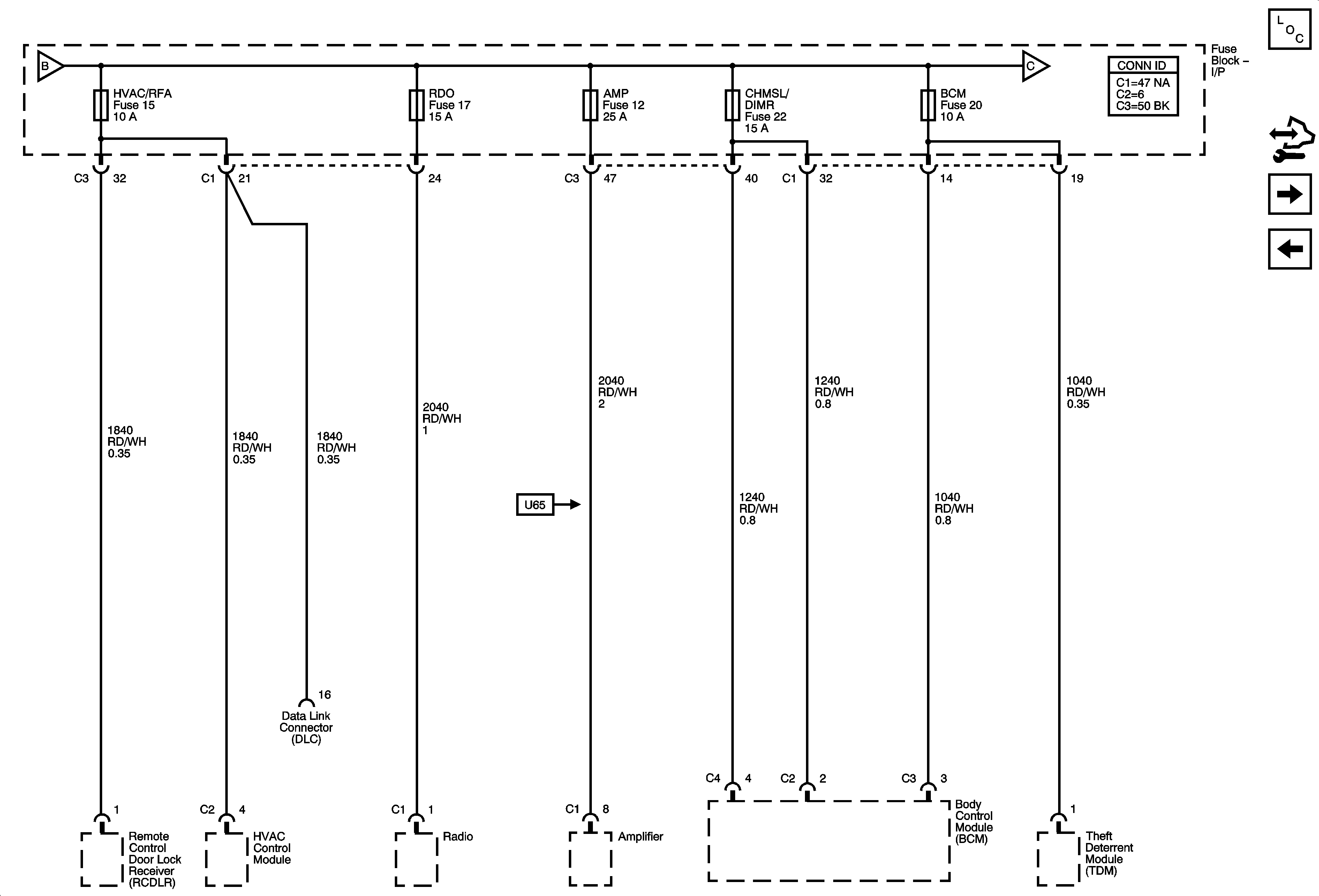
🢒 AMP, BCM, CHMSL/DIMR, HVAC/RFA, and RDO Fuses
AMP, BCM, CHMSL/DIMR, HVAC/RFA, and RDO Fuses
AMP, BCM, CHMSL/DIMR, HVAC/RFA and RDO Fuse
Master Electrical Component List
Control Module References
AOS MODULE, BATT MAIN 2, HTD/SEATS, L/GATE, LT TRN/SIG, PWR MIRS, RT TRN/SIG and SIR Fuses and POWER SEATS Circuit Breaker
BATT MAIN 1, CAN VENT, CLSTR, HVAC BLOWER, INFO, INT LTS, ONSTAR, REAR DEFOG, AND RVC Fuses