GM Service Manual Online
For 1990-2009 cars only
Makes
🢒
Suzuki
🢒
2007
🢒
XL-7 FWD
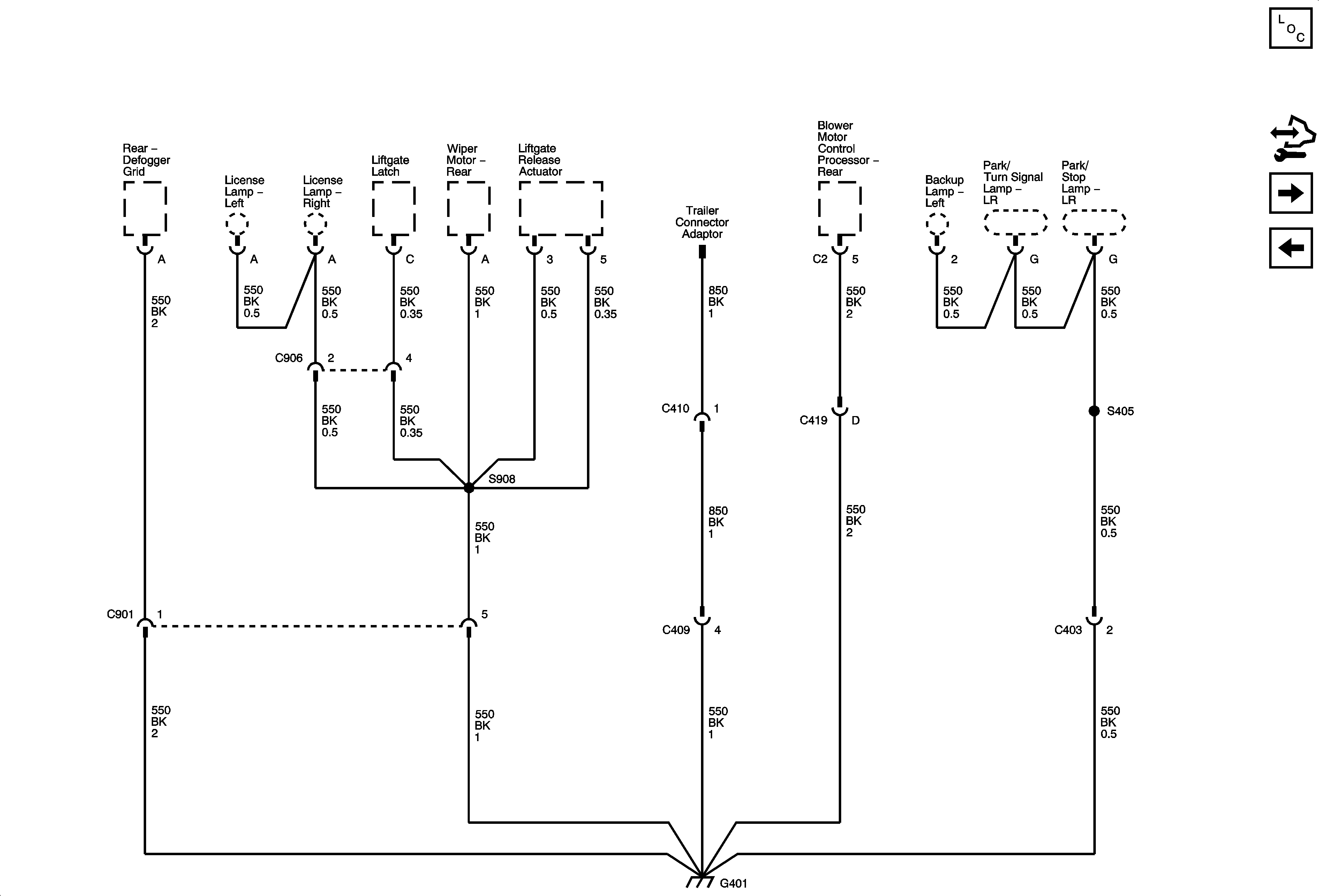
🢒 G401
G401
G401
Master Electrical Component List
Control Module References
G403
G311