GM Service Manual Online
For 1990-2009 cars only
Makes
🢒
Buick
🢒
1998
🢒
Century
🢒 Cell 67
Cell 67
Cell 67
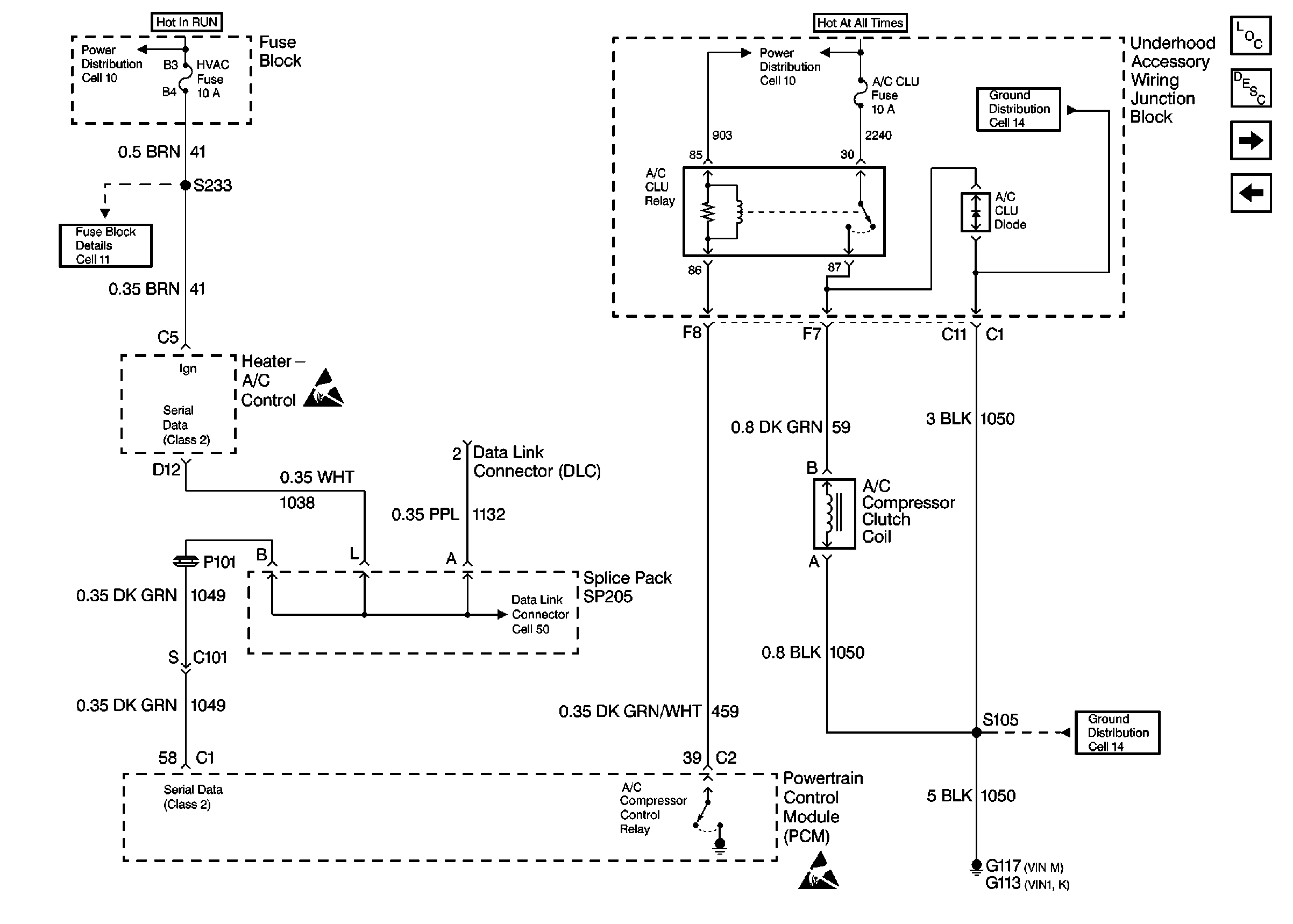
HVAC Components
HVAC Compressor Controls Circuit Description
Cell 68: Heater A/C Control
Cell 66
Fuse Block Schematics
Handling ESD Sensitive Parts Notice
Ground Distribution Schematics
Handling ESD Sensitive Parts Notice
Ground Distribution Schematics