GM Service Manual Online
For 1990-2009 cars only
Makes
🢒
Buick
🢒
2004
🢒
Century
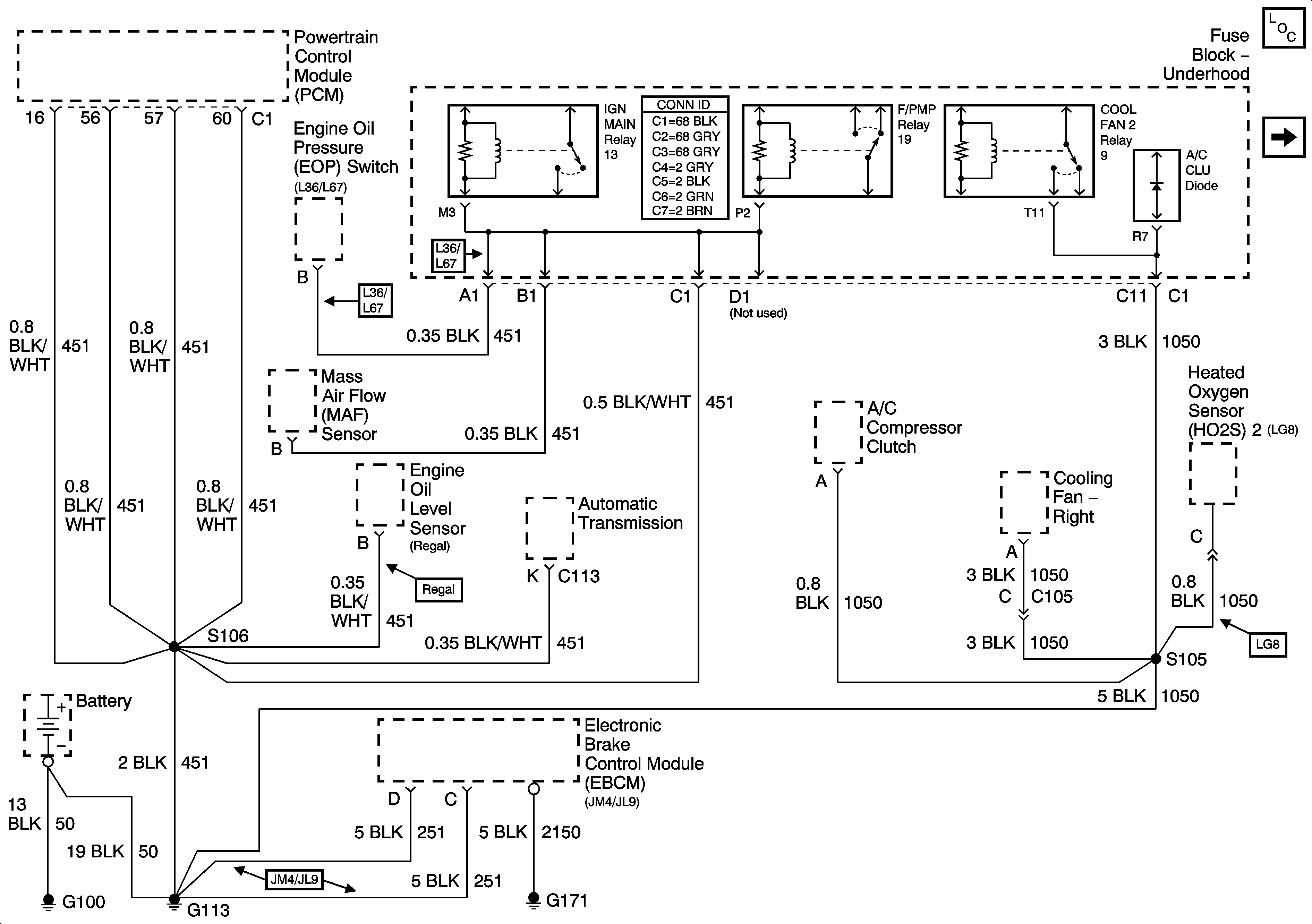
🢒 G100, G113, and G171
G100, G113, and G171
G100, G113, and G171
Master Electrical Component List
G101 and G111