GM Service Manual Online
For 1990-2009 cars only
Makes
🢒
Buick
🢒
2000
🢒
LeSabre
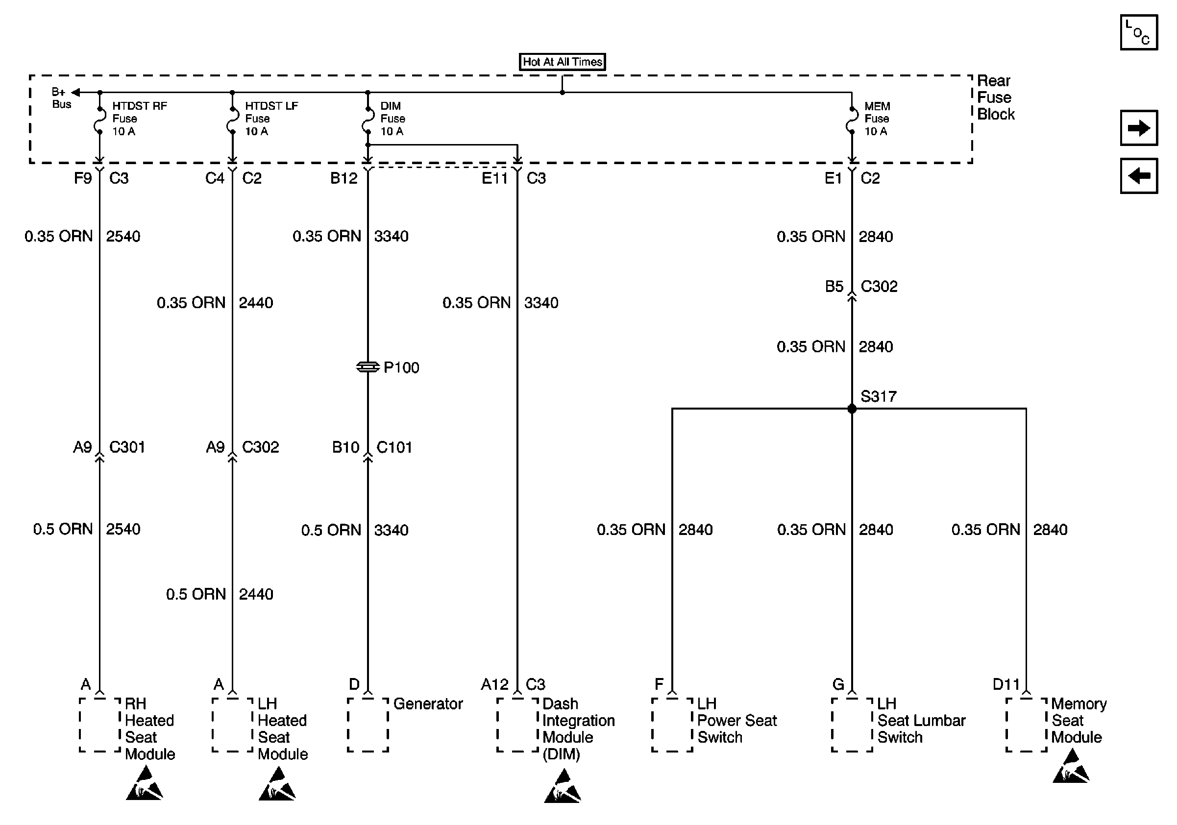
🢒 HTDST RF, HTDST LF, DIM and MEM Fuses (Rear Fuse Block)
HTDST RF, HTDST LF, DIM and MEM Fuses (Rear Fuse Block)
HTDST RF, HTDST LF, DIM and MEM Fuses (Rear Fuse Block)
Power and Grounding Components
HVAC BATT, DRV MDL, PASS MDL and RRDRMDL Fuses (Rear Fuse Block)
AIR PUMP and ACCY Relays, AIR, C/LTR, AUX PWR, WSW and ACCY Fuses (Underhood Fuse Block)
Battery Feed to the Rear Fuse Block
Handling ESD Sensitive Parts Notice
Handling ESD Sensitive Parts Notice
Handling ESD Sensitive Parts Notice
Handling ESD Sensitive Parts Notice