GM Service Manual Online
For 1990-2009 cars only
Makes
🢒
Buick
🢒
2000
🢒
LeSabre
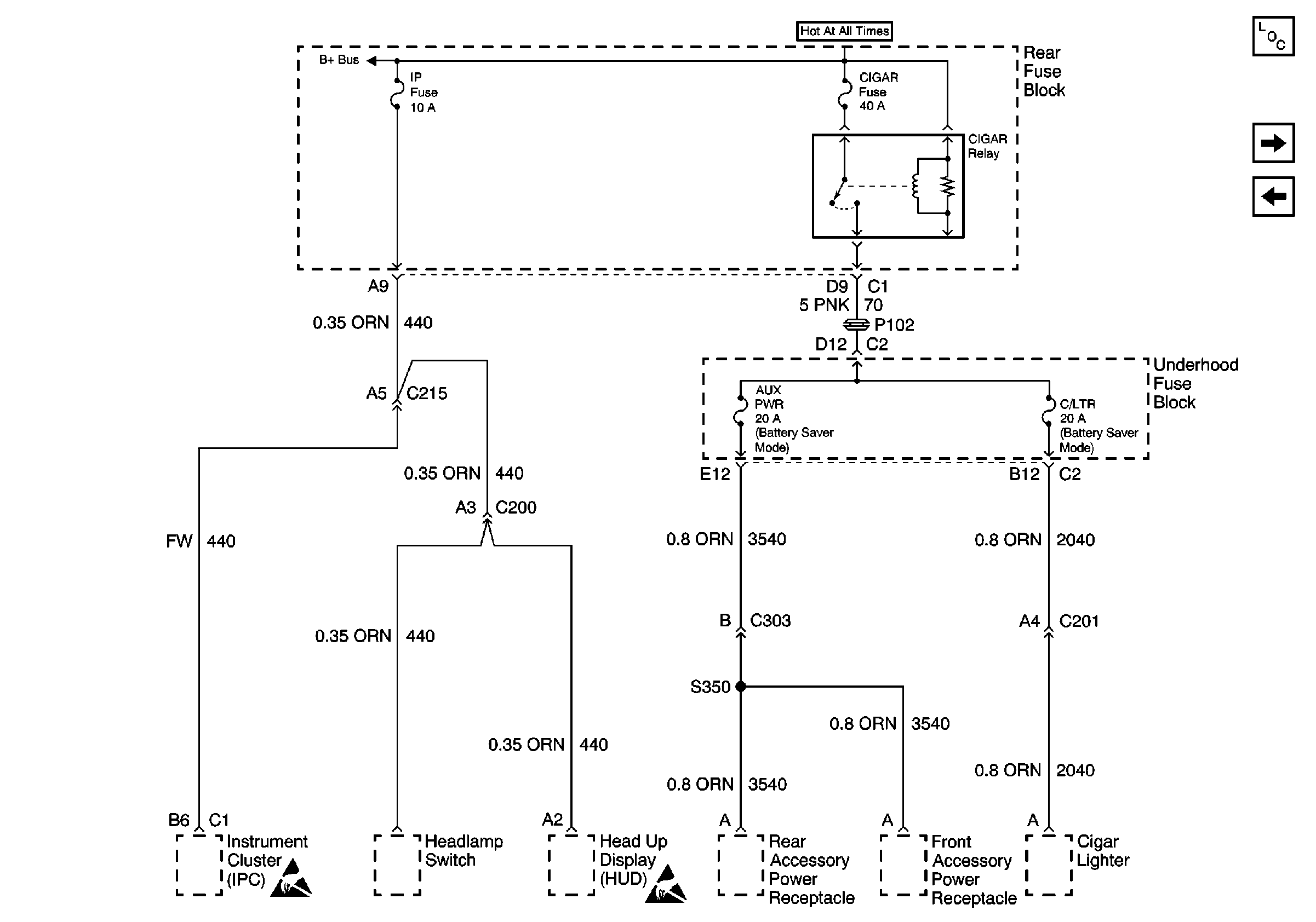
🢒 IP, CIGAR, AUX PWR, and C/LTR Fuses and CIGAR Relay
IP, CIGAR, AUX PWR, and C/LTR Fuses and CIGAR Relay
IP, CIGAR, AUX PWR, and C/LTR Fuses and CIGAR Relay
Power and Grounding Components
PARK and REVERSE Relay, NSBU and IGN SW Fuses (Rear Fuse Block)
TSIG/HAZ, STOP LP, AUDIO and CD Fuses (Rear Fuse Block)
Battery Feed to the Rear Fuse Block
Handling ESD Sensitive Parts Notice
Handling ESD Sensitive Parts Notice
Handling ESD Sensitive Parts Notice