GM Service Manual Online
For 1990-2009 cars only
Makes
🢒
Buick
🢒
2000
🢒
LeSabre
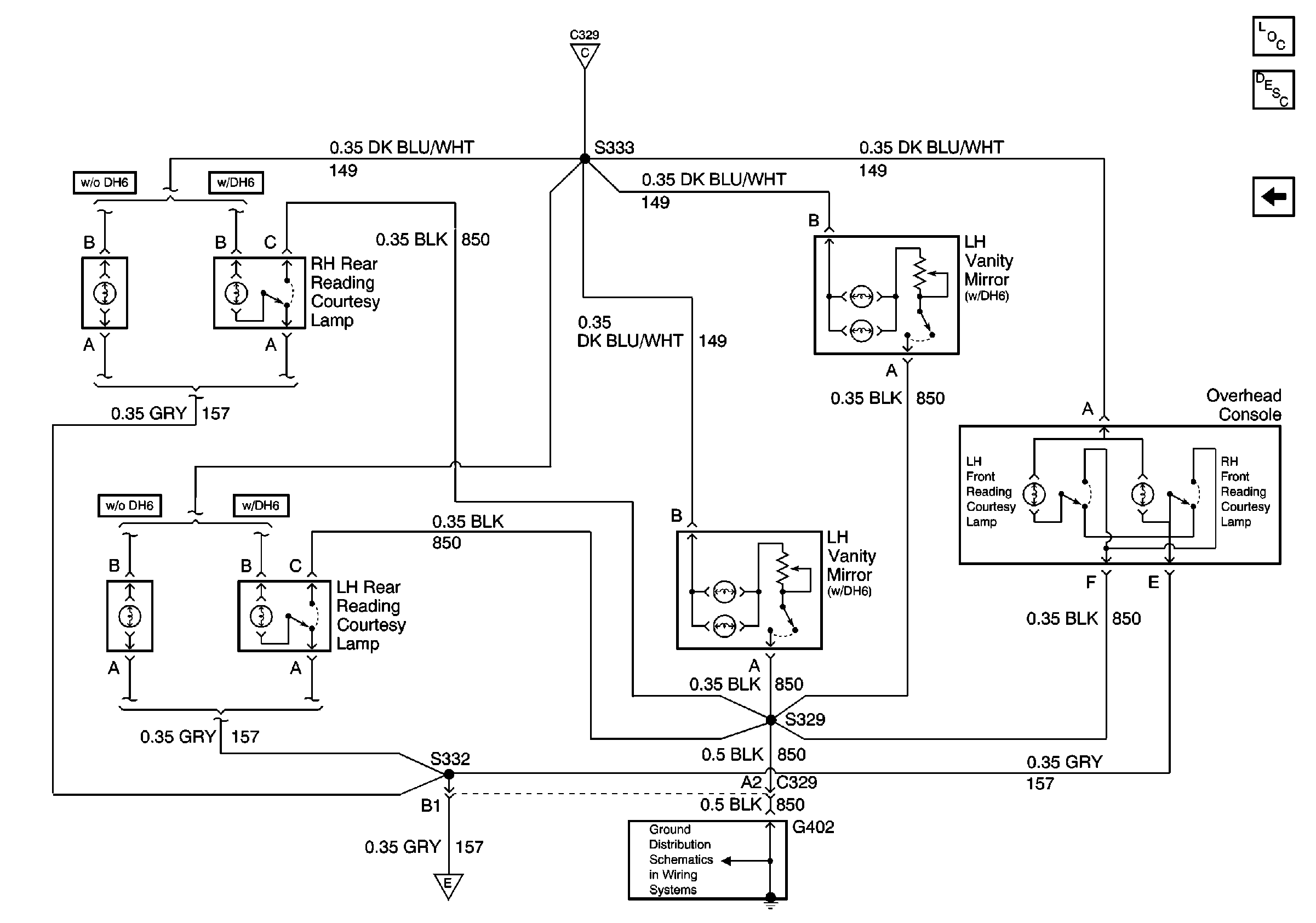
🢒 Courtesy/Reading Lamps and Vanity Mirrors
Courtesy/Reading Lamps and Vanity Mirrors
Courtesy/Reading Lamps and Vanity Mirrors
LH Courtesy Lamps
LH Courtesy Lamps
G402
Lighting Systems Components
Interior Lights Circuit Description
RH Courtesy Lamps