GM Service Manual Online
For 1990-2009 cars only
Makes
🢒
Buick
🢒
2002
🢒
LeSabre
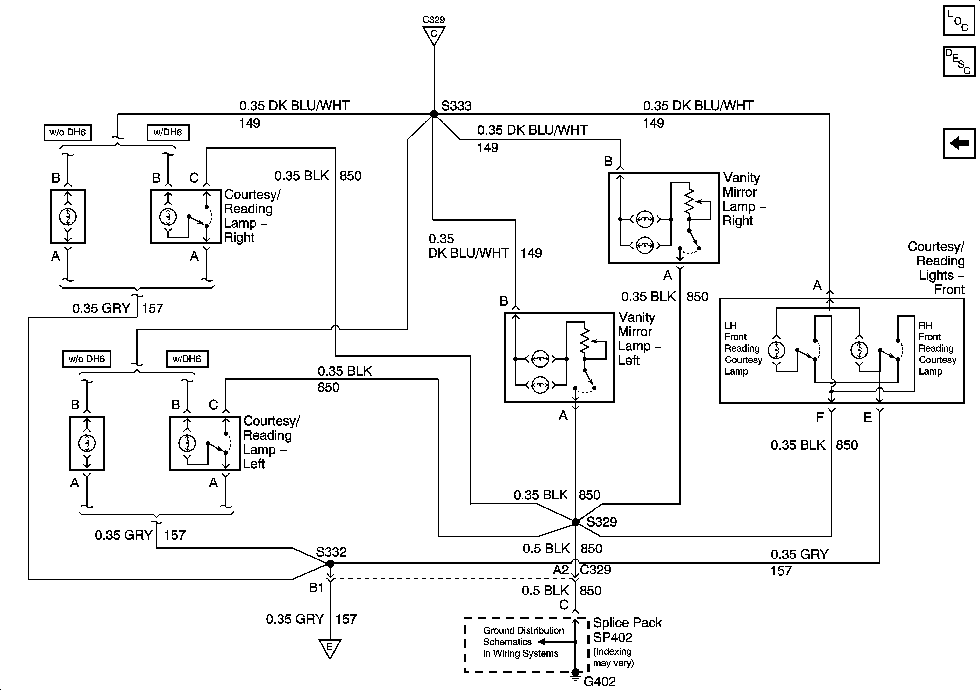
🢒 Courtesy/Reading Lamps and Vanity Mirrors
Courtesy/Reading Lamps and Vanity Mirrors
Courtesy/Reading Lamps and Vanity Mirrors
Master Electrical Component List
Passenger Side Courtesy Lamps
G402
Drivers Side Courtesy Lamps
Drivers Side Courtesy Lamps