GM Service Manual Online
For 1990-2009 cars only
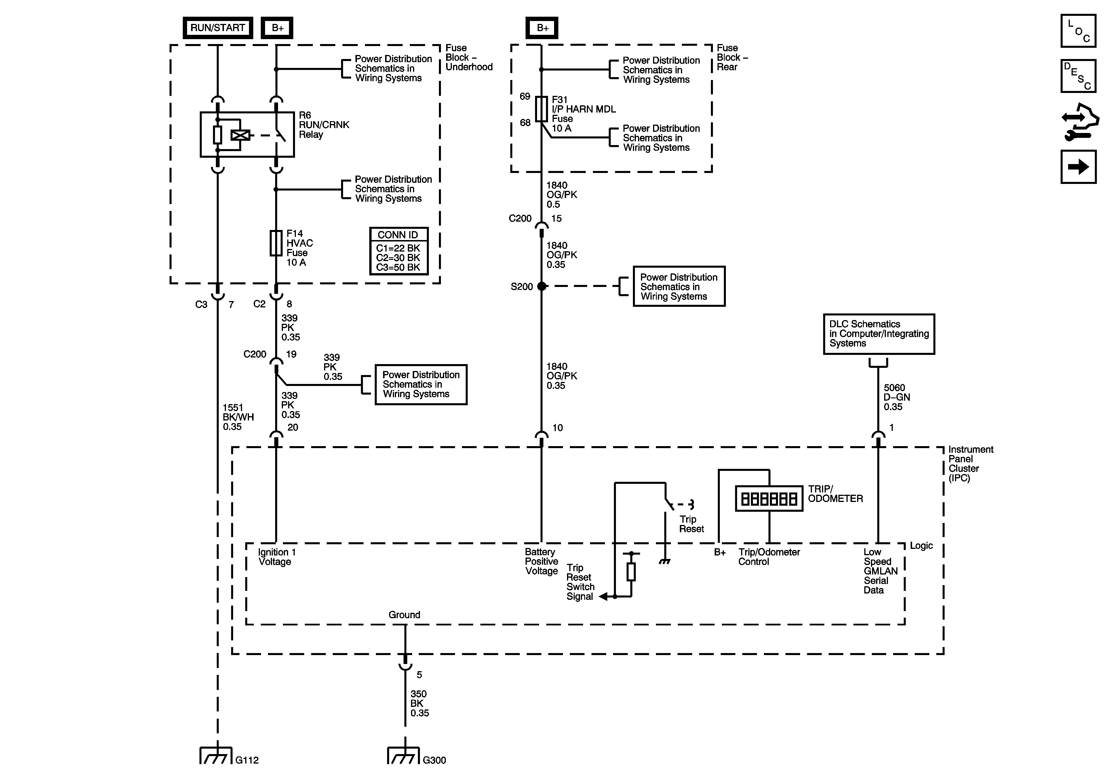
Figure 1:

Power and Ground


Object Number: 1680054  Size: FS
Master Electrical Component List
Instrument Cluster Description and Operation
Control Module References
Indicators
Underhood Fuse Block B+
Rear Fuse Block B+
PRK LAMP, DRL Relays, IP HARN MDL, LT PRK LAMP, RT PRK LAMP, DRL Fuses
Underhood Fuse Block B+
RUN/CRANK Relay, TRANS IGN 3, AIRBAG IGN 3, HVAC/IPC, ECM IGN 3 Fuses
PRK LAMP, DRL Relays, IP HARN MDL, LT PRK LAMP, RT PRK LAMP, DRL Fuses
Power, Ground, and Low Speed GMLAN
G112 (L26)
G300
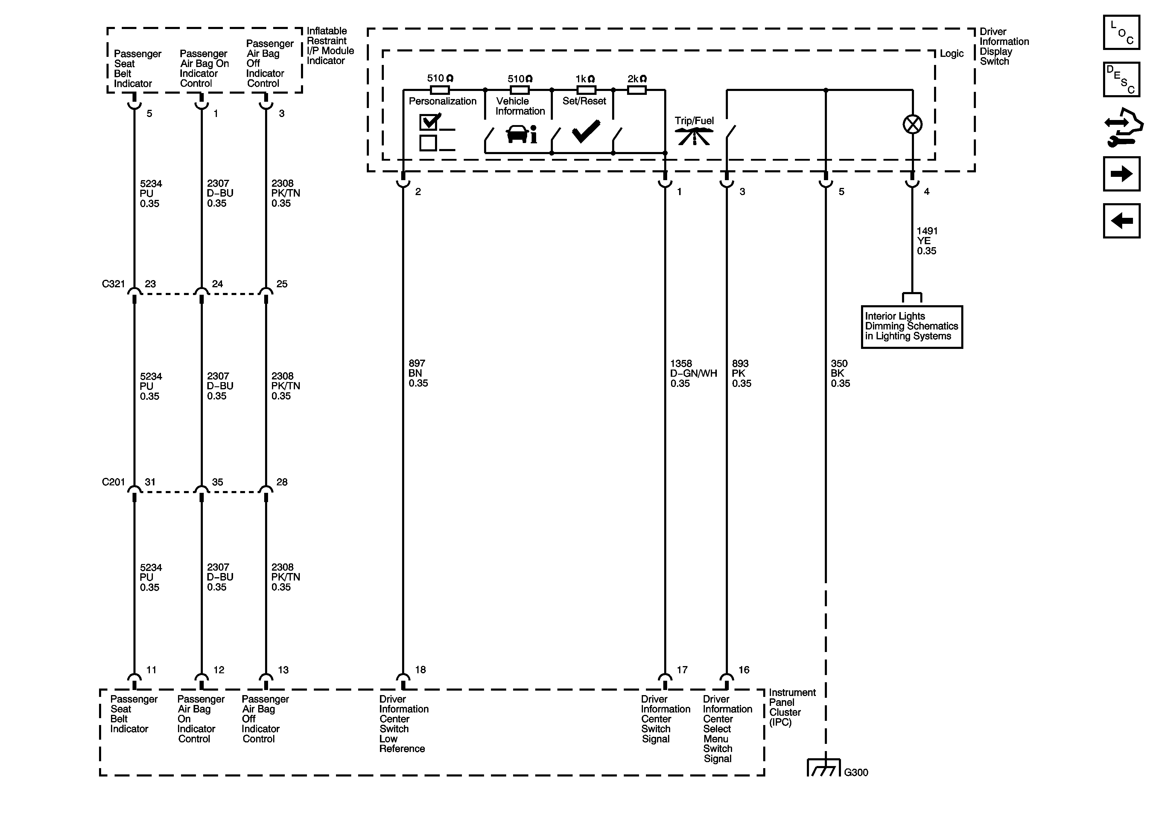
Figure 2:

Indicators


Object Number: 1680056  Size: FS
Master Electrical Component List
Instrument Cluster Description and Operation
Control Module References
Inflatable Restraint Indicator and Driver Information Display
IPC Power and Ground
Hazard, Headlamp, Driver Information Display Switches, Ashtray, HVAC Control Module, Radio
Power, Ground, and Low Speed GMLAN
Outside Moisture Sensor and Windshield Washer Solvent Heater
Power, Ground, MIL, and DLC
Power, Ground, MIL, and DLC
Brake Warning Schematic
G300
Figure 3:

Inflatable Restraint Indicator and Driver Information Display


Object Number: 1680057  Size: FS
Master Electrical Component List
Driver Information Center (DIC) Description and Operation
Control Module References
Oil Level, EOP, Fuel Level Sensor
Indicators
Hazard, Headlamp, Driver Information Display Switches, Ashtray, HVAC Control Module, Radio
G300
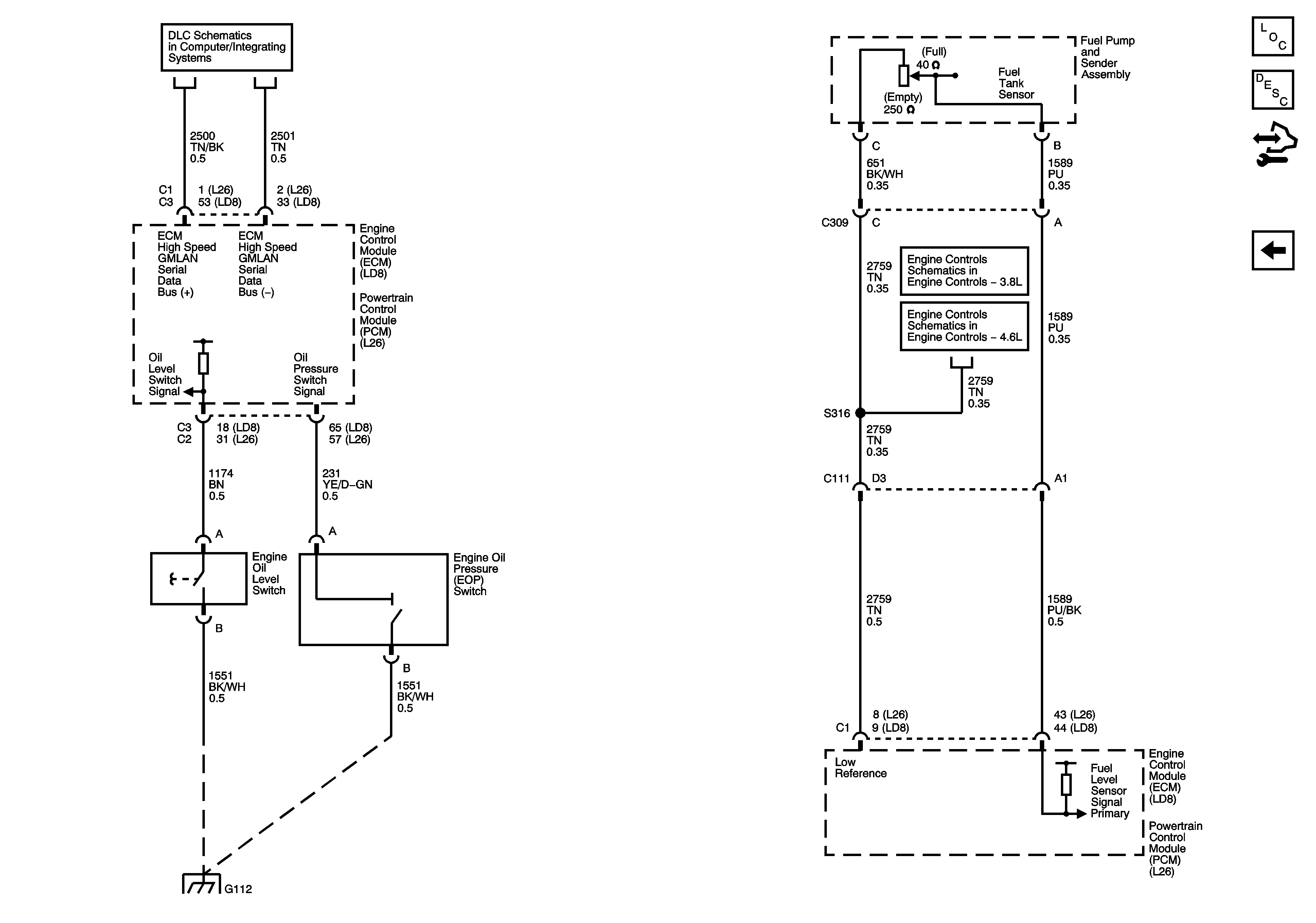
Figure 4:

Oil Level, EOP, Fuel Level Sensor


Object Number: 1680060  Size: FS
Master Electrical Component List
Instrument Cluster Description and Operation
Control Module References
Inflatable Restraint Indicator and Driver Information Display
High Speed Serial Data
EVAP Controls
Fuel Controls
G112 (L26)