GM Service Manual Online
For 1990-2009 cars only
Makes
🢒
Buick
🢒
2006
🢒
Lucerne
🢒
Body
🢒
Body Rear End
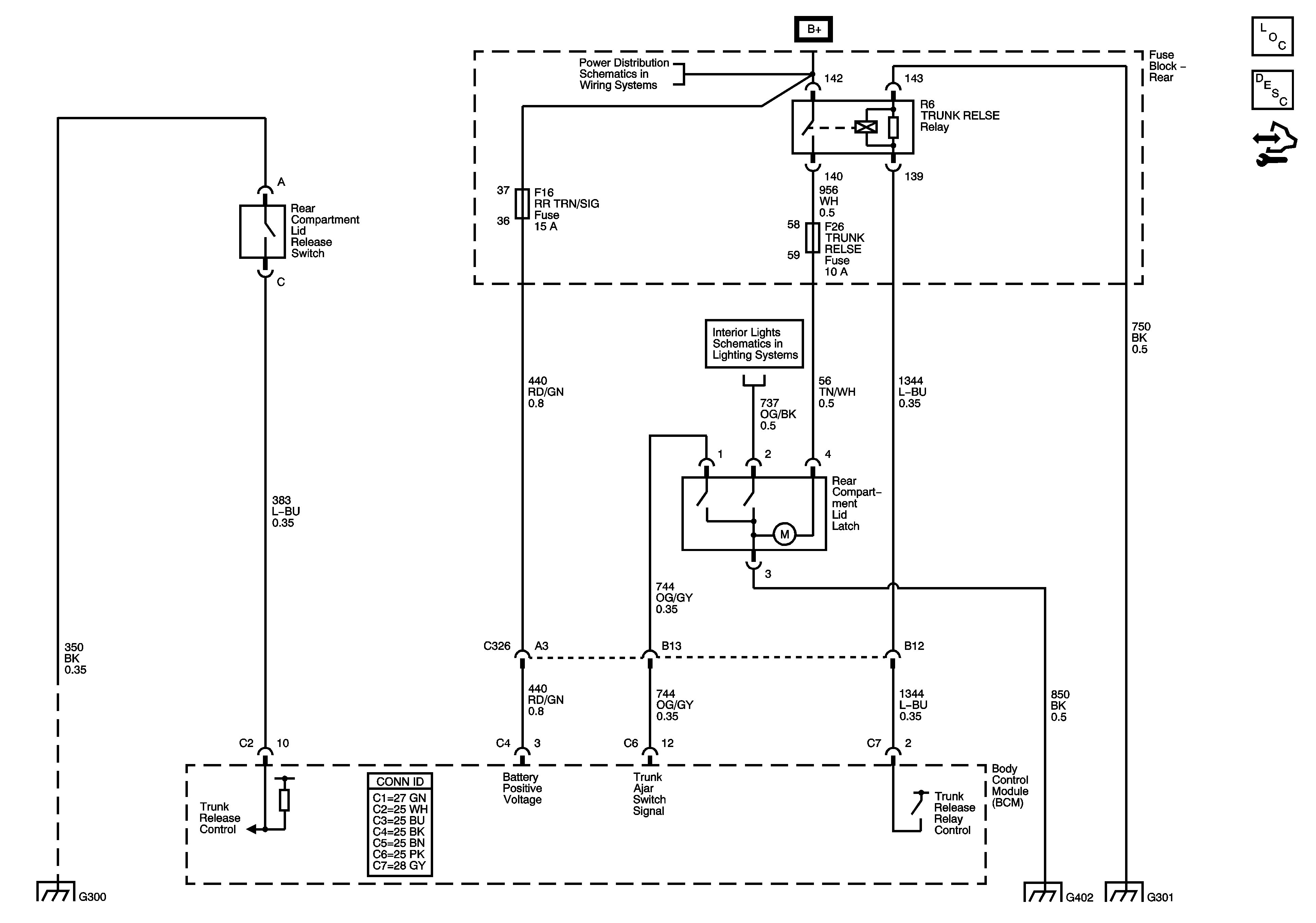
🢒 Body Rear End Schematics
Master Electrical Component List
Luggage Compartment Description and Operation
Control Module References
Rear Fuse Block B+
Vanity Mirror, Rear Compartment Courtesy, I/P Compartment, Overhead Console Lamps
G300
G402
G301