GM Service Manual Online
For 1990-2009 cars only

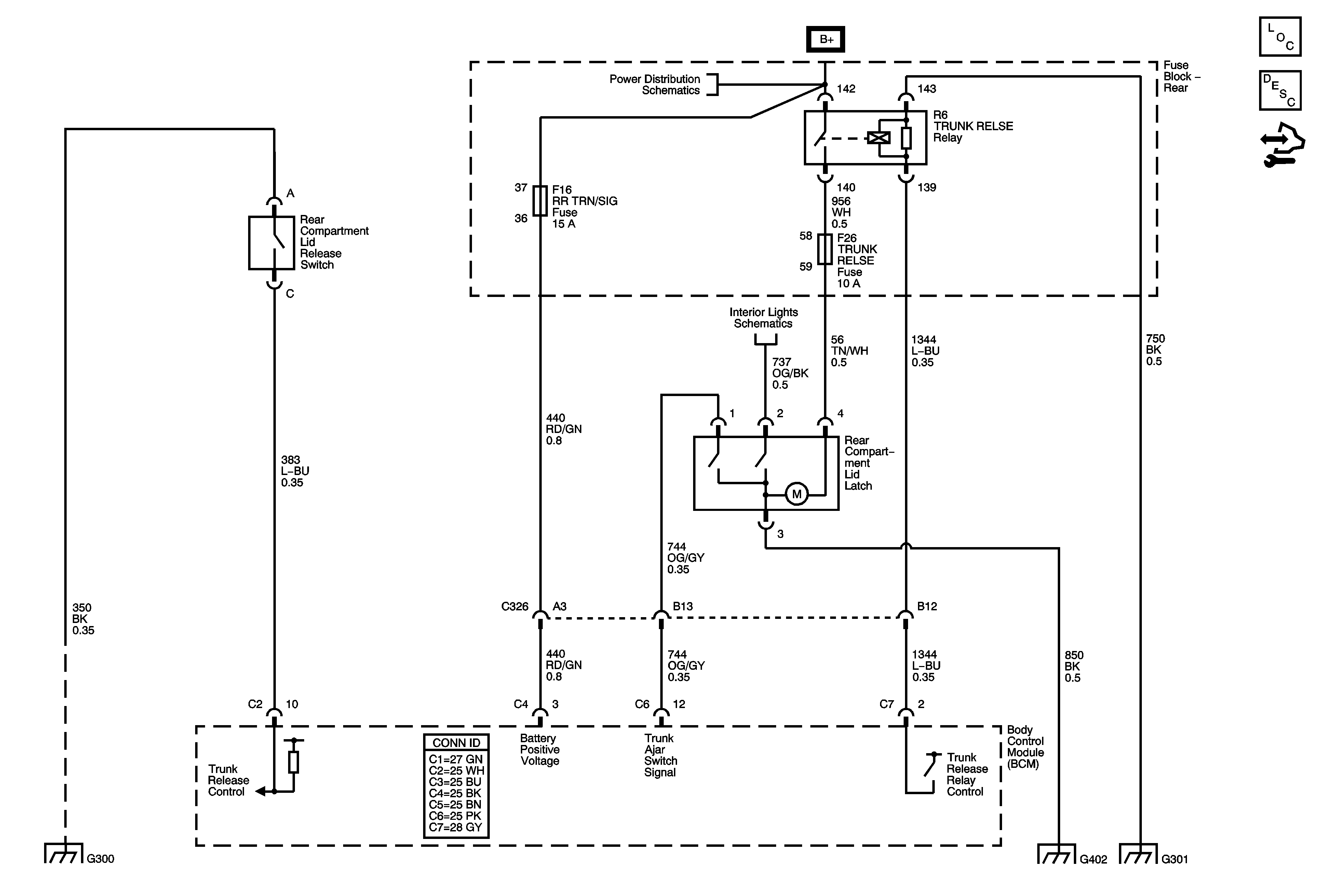
Trunk Release and Rear Compartment Latch


Object Number: 1792502  Size: FS
Master Electrical Component List
Power Door Latch Description and Operation
Control Module References
Rear Fuse Block B+
Interior Lights Schematics
G300
G402
G301