GM Service Manual Online
For 1990-2009 cars only
Makes
🢒
Buick
🢒
2007
🢒
Lucerne
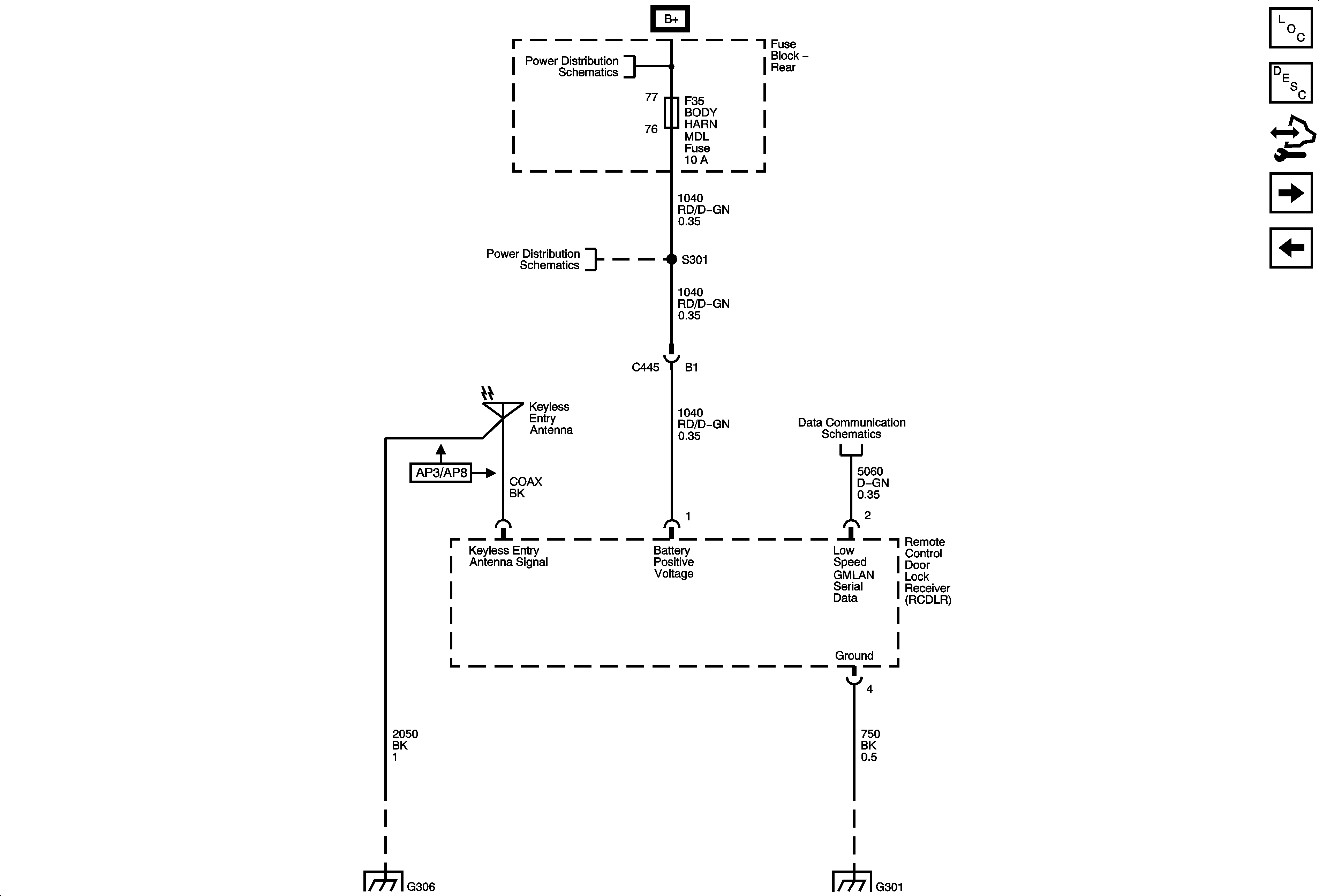
🢒 Remote Control Door Lock Receiver RCDLR
Remote Control Door Lock Receiver RCDLR
Remote Control Door Lock Receiver - RCDLR
Master Electrical Component List
Keyless Entry System Description and Operation (without Accessory 2 Way Remote)
Control Module References
Door Latch Assemblies and Hood Ajar Switch
Garage Door Opener
Rear Fuse Block B+
AIR BAG, OBJ SNSR, ONSTAR/S-BAND, BODY HARN MDL Fuses
Power, Ground, and Low Speed GMLAN
G101, G110, G111, G114, G115, G302, G303, G306, G307
G301