GM Service Manual Online
For 1990-2009 cars only
Makes
🢒
Buick
🢒
2000
🢒
Regal
🢒 G100, G113 and G113
G100, G113 and G113
G100, G113 and G113
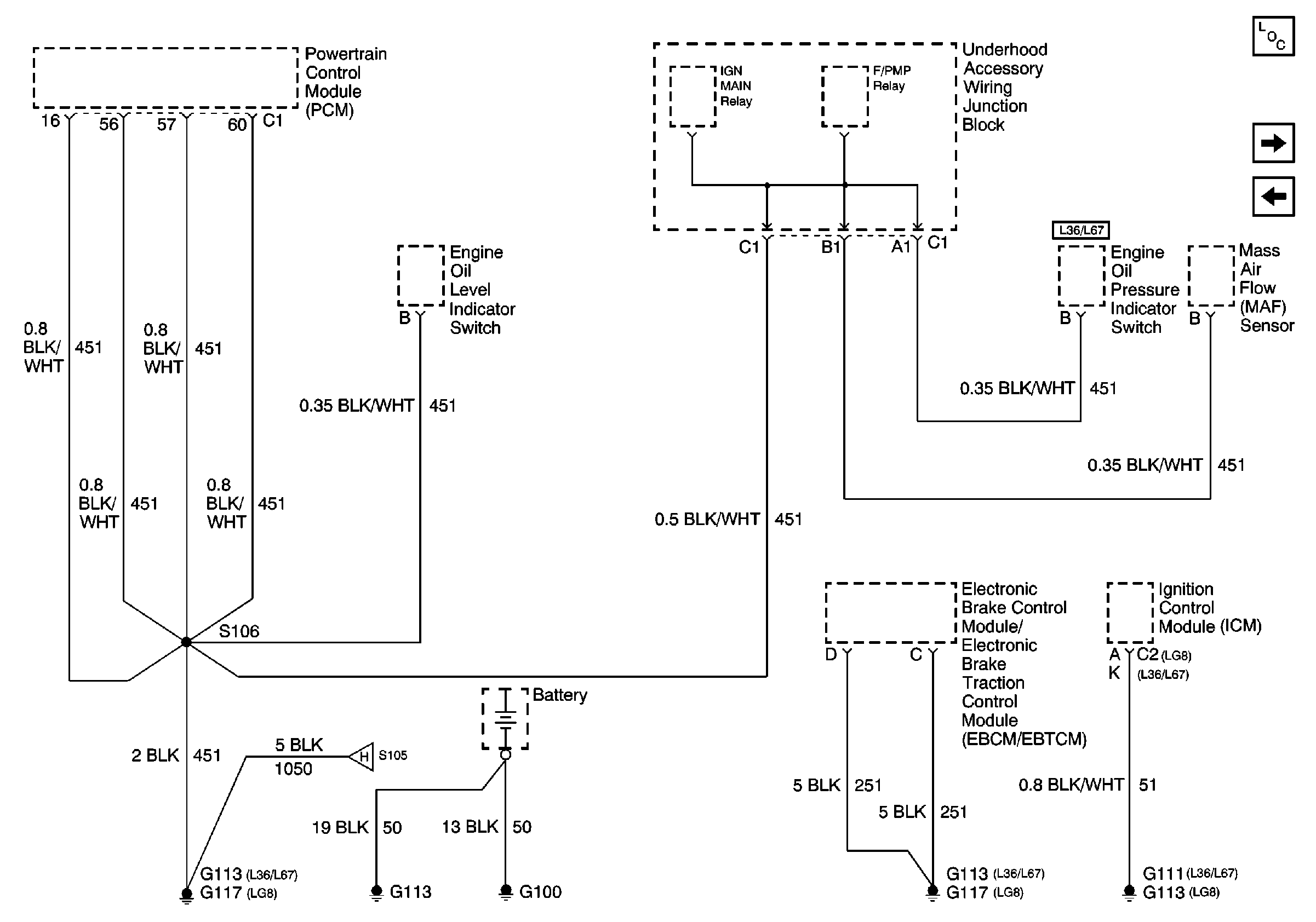
Power and Grounding Components
G113 and G117
G101
G113 and G117