GM Service Manual Online
For 1990-2009 cars only

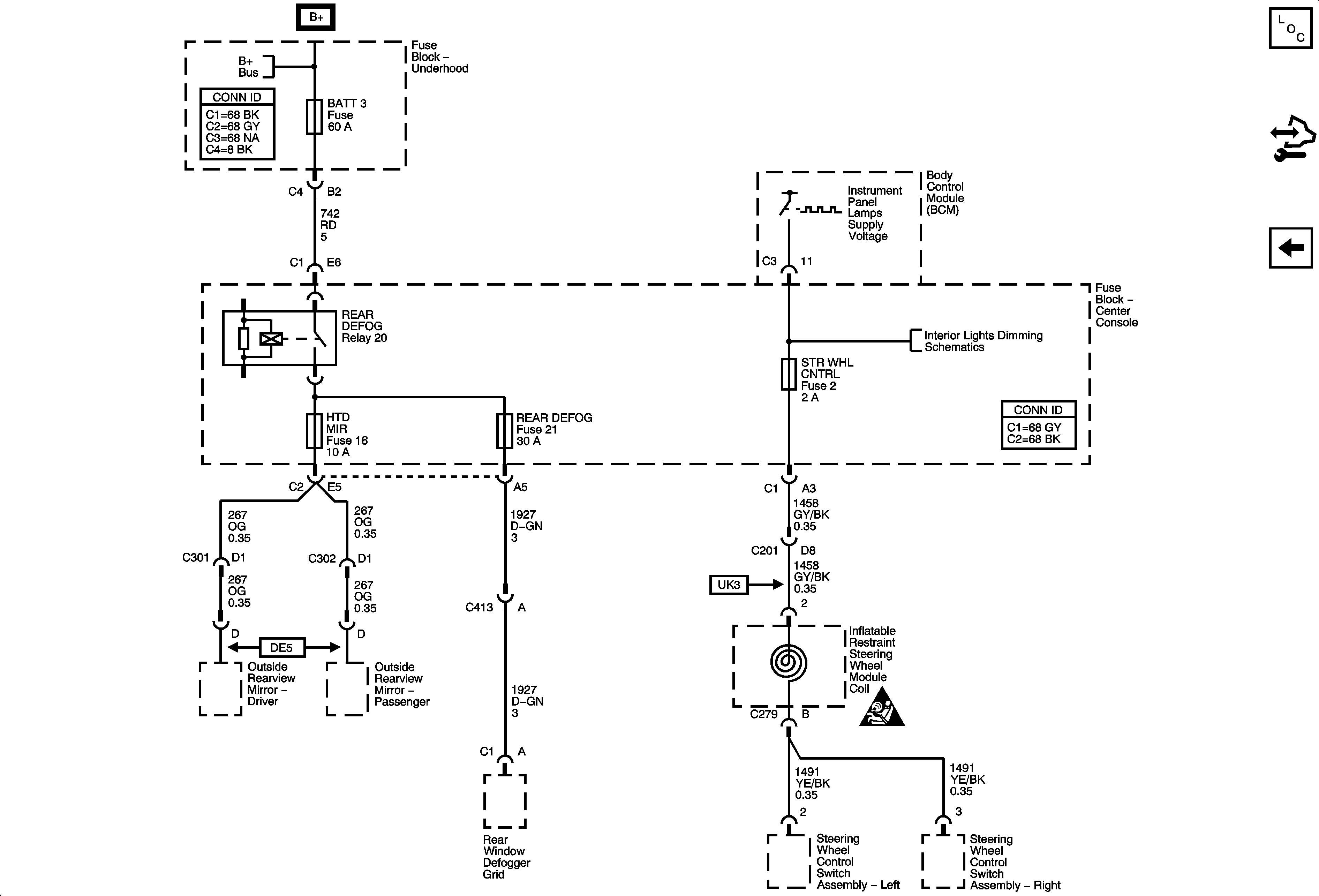
BATT 3, HTD MIR, REAR DEFOG, and STR WHL CNTRL Fuses

BATT 3, HTD MIR, REAR DEFOG, and STR WHL CNTRL Fuses


Object Number: 1740849  Size: FS
Master Electrical Component List
Control Module References
DRL, HI BEAM-LT, HI BEAM-RT, LO BEAM-LT, and LO BEAM-RT Fuses
B+ Bus 1 of 2
Dimming Controls and Door, Roof, and Steering Wheel Lamps
Power and Grounding Schematic Icons