GM Service Manual Online
For 1990-2009 cars only
Makes
🢒
Buick
🢒
1999
🢒
Riviera
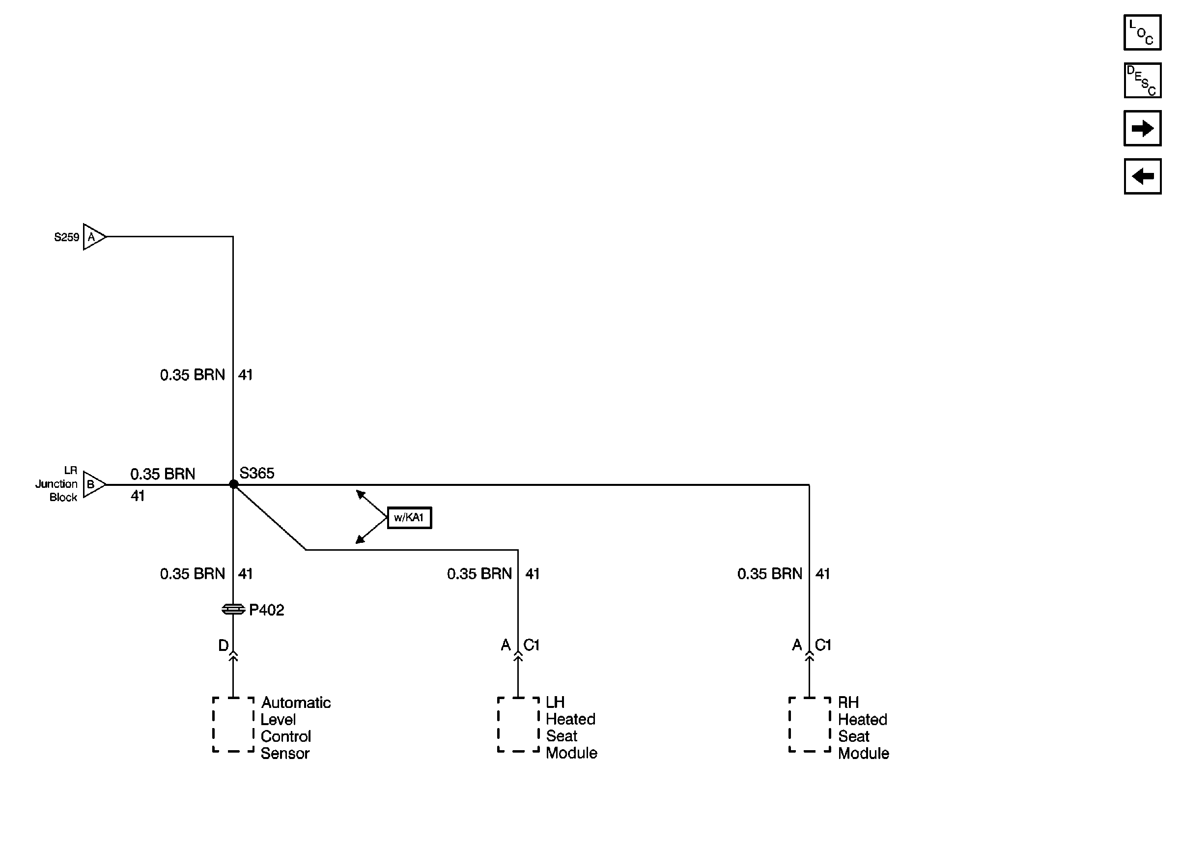
🢒 Cell 11: Automatic Level Control Sensor
Cell 11: Automatic Level Control Sensor
Cell 10: CKT 41 Continuation
Power and Grounding Component Views
Cell 10: HVAC CONT Fuse (1 of 2) (Buick)
Cell 10: HVAC CONT Fuse (Oldsmobile)
Cell 10: HVAC CONT Fuse (Oldsmobile)
Cell 10: HVAC CONT Fuse (Oldsmobile)