GM Service Manual Online
For 1990-2009 cars only
Makes
🢒
Cadillac
🢒
2003
🢒
CTS
🢒 Class 2(LHD) 2 of 2
Class 2(LHD) 2 of 2
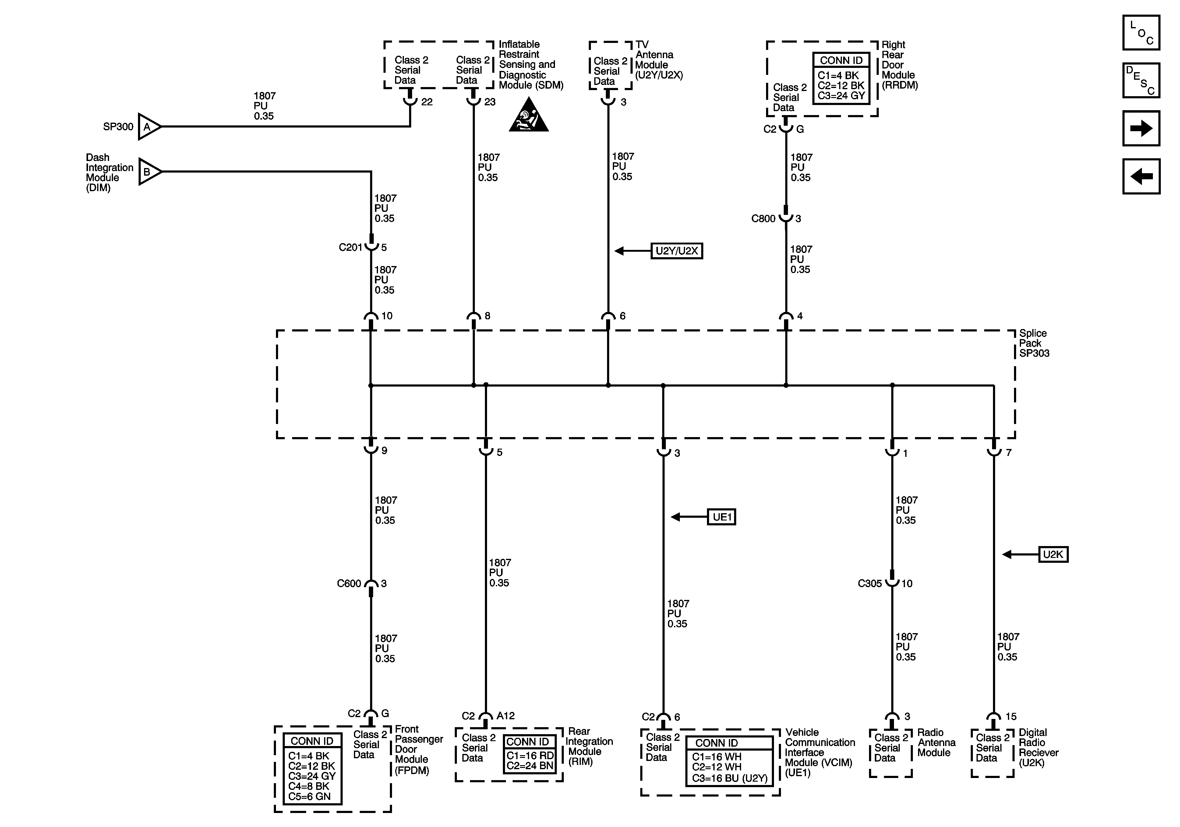
Data Link Connector (DLC) Schematics Class 2 ( 2 of 2 )
Class 2 (LHD) 1 of 2