GM Service Manual Online
For 1990-2009 cars only
Makes
🢒
Cadillac
🢒
2005
🢒
CTS
🢒 FPDM Controlled/Monitored Subsystem References - 1 of 2
FPDM Controlled/Monitored Subsystem References - 1 of 2
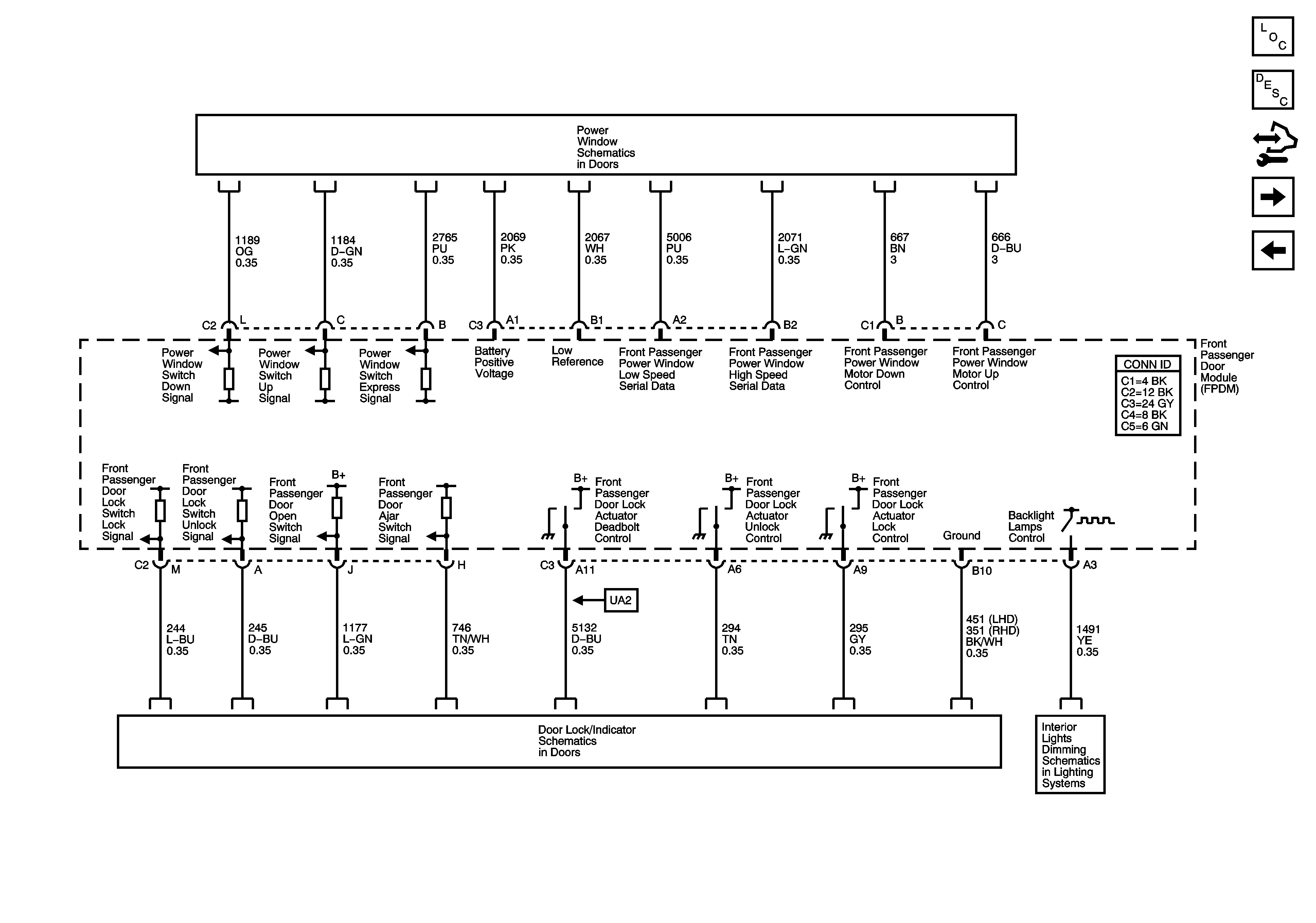
Front Passenger Door Module (FPDM) Controlled/Monitored Subsystem References - 1 of 2
Master Electrical Component List
Power Door Locks Description and Operation
Control Module References
FPDM Controlled/Monitored Subsystem References - 2 of 2
Front Passenger Door Module (FPDM) Power, Ground and Serial Data
Front Power Window Switches and Motor
Front Passenger door Module (FPDM), Door Lock Switch and Latch Assembly
Power, Ground and Serial Data - 2 of 2