GM Service Manual Online
For 1990-2009 cars only
Makes
🢒
Cadillac
🢒
1997
🢒
Catera
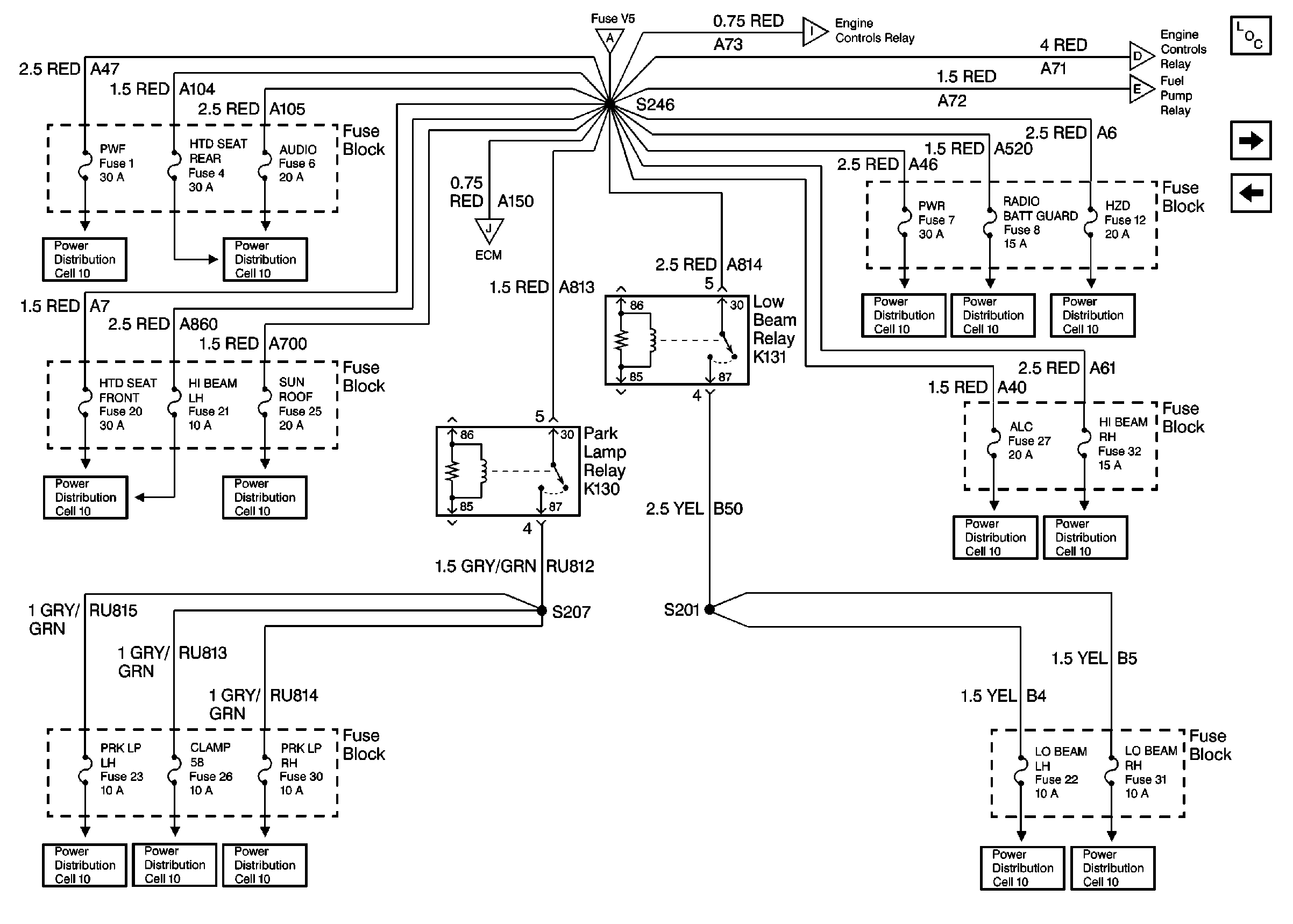
🢒 Cell 10 Fuse Block, Low Beam Relay and Park Lamp Relay
Cell 10 Fuse Block, Low Beam Relay and Park Lamp Relay
Cell 10 Fuse Block, Low Beam Relay and Park Lamp Relay
Power and Grounding Components
Cell 10 ECM Housing, ECM, Engine Controls Power Relay, and Fuel Pump Relay
Cell 10 Ecm Housing, Secondary Air Injection Pump, Auxiliary Engine Coolant Fan 2
Cell 10 Power Distribution Fuse Block
Cell 10 ECM Housing, Electric Cooling Fan, Auxiliary Engine Coolant Fan 1
Cell 10 ECM Housing, ECM, Engine Controls Power Relay, and Fuel Pump Relay
Cell 10 ECM Housing, ECM, Engine Controls Power Relay, and Fuel Pump Relay
Cell 10 Fuse Block, Window Regulator Motors and Automatic Transmission Switches
Cell 10 ECM Housing, ECM, Engine Controls Power Relay, and Fuel Pump Relay
Cell 10 Fuse Block, Heater Relays, TCM, Rear Window Regulator Motors, and Rear Sunshade
Cell 10 Fuse Block, WSWA System, and Multifunction Relay
Cell 10 Fuse Block, LH and RH Outside Rear View Mirro, DLC, and Gauge Cluster
Cell 10 Fuse Block, Horns, Fuel Pump, EBTCM, LH Headlamp and DRL Relays
Cell 10 Fuse Block, BCM, Lifting Magnet, Sun Roof Actuator, and Gauge CLuster
Cell 10 Fuse Block, ALC Sensor, Door Lock Relay K135, and Multifunction Relay
Cell 10 Fuse Block, Turn Signal Switch, Blower Control, and A/C Compressor Relay
Cell 10 Fuse Block, BCM, Lifting Magnet, Sun Roof Actuator, and Gauge CLuster
Cell 10 Fuse Block, Radio, Rear License Lamps, and Headlamp Switch
Cell 10 Fuse Block, ALC Sensor, Door Lock Relay K135, and Multifunction Relay
Cell 10 Fuse Block, BCM, Lifting Magnet, Sun Roof Actuator, and Gauge CLuster
Cell 10 Fuse Block, Turn Signal Switch, Blower Control, and A/C Compressor Relay