GM Service Manual Online
For 1990-2009 cars only
Makes
🢒
Cadillac
🢒
1997
🢒
Catera
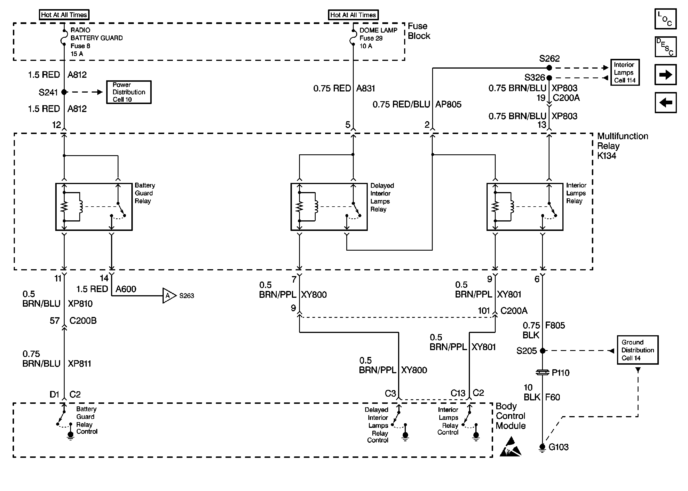
🢒 Cell 51: Multifunction Relay K134
Cell 51: Multifunction Relay K134
Cell 51: Multifunction Relay K134
Body Control Module Components
Body Control System Operation
Cell 51: Door Lock Relay K135
Cell 51: BCM Power, Ground and DLC
Cell 14 Transmission Control Module, Multifunction Relay, and WSW Motor
Handling ESD Sensitive Parts Notice
Cell 51: Door Lock Relay K135
Cell 10 Fuse Block, WSWA System, and Multifunction Relay
Cell 114 BCM, Multifunction Relay K134, and Front Side Door Jamb Switch