GM Service Manual Online
For 1990-2009 cars only
Makes
🢒
Cadillac
🢒
1997
🢒
Catera
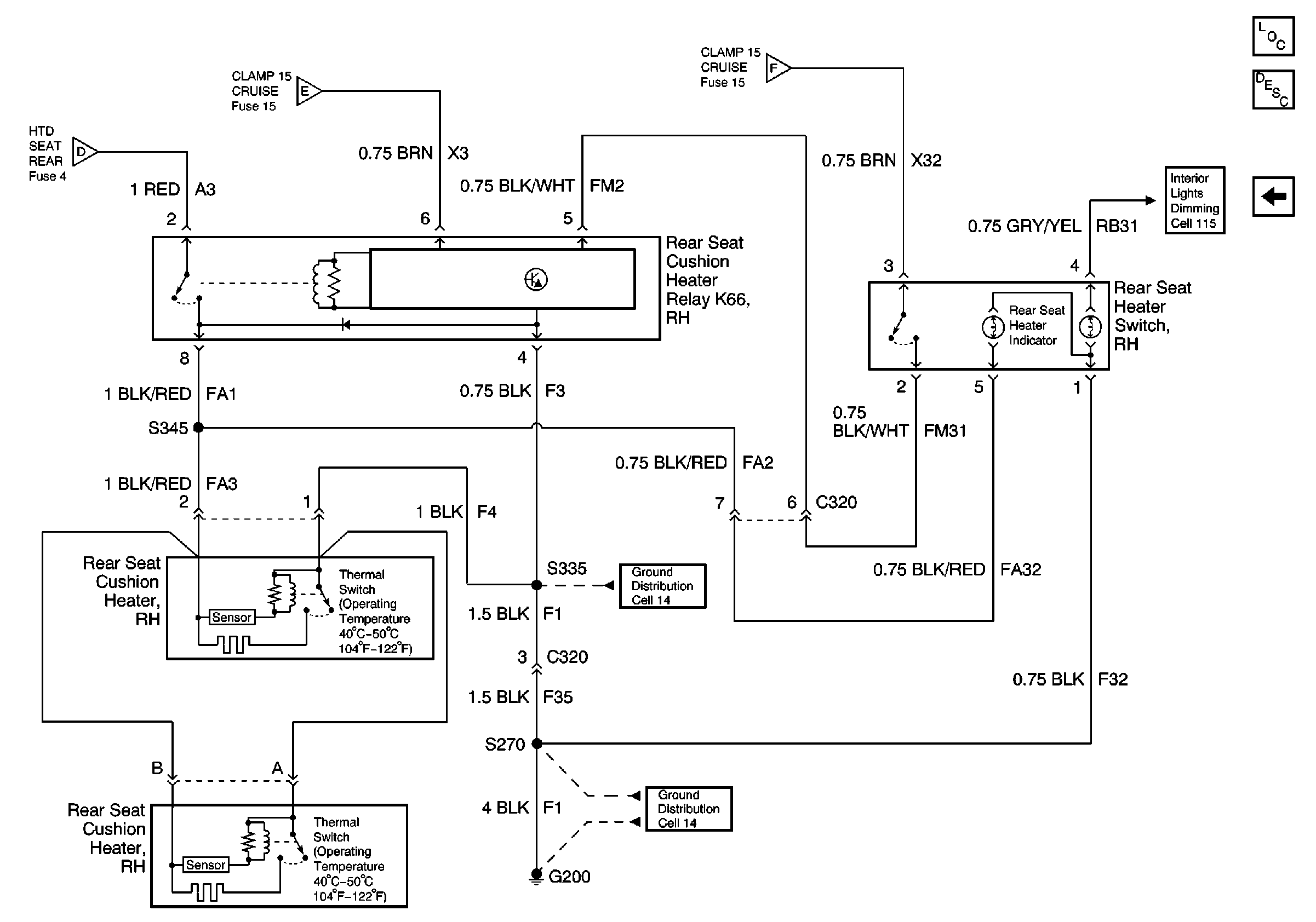
🢒 Cell 143 LH and RH Rear Seat Cushion Heater Relays
Cell 143 LH and RH Rear Seat Cushion Heater Relays
Cell 143 LH and RH Rear Seat Cushion Heater Relays
Power Seat Systems Components
Heated Seats Circuit Description
Cell 143 LH and RH Rear Seat Heater Switches
Cell 143 LH and RH Rear Seat Heater Switches
Cell 143 LH and RH Rear Seat Heater Switches
Cell 143 LH and RH Rear Seat Heater Switches
Cell 117 Headlamp Switch, Rear Seat Heater Switches, and Radio
Cell 14 Rear Seat Cushion Heaters, Rear Heater Switches, and Rear Window Regulator Motors
Cell 14 Rear Seat Cushion Heaters, Rear Heater Switches, and Rear Window Regulator Motors