GM Service Manual Online
For 1990-2009 cars only
Makes
🢒
Cadillac
🢒
2001
🢒
Catera
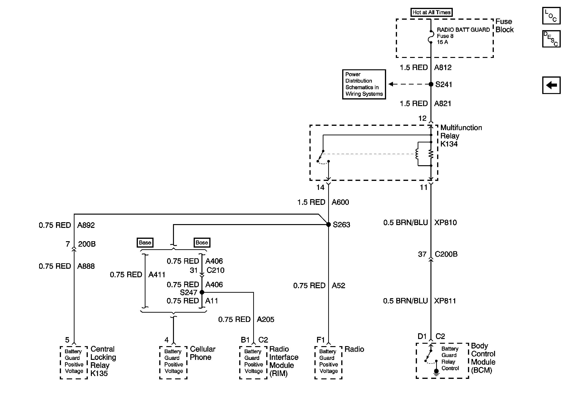
🢒 Inadvertant Power
Inadvertant Power
Inadvertant Power
Master Electrical Component List
Starting and Charging
Underhood Fuse Block Fuse V5 and Fuse Block Fuses 6, 7, 20, and 25
Fuse Block Fuses 1, 8, and 27