GM Service Manual Online
For 1990-2009 cars only

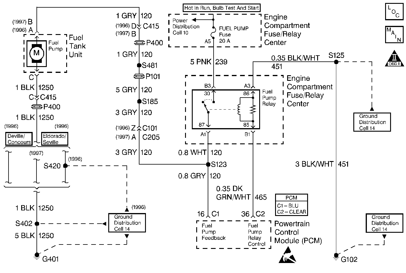
Object Number: 13008  Size: MF
Engine Controls Components
Fuel Pump and Relay
OBD II Symbol Description Notice
ESD Notice

Circuit Description

The fuel pump receives power from CKT 120 through the fuel pump relay. The PCM energizes the fuel pump relay for 2 seconds at key ON to provide fuel pressure for starting. After the 2 second fuel pump prime, the PCM will not power the fuel pump relay until 4X reference pulses are received indicating that the engine is turning (crank or run). The PCM monitors voltage on the fuel pump power CKT 120 to detect fuel pump voltage supply faults. If the voltage on the fuel pump feedback never drops below 7 volts during the first 6 seconds without the engine running or cranking, DTC P0232 will set indicating voltage on CKT 120 with the fuel pump relay de-energized.

Conditions for Setting the DTC

Test Conditions

    •  DTC P0117, P0118 and P0322 not set.
    •  Coolant temperature 50°C (122°F) or greater.
    •  No reference pulses detected since key ON.

Failure Condition

Fuel pump feedback voltage remained above 7 volts for 6 seconds after ignition ON (fuel relay never de-energized).

Action Taken When the DTC Sets

    •  The Malfunction Indicator Lamp (MIL) will not illuminate.
    •  The PCM will command a message to be displayed.
    •  The PCM may record operating conditions at the time the diagnostic fails. This information will be stored in the Failure Records.

Conditions for Clearing the Message/DTC

    •  The PCM will turn the message OFF after one run and pass of the diagnostic test.
    •  A History DTC will clear after forty consecutive warm-up cycles with no failures of any non-emission related diagnostic test.
    •  A Last Test Failed (current) DTC will clear when the diagnostic runs and does not fail.
    • Use a scan tool to clear DTCs.
    • Interrupting PCM battery voltage may or may not clear DTCs. This practice is not recommended. Refer to Clearing Diagnostic Trouble Codes in PCM Description and Operation.

Diagnostic Aids

This DTC could be setting due to a sluggish or intermittently stuck fuel pump relay.

Check for a poor fuel PUMP ground allowing voltage to backfeed on the PCM fuel pump feedback signal circuit. This poor ground condition could also cause a no start or stalling condition.

Test Description

Number(s) below refer to the step number(s) on the Diagnostic Table.

  1. With the key ON, engine OFF, FP Volt Feedback should read 0 volt, fuel pump relay de-energized. If display shows voltage greater than 7 volts, the cause of voltage on CKT 120 must be repaired.

Step

Action

Value(s)

Yes

No

1

Was the Powertrain On-Board Diagnostic (OBD) System Check performed?

--

Go to Step 2

Go to A Powertrain On Board Diagnostic (OBD) System Check

2

  1. Connect a scan tool.
  2. Turn the key ON.
  3. After 15 seconds view FP. Volt Feedback.

Is the voltage more than the value specified?

7.0 volts

Go to Step 3

Fault not present

3

Remove fuel pump relay.

Is the display more than the value specified?

7.0 volts

Go to Step 4

Go to Step 6

4

  1. Record the fluid life indexes, turn the key to OFF and wait 30 seconds.
  2. Disconnect PCM connectors C1.
  3. Turn the key ON.
  4. Using DMM J 39200, measure the voltage to ground at PCM connector C1 terminal 16 (harness side).

Is voltage 7.0 volts or less?

--

Go to Step 11

Go to Step 5

5

Check for loose or poor fuel pump ground connection.

Was a condition found and corrected?

--

Go to Powertrain Control Module Diagnosis for Verify Repair

Go to Step 8

6

  1. Turn the key to OFF.
  2. After 10 seconds, connect the DMM between fuel pump relay harness cavity 85 (B1) and cavity 86 (A3).
  3. Key ON, and check voltmeter reading.

Does voltage remain above the specified value for more than 10 seconds?

10.5 volts

Go to Step 7

Go to Step 9

7

  1. Record the fluid life indexes, turn the key to OFF and wait 30 seconds.
  2. Disconnect PCM connector C2.
  3. Turn the key ON.
  4. Using DMM J 39200, measure the voltage to ground at PCM connector C2 terminal 36 (harness side).

Is voltage greater than the value specified?

0.5 volts

Go to Step 10

Go to Step 11

8

Repair the short to voltage in the Fuel Pump Feedback circuit.

Is the repair complete?

--

Go to Powertrain Control Module Diagnosis for Verify Repair

--

9

Replace the fuel pump relay.

Is the replacement complete?

--

Go to Powertrain Control Module Diagnosis for Verify Repair

--

10

Repair the short to voltage in the Fuel Pump Relay Control circuit.

Is the repair complete?

--

Go to Powertrain Control Module Diagnosis for Verify Repair

--

11

  1. Check terminal contact at PCM connector C1 terminal 16.
  2. Repair terminal contact if needed.

Was terminal contact repaired?

--

Go to Powertrain Control Module Diagnosis for Verify Repair

Go to Step 12

12

Replace the PCM. Refer to PCM Replacement/Programming .

Is the replacement complete?

--

Go to Powertrain Control Module Diagnosis for Verify Repair

--