GM Service Manual Online
For 1990-2009 cars only
Makes
🢒
Cadillac
🢒
2006
🢒
DTS
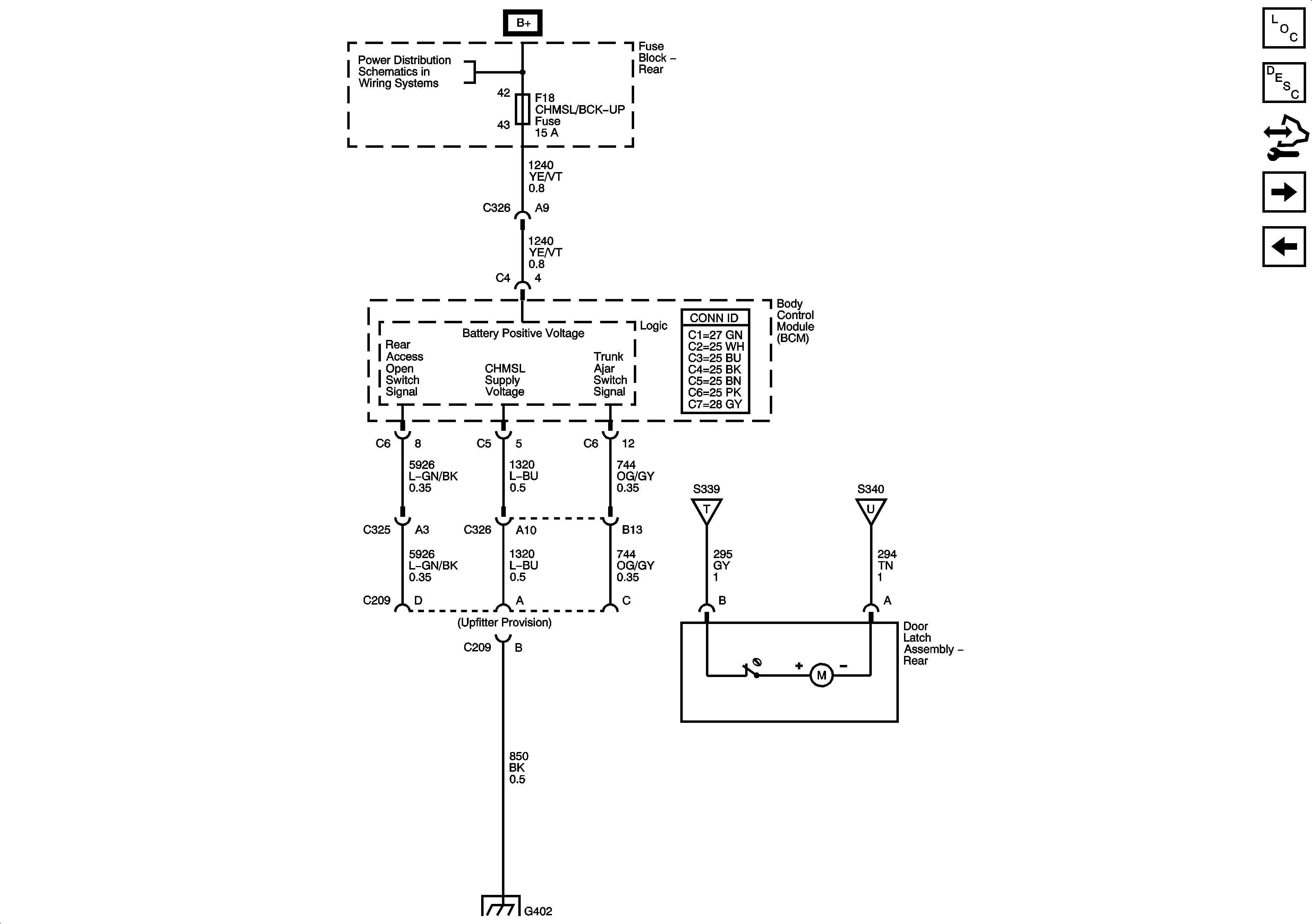
🢒 Rear Door Latch Assembly - B9Q
Rear Door Latch Assembly - B9Q
Rear Door Latch Assembly - B9Q
Master Electrical Component List
Power Door Locks Description and Operation
Control Module References
Door Release Switches - V4U
Middle Door Latch Assemblies - V4U
Rear Fuse Block B+ Bus
Middle Door Latch Assemblies - V4U
Middle Door Latch Assemblies - V4U
G402