GM Service Manual Online
For 1990-2009 cars only

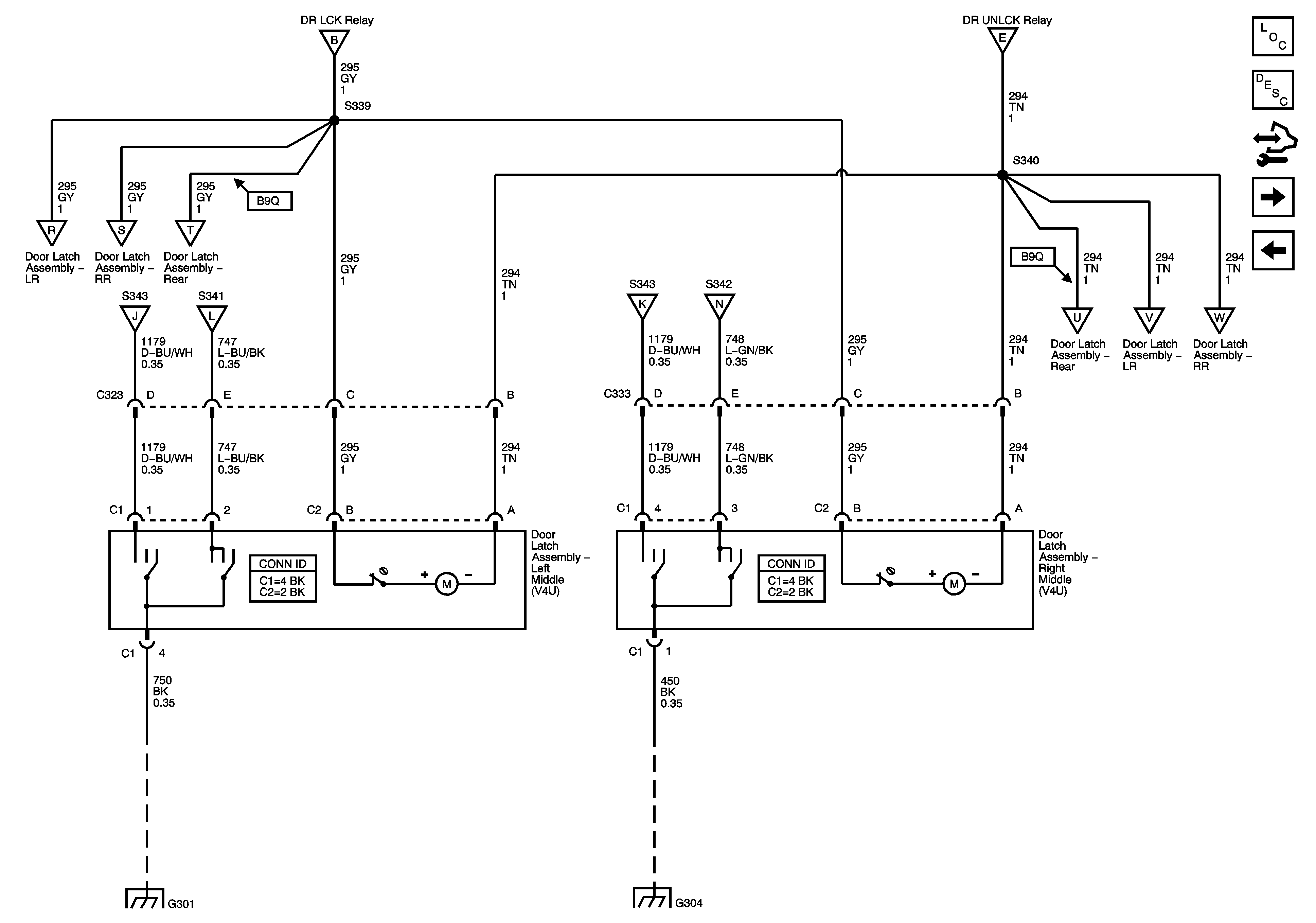
Middle Door Latch Assemblies - V4U

Middle Door Latch Assemblies - V4U


Object Number: 1615574  Size: FS
Master Electrical Component List
Power Door Locks Description and Operation
Control Module References
Rear Door Latch Assembly - B9Q
Rear Door Latch Assemblies
Door Lock, Unlock Relays
Rear Door Latch Assemblies
Rear Door Latch Assemblies
Rear Door Latch Assembly - B9Q
Door Lock, Unlock Relays
Door Lock, Unlock Relays
Door Lock, Unlock Relays
Door Lock, Unlock Relays
Door Lock, Unlock Relays
Rear Door Latch Assembly - B9Q
Rear Door Latch Assemblies
Rear Door Latch Assemblies
G301
G304