GM Service Manual Online
For 1990-2009 cars only
Makes
🢒
Cadillac
🢒
2006
🢒
DTS
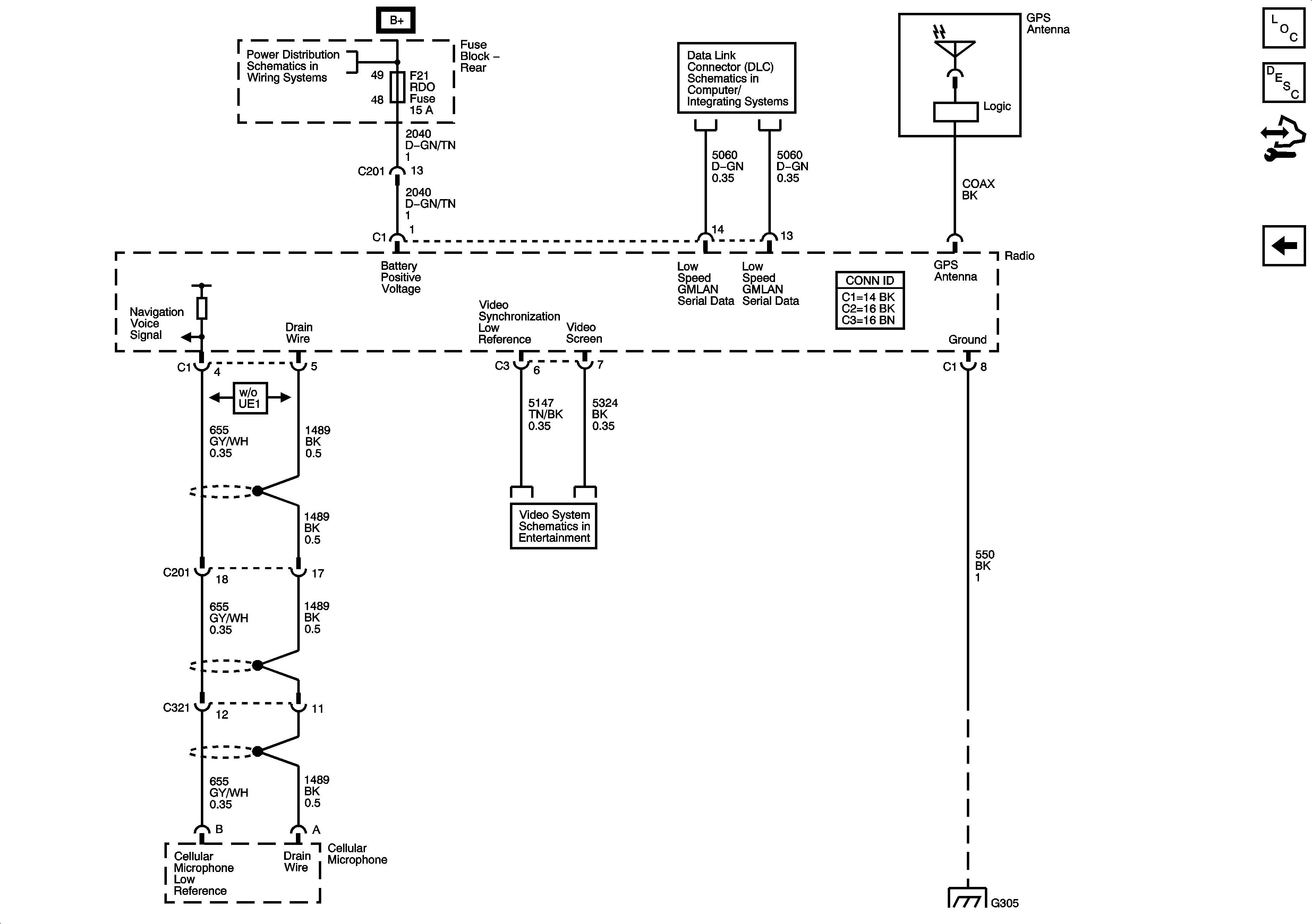
🢒 Radio Without UE1
Radio Without UE1
Radio - Without UE1
Master Electrical Component List
Navigation System Description and Operation
Control Module References
Traffic Information Receiver U3Q
Rear Fuse Block B+ Bus
DLC Power, Ground, and Low Speed GMLAN
Video System - U3Q, Japan
G305