GM Service Manual Online
For 1990-2009 cars only
Makes
🢒
Cadillac
🢒
2007
🢒
DTS
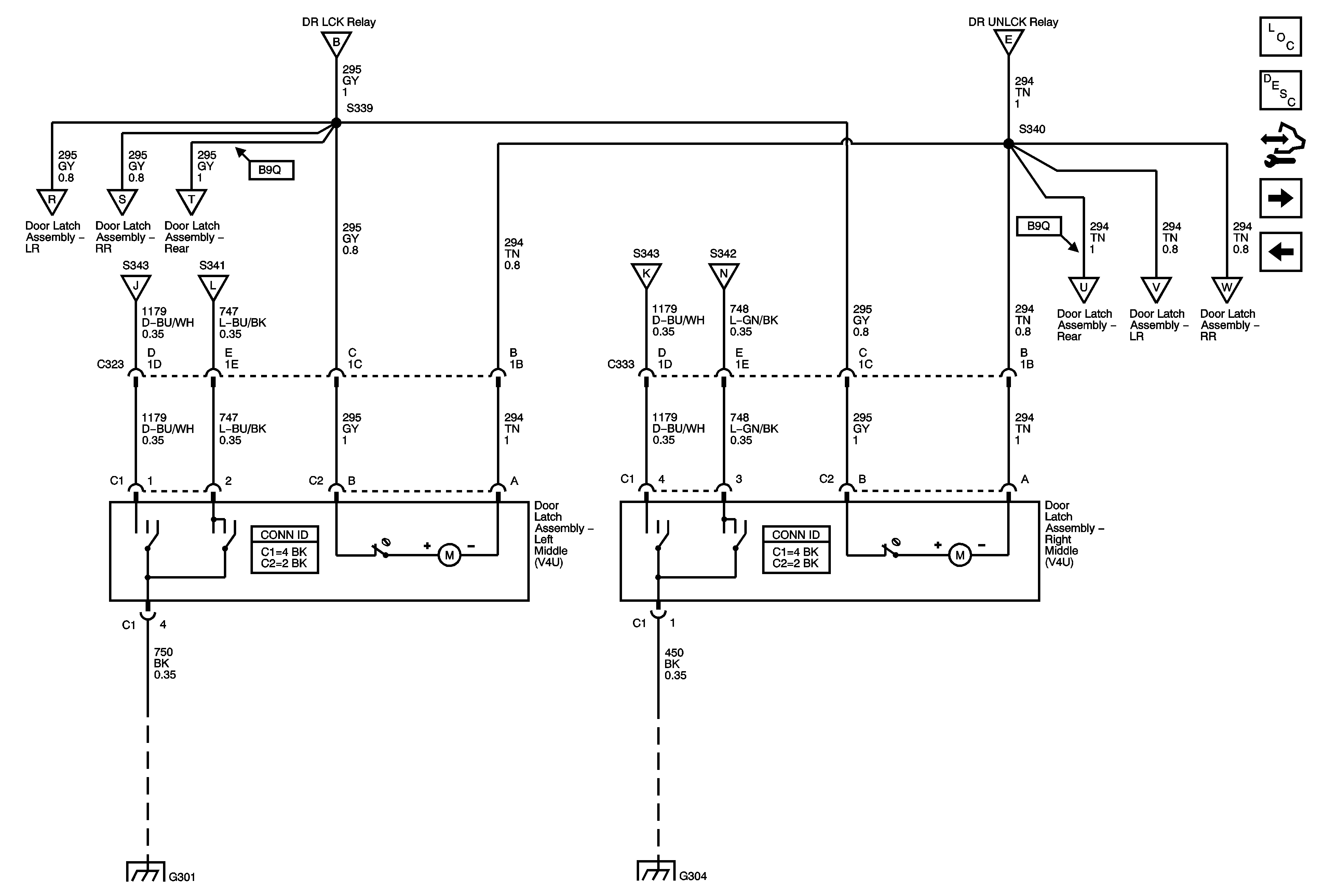
🢒 Middle Door Latch Assemblies - V4U
Middle Door Latch Assemblies - V4U
Middle Door Latch Assemblies - V4U
Master Electrical Component List
Power Door Locks Description and Operation
Control Module References
Rear Door Latch Assemblies - B9Q
Rear Door Latch Assemblies
Rear Door Latch Assemblies
Rear Door Latch Assemblies
Door Lock, Unlock Relays
Rear Door Latch Assemblies - B9Q
Door Lock, Unlock Relays
Door Lock, Unlock Relays
Door Lock, Unlock Relays
Door Lock, Unlock Relays
Door Lock, Unlock Relays
Rear Door Latch Assemblies - B9Q
Rear Door Latch Assemblies
Rear Door Latch Assemblies
G301
G304