GM Service Manual Online
For 1990-2009 cars only
Makes
🢒
Cadillac
🢒
2007
🢒
DTS
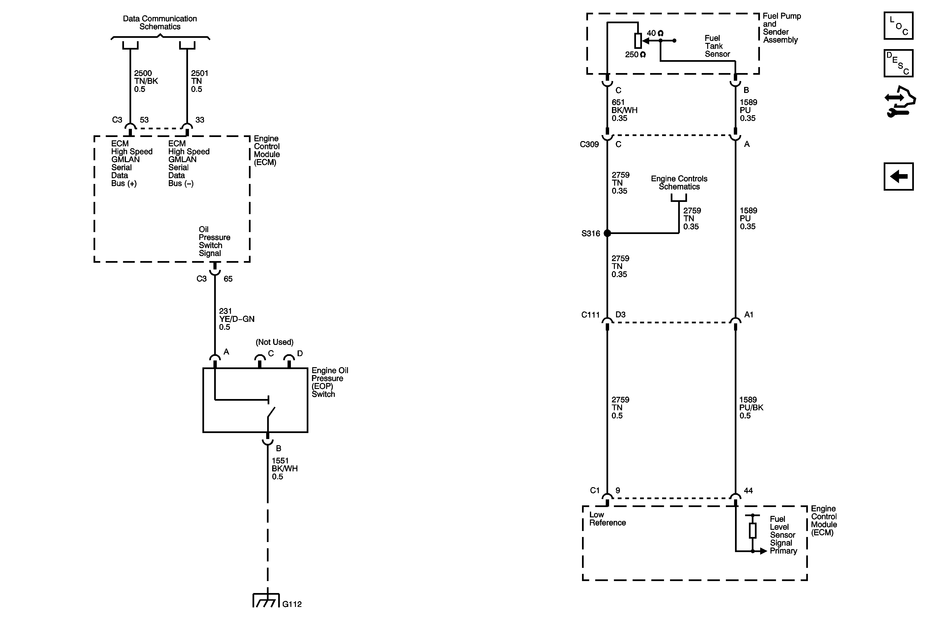
🢒 EOP, Fuel Level Sensor
EOP, Fuel Level Sensor
Engine Oil Pressure (EOP), Fuel Level Sensor
Master Electrical Component List
Instrument Cluster Description and Operation
Control Module References
Inflatable Restraint I/P Module Indicator, Telltale Assembly Info Center, Driver Information Display
High Speed Serial Data
G100, G112
Fuel Controls