GM Service Manual Online
For 1990-2009 cars only
Makes
🢒
Cadillac
🢒
1998
🢒
DeVille
🢒 Cell 133: PASS-Key II
Cell 133: PASS-Key II
Cell 133: PASS-Key II
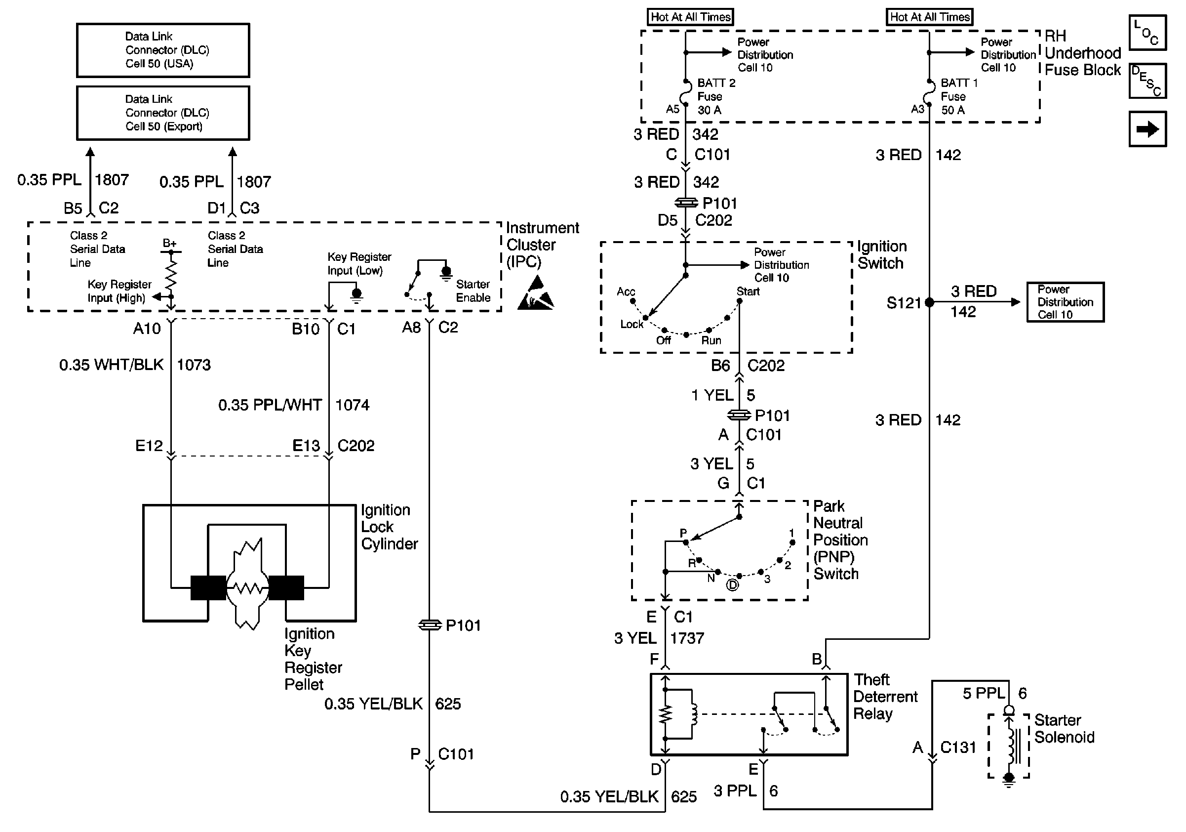
Theft Deterrent System Components
Content Theft Deterrent (CTD) Circuit Description
Cell 133: Content Theft Deterrent
Cell 50: Class 2
Cell 50: Class 2 (Export)
Cell 10: BATT 3 and BATT 2 Fuses, Ignition Switch
Cell 10: BATT 1 and BRAKES Fuses
Handling ESD Sensitive Parts Notice
Cell 10: BATT 1 and BRAKES Fuses