GM Service Manual Online
For 1990-2009 cars only
Makes
🢒
Cadillac
🢒
2000
🢒
DeVille
🢒 Generator and Battery
Generator and Battery
Generator and Battery
Engine Electrical Components
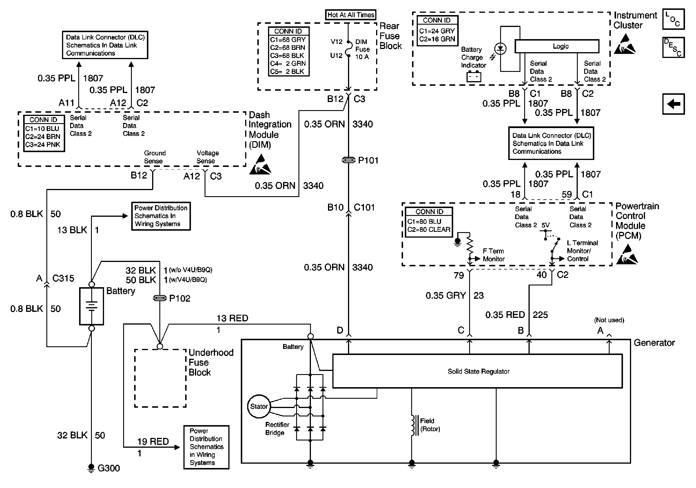
Charging System Circuit Description
Starter Solenoid Controls
Serial Data Class 2 (1 of 3)
Handling ESD Sensitive Parts Notice
Handling ESD Sensitive Parts Notice
Serial Data Class 2 (1 of 3)
Rear Fuse Block Battery Voltage
Handling ESD Sensitive Parts Notice
Underhood Fuse Block Battery Voltage