GM Service Manual Online
For 1990-2009 cars only

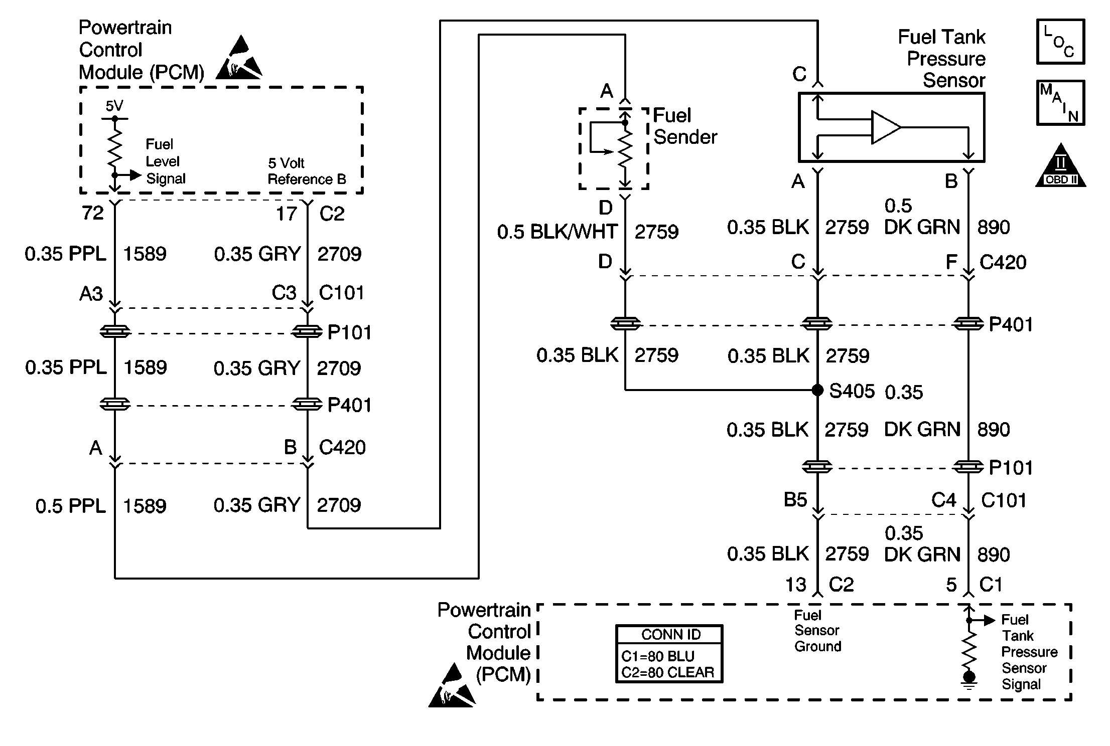
Object Number: 604192  Size: MF
Engine Controls Component Views
Sensors
OBD II Symbol Description Notice
Handling ESD Sensitive Parts Notice
Handling ESD Sensitive Parts Notice

Circuit Description

The fuel level sensor is a device used to determine the level of fuel in the tank. The PCM applies an ignition voltage to the sensor. The sensor varies the voltage based on the level of fuel in tank. When the tank is full, the sensor resistance is high, and the PCM senses a high signal voltage. As the fuel level in the tank decreases, the sensor resistance drops, and the signal voltage at the PCM is pulled low. The PCM uses the fuel level input run certain system tests. Some of these system tests include the following:

    • EVAP system
    • Misfire
    • Oxygen sensor

The PCM also sends the fuel level information via class 2 serial data to the IPC. The IPC uses the information to control the fuel gauge.

The PCM monitors the fuel level sensor to detect a fixed signal voltage. The PCM checks for a change in signal voltage (tank volume) over a calibrated distance. If the signal voltage indicates that the change in tank volume is less than the calibrated amount, the PCM will set DTC P0461.

Conditions for Running the DTC

    • No VSS DTCs are set.
    • The engine is running.
    • System voltage is between 11 and 16 volts.
    • Vehicle speed is more than 5 km/h.

Conditions for Setting the DTC

The fuel level sensor voltage indicates that tank volume has not changed over a distance of 60 kilometers (37.5 miles).

Action Taken When the DTC Sets

    • The PCM will not illuminate the malfunction indicator lamp (MIL).
    • The PCM will store the conditions present when the DTC set as Failure Records data only.

Conditions for Clearing the MIL/DTC

    • The history DTC will clear after 40 consecutive warm-up cycles have occurred without a malfunction.
    • The DTC can be cleared by using the scan tool Clear DTC Information function.

Diagnostic Aids

Important: Fuel level is used to determine EVAP system diagnosis. Always diagnose the fuel level sensor before any other EVAP system components or DTCs.

For additional diagnostic information, refer to Diagnostic System Check - Instrument Cluster in Instrument Panel, Gauges, and Console.

Reviewing the Fail Records vehicle mileage since the diagnostic test last failed may assist in diagnosing the condition. The information may help determine how often the condition that set the DTC occurs.

Step

Action

Values

Yes

No

1

Was the Powertrain On-Board Diagnostic (OBD) System Check performed?

--

Go to Step 2

Go to Powertrain On Board Diagnostic (OBD) System Check

2

Are there any Instrument Panel Cluster (IPC) DTCs set?

--

Diagnose the IPC DTCs first

Go to Step 3

3

  1. Turn OFF the ignition switch.
  2. Disconnect the fuel sender assembly connector.
  3. Turn ON the ignition, with the engine OFF.
  4. Connect a DMM between the fuel level signal and the fuel level ground circuit in the harness connector.

Does the DMM display a voltage near the specified value?

B+

Go to Step 4

Go to Step 6

4

  1. Leave the ignition switch ON.
  2. Connect the appropriate jumper between the fuel level signal and the fuel level ground circuits in the harness connector.
  3. Observe the fuel gauge.

Does the fuel gauge indicate EMPTY?

--

Go to Step 5

Go to Diagnostic Trouble Code (DTC) List - Instrument Cluster/Driver Information System

5

  1. Check for poor terminal connections at the fuel sender assembly. Refer to Testing for Intermittent Conditions and Poor Connections in Wiring Systems.
  2. If a problem is found, repair as necessary. Refer to Wiring Repairs in Wiring Systems.

Was a problem found?

--

Go to Step 11

Go to Step 8

6

  1. Leave the ignition switch ON.
  2. Connect a DMM between the fuel level signal circuit and chassis ground.

Does the DMM indicate a voltage near the specified value?

B+

Go to Step 9

Go to Step 7

7

  1. Check for the following circuit conditions:
  2. • High resistance in the fuel level signal circuit
    • Poor terminal connection at the PCM, refer to Testing for Intermittent Conditions and Poor Connections in Wiring Systems.
  3. If a problem is found, repair as necessary. Refer to Wiring Repairs in Wiring Systems.

Was a problem found?

--

Go to Step 11

Go to Step 10

8

Replace the fuel level sensor. Refer to Fuel Level Sensor Replacement .

Is action complete?

--

Go to Step 11

--

9

Locate and repair the cause of high resistance in the fuel level sensor ground circuit. Refer to Wiring Repairs in Wiring Systems.

Is action complete?

--

Go to Step 11

--

10

Important: The replacement PCM must be programmed.

Replace the PCM. Refer to Powertrain Control Module Replacement/Programming .

Is action complete?

--

Go to Step 11

--

11

  1. Review and records the scan tool Fail Records information.
  2. Clear the DTCs.
  3. Operate the vehicle within the Fail Records conditions.
  4. Monitor the scan tool Specific DTC Information for DTC P0461 until the test runs.

Does the scan tool indicate that DTC P0461 failed this ignition?

--

Go to Step 2

System OK