GM Service Manual Online
For 1990-2009 cars only
Makes
🢒
Cadillac
🢒
2002
🢒
DeVille
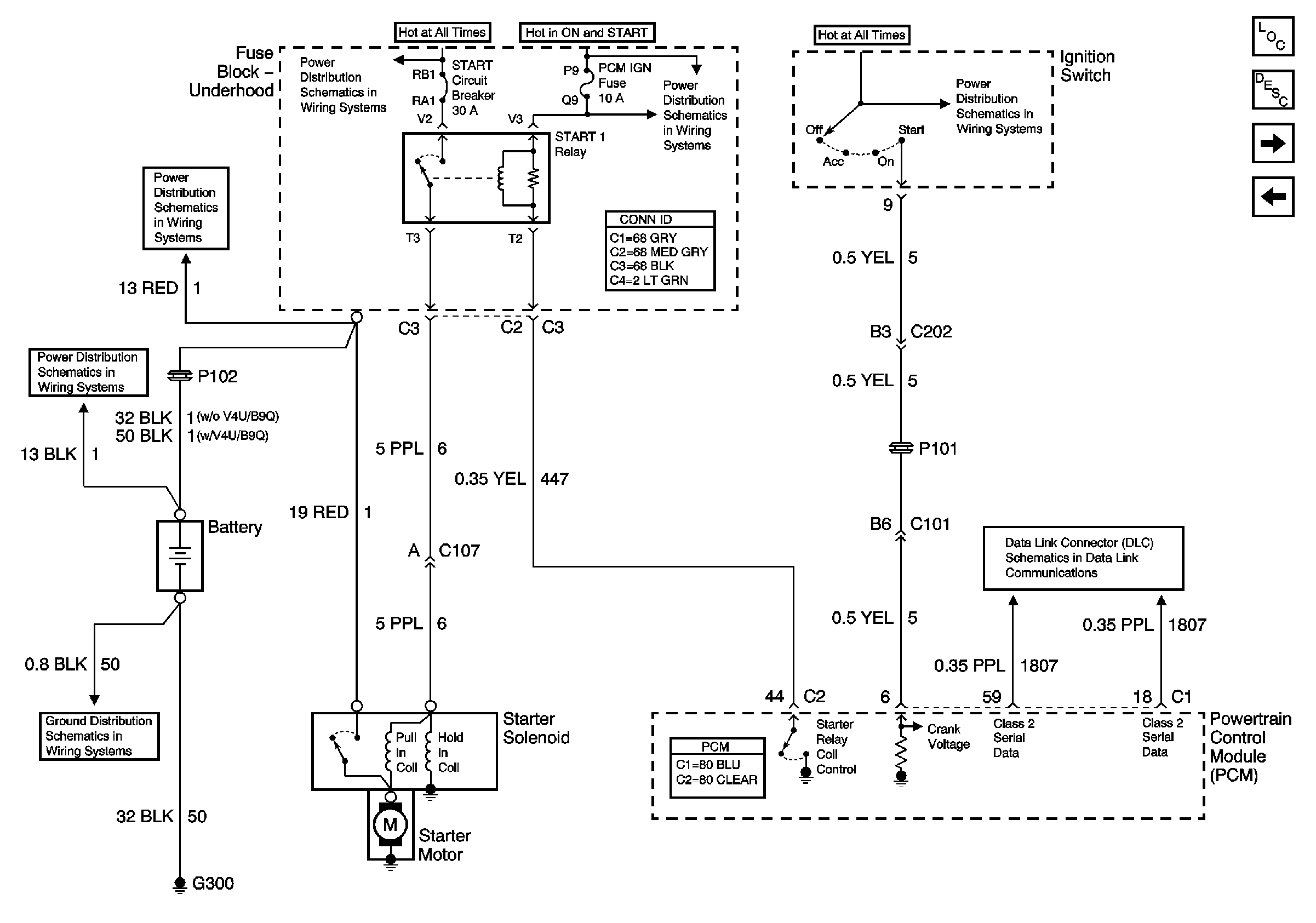
🢒 Starter Solenoid Controls
Starter Solenoid Controls
Starter Solenoid Controls
Master Electrical Component List
Starting System Description and Operation
Generator and Battery
Class 2 Serial Data (1 of 3)
G300,G303,G304,G306
Rear Fuse Block Battery Voltage
Underhood Fuse Block Battery Voltage
Underhood Fuse Block Battery Voltage
Ignition Switch