GM Service Manual Online
For 1990-2009 cars only
Makes
🢒
Cadillac
🢒
2005
🢒
DeVille
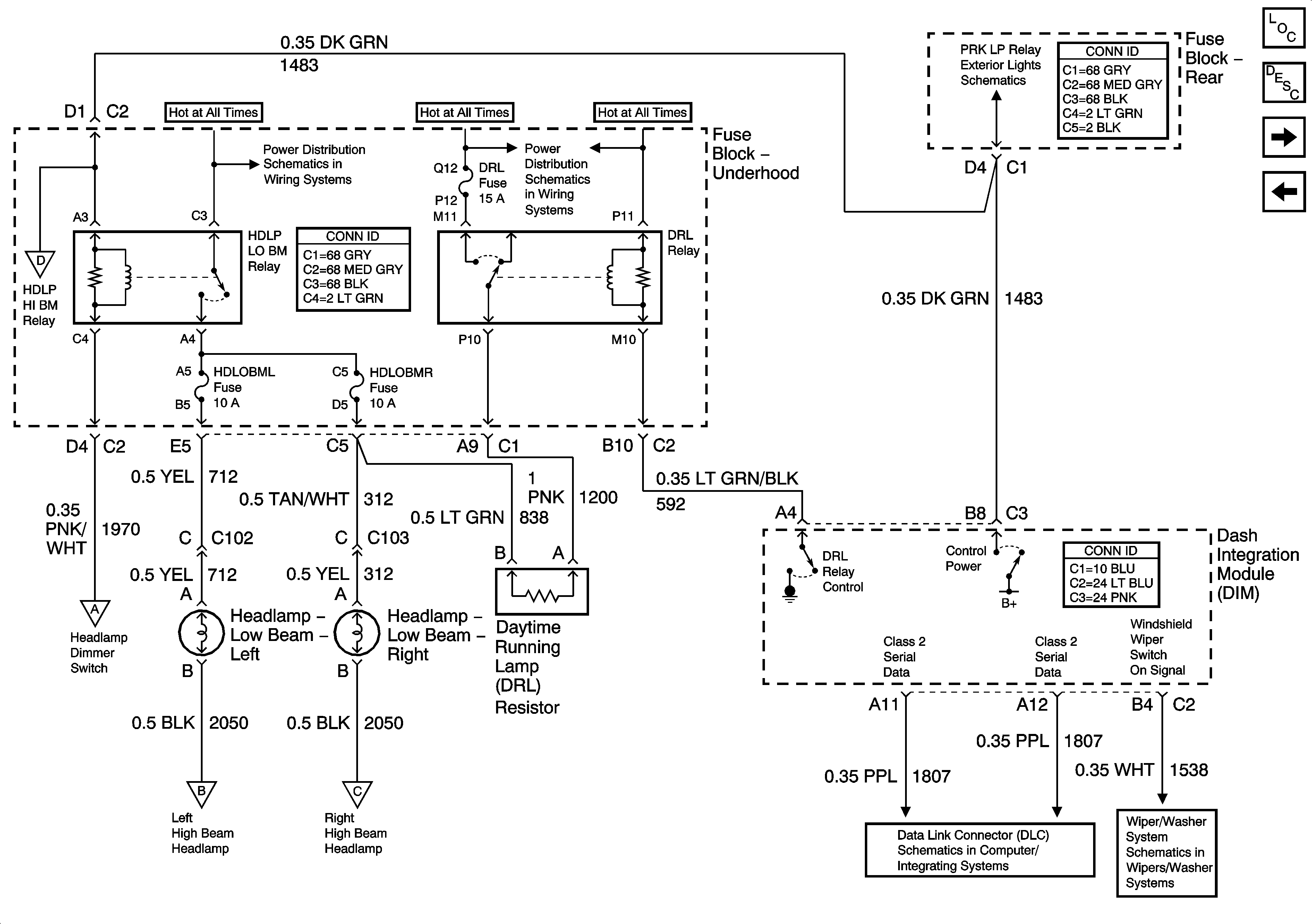
🢒 Low Beam Headlamps (Domestic)
Low Beam Headlamps (Domestic)
Low Beam Headlamps (Domestic)
Master Electrical Component List
Exterior Lighting Systems Description and Operation
High Beam Headlamps (Domestic)
Headlamp Switch (Domestic)
High Beam Headlamps (Domestic)
ACCY, WSW, HDLO BMR, HDLO BML, HDHI BML, and HDHI BMR Fuses and ACCY, HDLP LO BM, and HDLP HI BM Relays
Underhood Fuse Block Battery Voltage
Headlamp Switch and Park Lamp Relay
High Beam Headlamps (Domestic)
High Beam Headlamps (Domestic)
High Beam Headlamps (Domestic)
Class 2 Serial Data (1 of 3)
Wiper/Washer Switch and Pump