GM Service Manual Online
For 1990-2009 cars only
Makes
🢒
Cadillac
🢒
2001
🢒
Eldorado
🢒 Cooling Fans and Relays
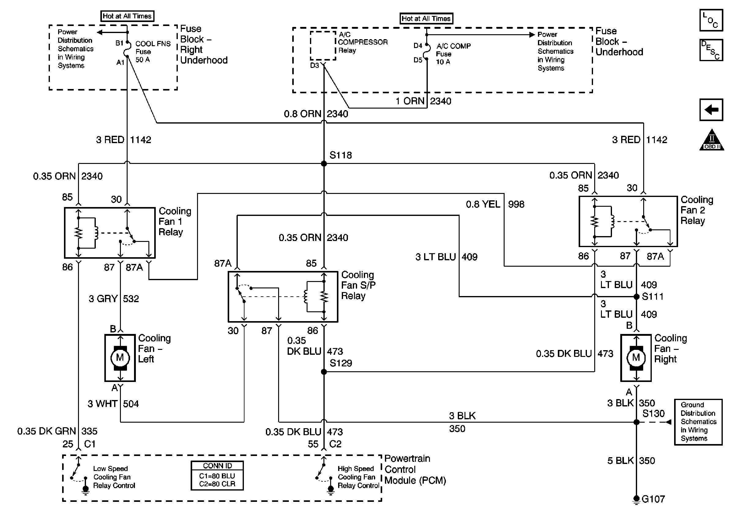
Cooling Fans and Relays
Cooling Fans and Relays
Master Electrical Component List
AIR Pump, Pump Relay and Solenoid
OBD II Symbol Description Notice
G103, G107, G109, and G110
Battery Feeds
IGN 1, COOL FANS, BATT 1, and BRAKES Fuses