GM Service Manual Online
For 1990-2009 cars only
Makes
🢒
Cadillac
🢒
2001
🢒
Eldorado
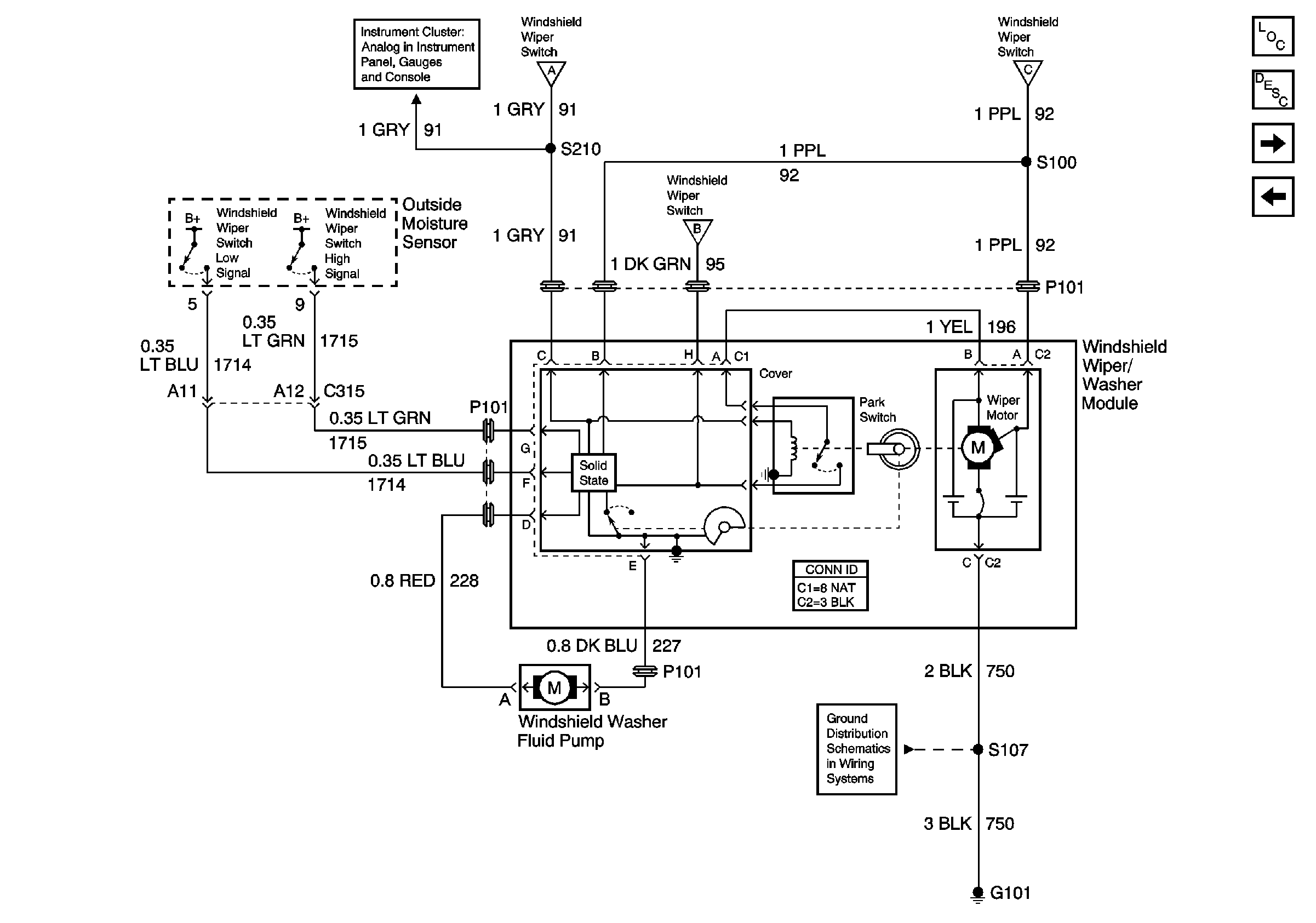
🢒 Module, Pump, and Sensor Circuits w/CE1
Module, Pump, and Sensor Circuits w/CE1
Module, Pump, and Sensor Circuits w/CE1
Master Electrical Component List
Power, Ground, and Switch Circuits w/CE1
G101
Inputs (1 of 2)
Power, Ground, and Switch Circuits w/CE1
Power, Ground, and Switch Circuits w/CE1
Power, Ground, and Switch Circuits w/CE1
02E - Fluid Level Switch Schematic