GM Service Manual Online
For 1990-2009 cars only
Makes
🢒
Cadillac
🢒
2002
🢒
Escalade EXT
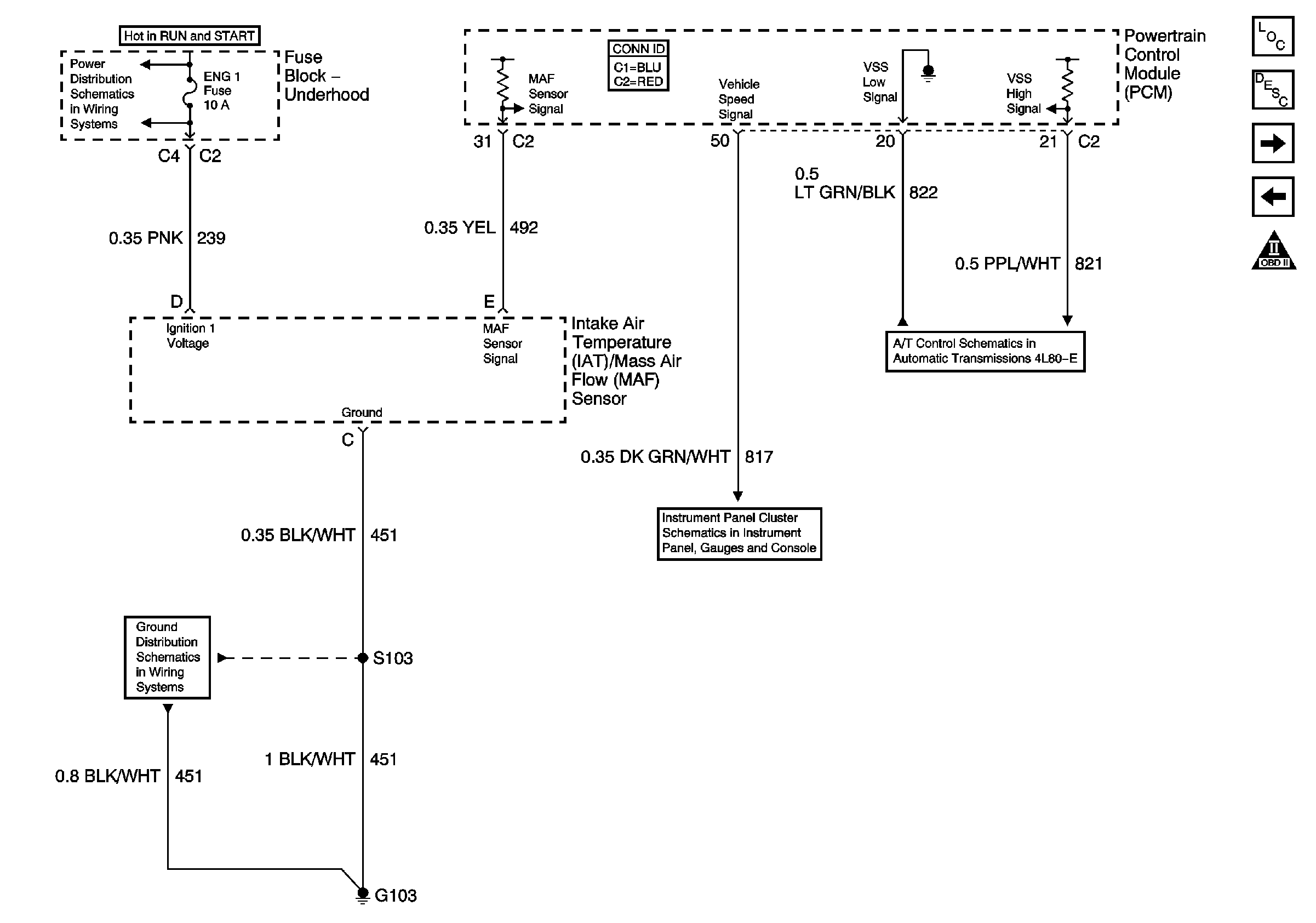
🢒 Engine Data Sensors - MAF and VSS
Engine Data Sensors - MAF and VSS
Engine Data Sensors - MAF and VSS
Master Electrical Component List
Powertrain Control Module Description
Engine Data Sensors - HO2S
Engine Data Sensors - Pressure and Temperature
OBD II Symbol Description Notice
O2 B, O2 A, ENG 1, and IGN E Fuses
G103, G105, and G106
Gages, VSS, and Engine Oil Signals
Vehicle Speed Signal and 4WD Low Signal