GM Service Manual Online
For 1990-2009 cars only
Makes
🢒
Cadillac
🢒
2002
🢒
Escalade EXT
🢒 Starting System
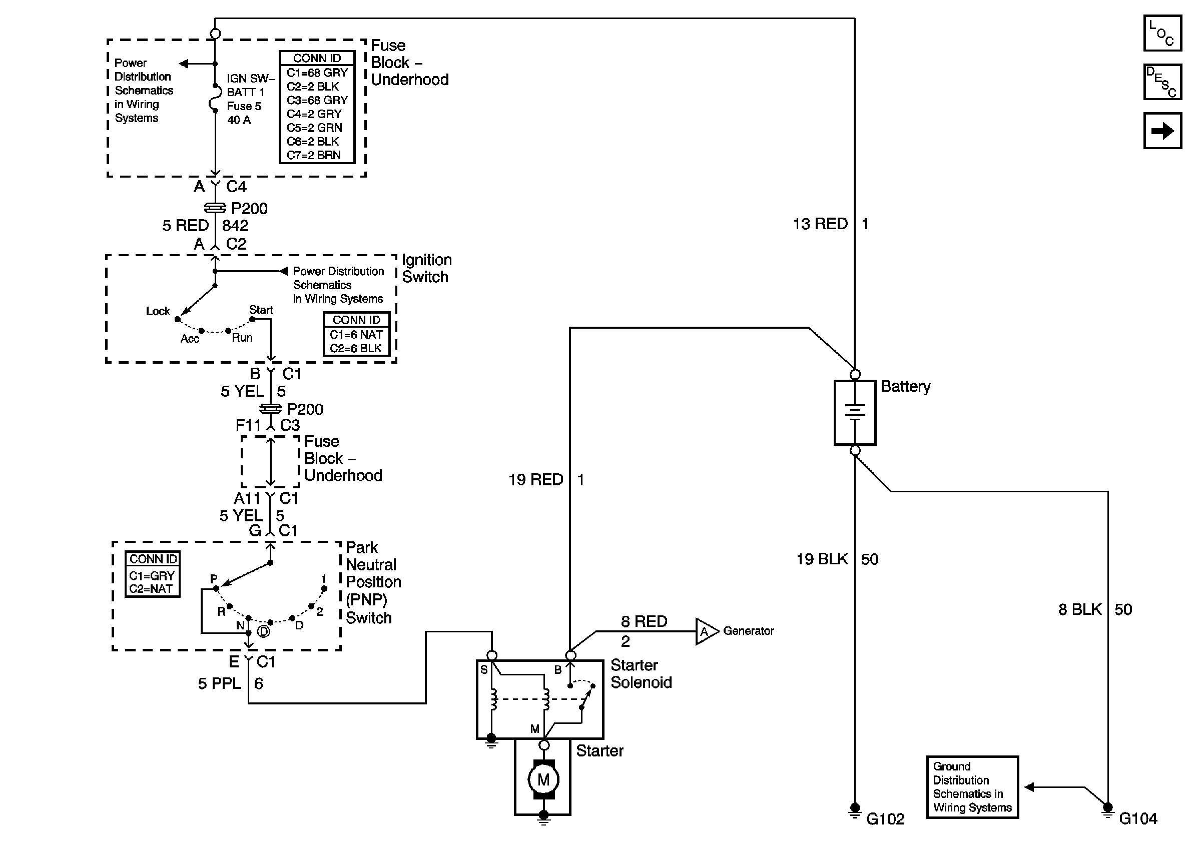
Starting System
Starting System
IGN BATT 1, IGN SW BATT 2, Ignition Switch
Master Electrical Component List
Starting System Description and Operation
Charging System
SP102
Charging System
IGN BATT 1, IGN SW BATT 2, Ignition Switch