GM Service Manual Online
For 1990-2009 cars only
Makes
🢒
Cadillac
🢒
2002
🢒
Escalade EXT
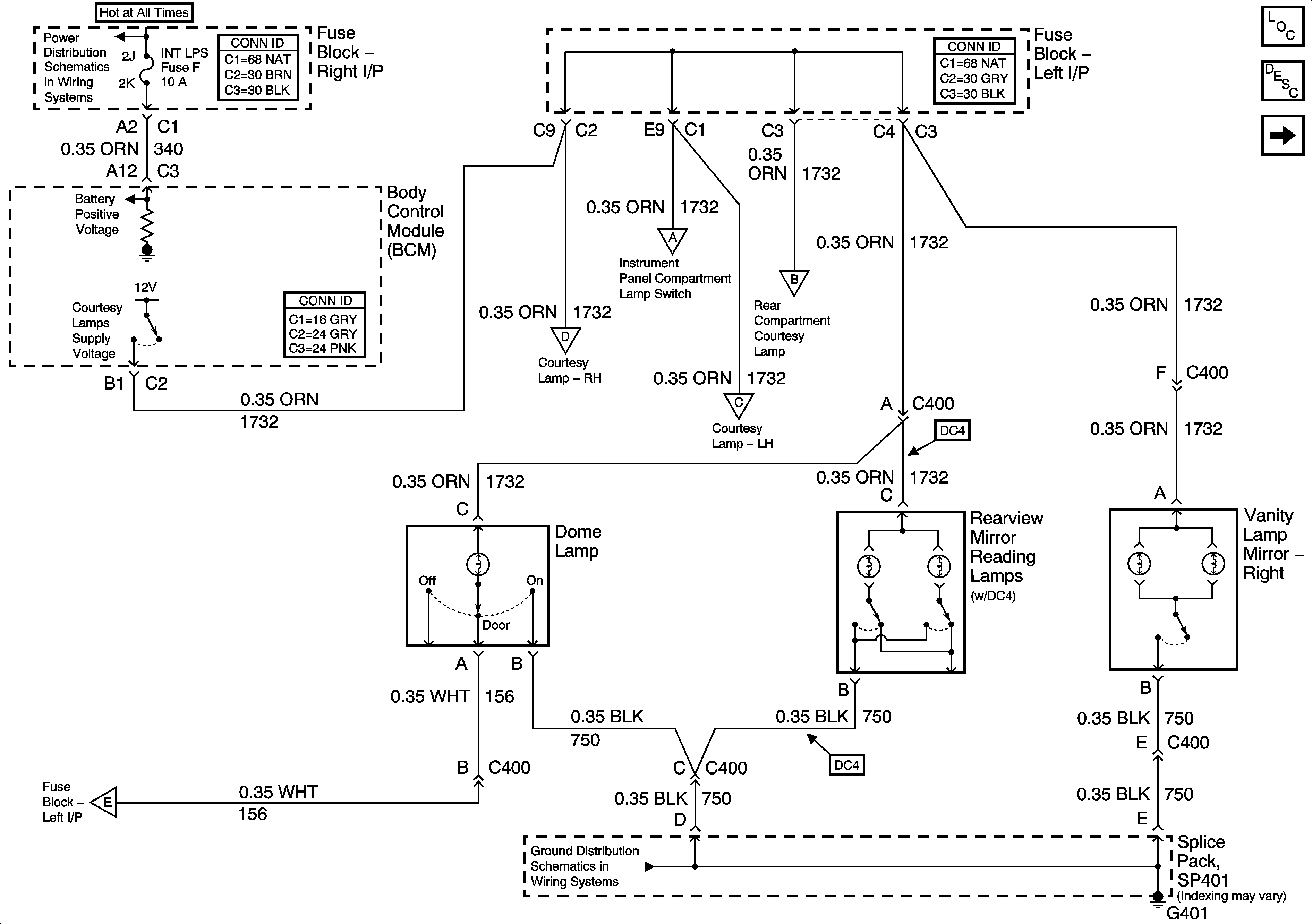
🢒 Powers and Dome Lamps
Powers and Dome Lamps
Powers and Dome Lamps
Master Electrical Component List
Interior Lighting Systems Description and Operation
Instrument Panel and Rear Compartment Lamps
Instrument Panel and Rear Compartment Lamps
Instrument Panel and Rear Compartment Lamps
Instrument Panel and Rear Compartment Lamps
Instrument Panel and Rear Compartment Lamps
RR DEFOG, HORN, HI BLO MOT, RH BEC BATT, COOL FANS, and ABS Fuses
Instrument Panel and Rear Compartment Lamps
SP401