GM Service Manual Online
For 1990-2009 cars only
Makes
🢒
Cadillac
🢒
2002
🢒
Escalade EXT
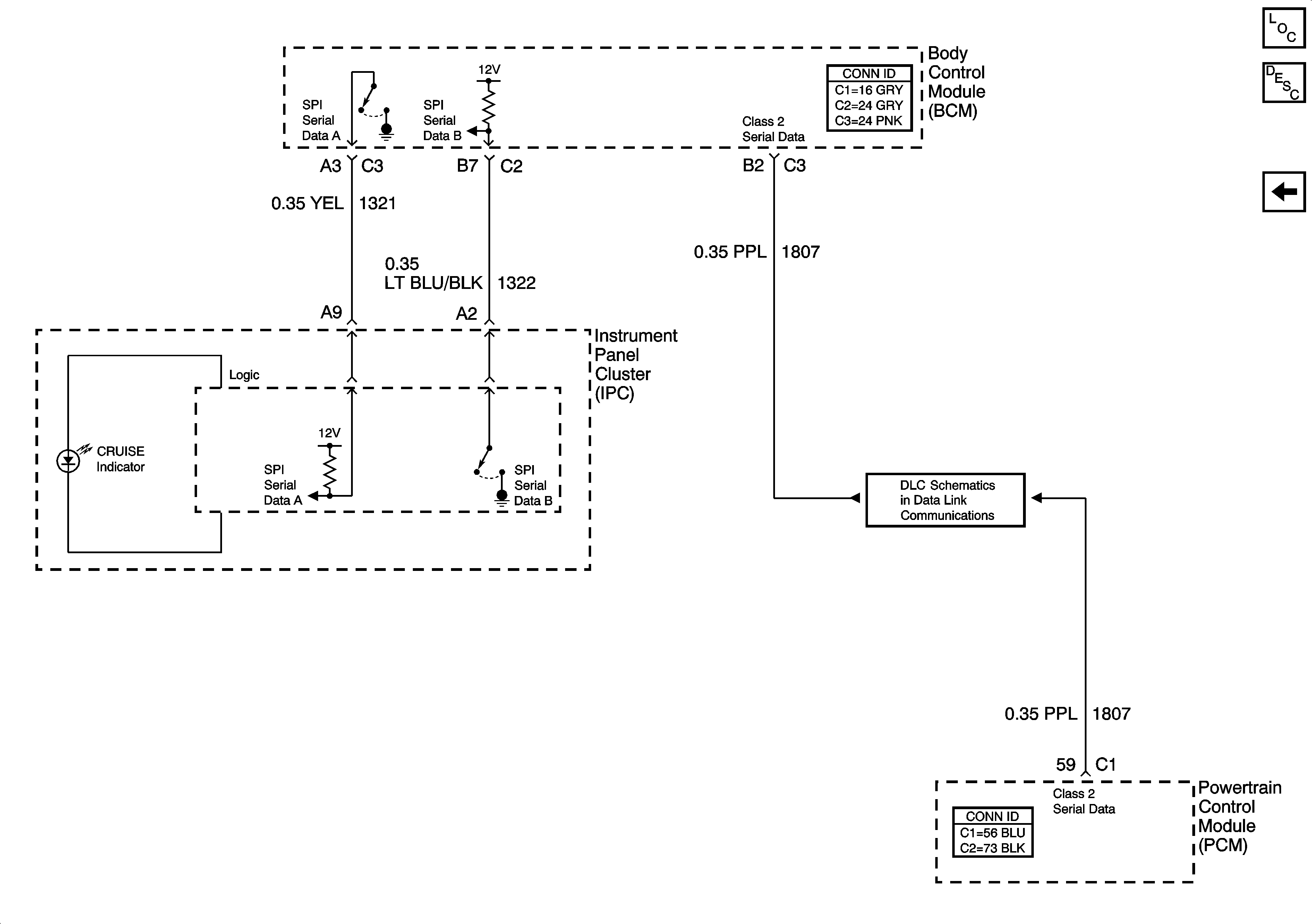
🢒 Cruise Control Indicator
Cruise Control Indicator
Cruise Control Indicator
Master Electrical Component List
Cruise Control Description and Operation
Brake Switch and Inhibit Signals
Data Link Communication