GM Service Manual Online
For 1990-2009 cars only
Makes
🢒
Cadillac
🢒
2003
🢒
Escalade EXT
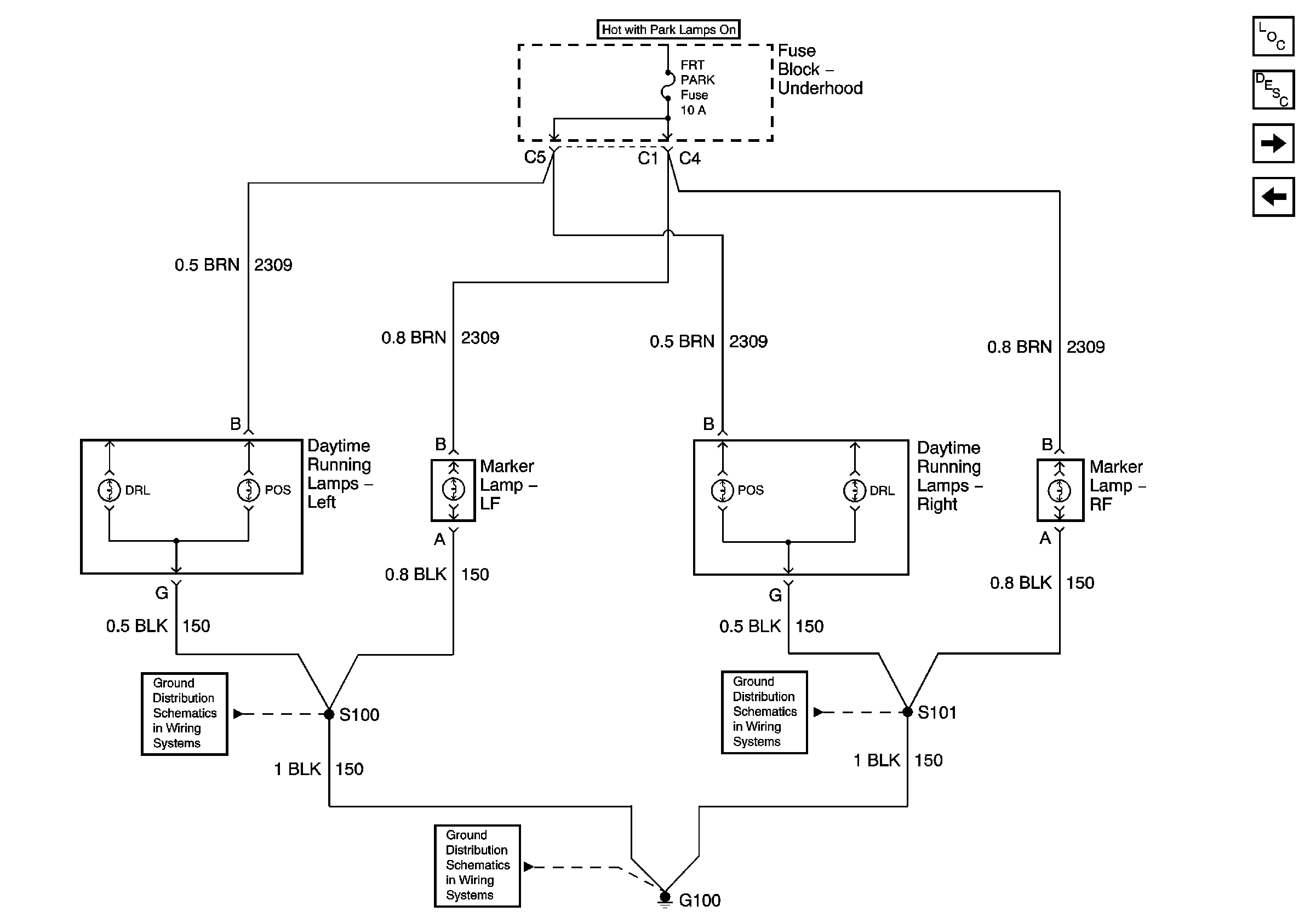
🢒 Front Park Lamps - Export
Front Park Lamps - Export
Front Park Lamps - Export
Master Electrical Component List
Exterior Lighting Systems Description and Operation
Interior Park
Front Park Lamps - Domestic
S100 - Export
S101 - Export
G100, G101, G105, G106