GM Service Manual Online
For 1990-2009 cars only
Makes
🢒
Cadillac
🢒
2004
🢒
Escalade EXT
🢒 Horns Schematics
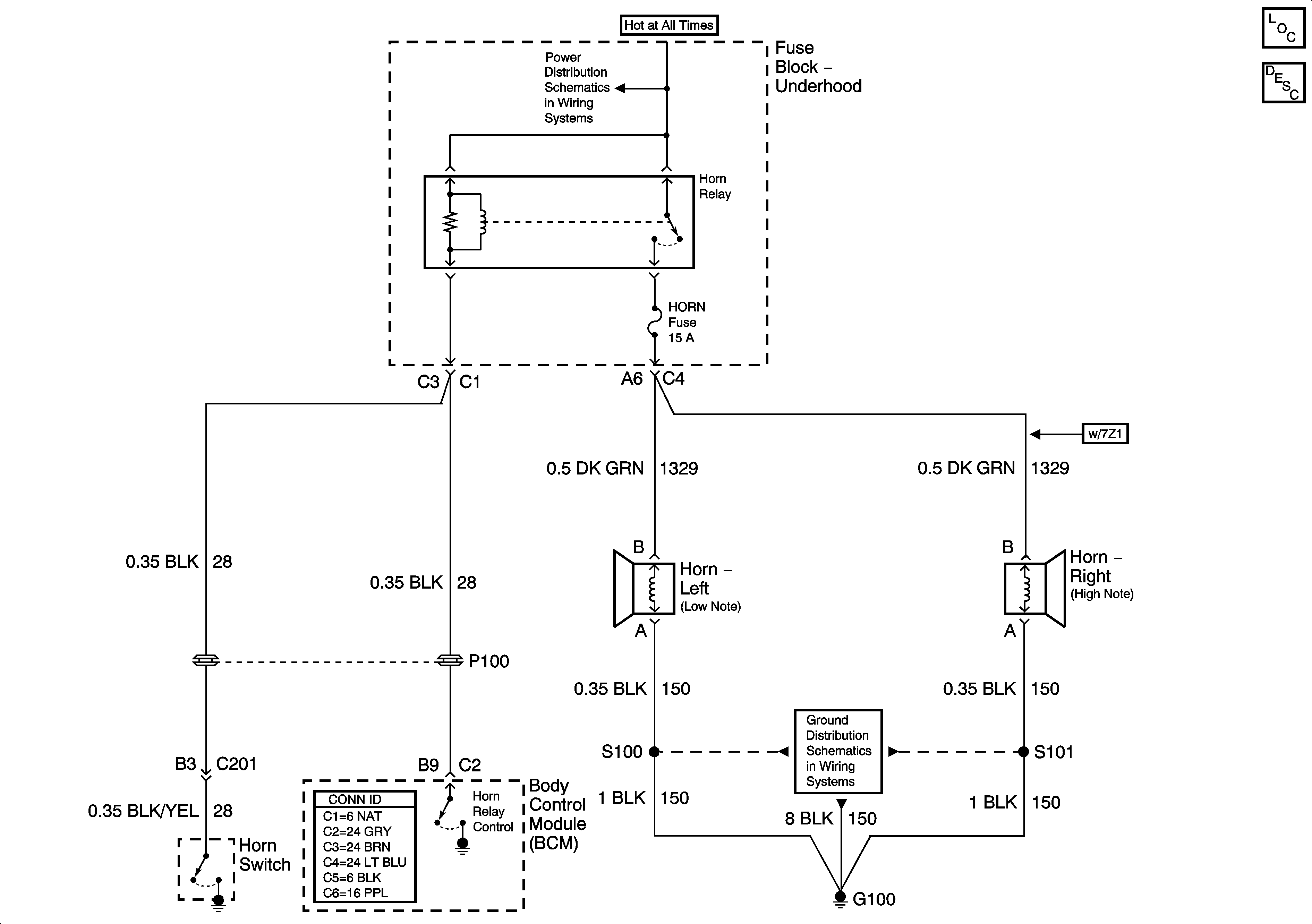
Horns Schematics
Master Electrical Component List
Horns System Description and Operation
B+ Bus - 2 of 2
G100, G101, G105, G106