GM Service Manual Online
For 1990-2009 cars only
Makes
🢒
Cadillac
🢒
2004
🢒
Escalade EXT
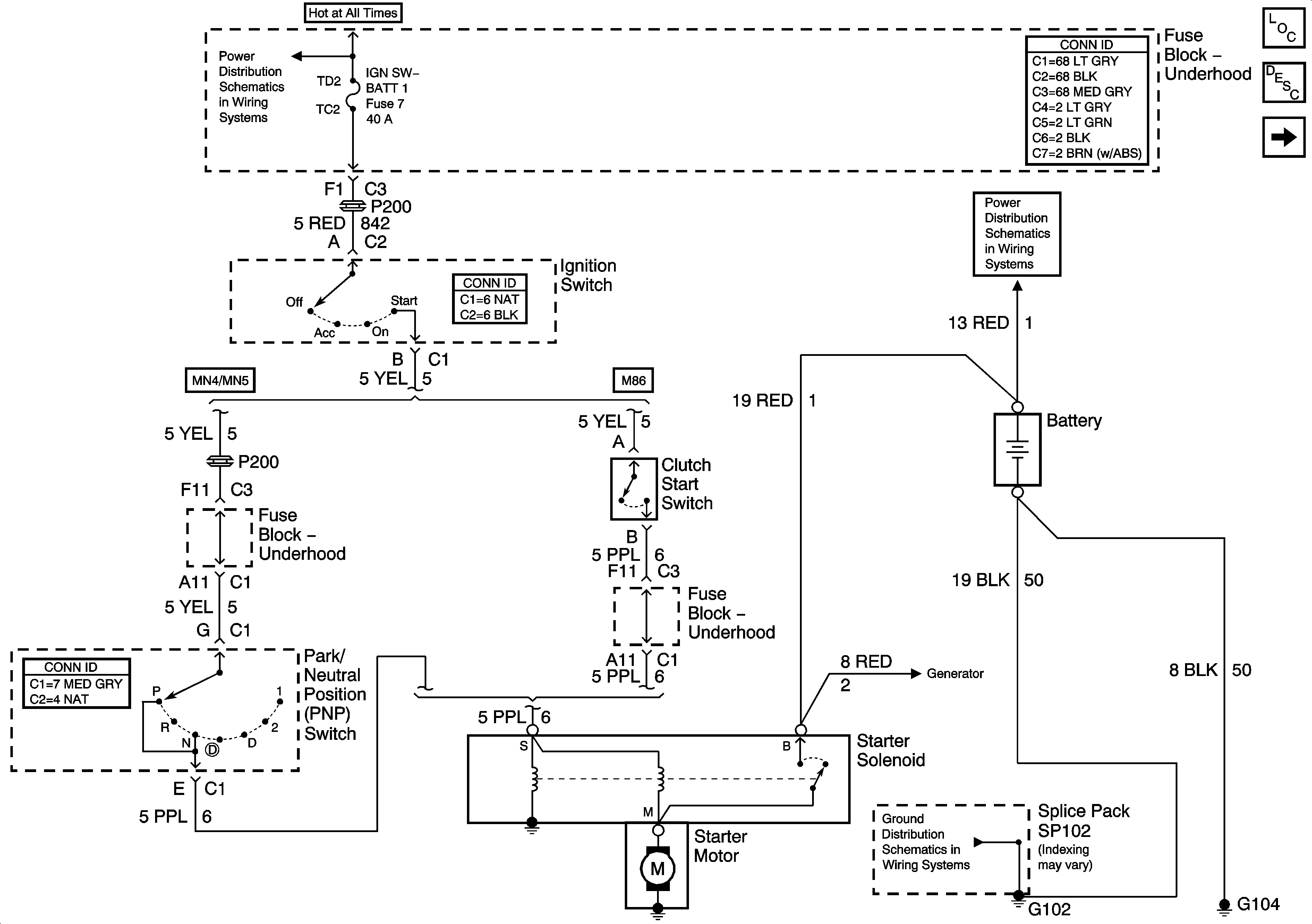
🢒 Starting System - L61
Starting System - L61
Starting System -- L61
Master Electrical Component List
Starting System Description and Operation
Starting System - LA1
IGN SW-BATT1, HTR-A/C, ERLS, CRANK Fuses
B+ Bus Bar
Charging System
G102 and G104