GM Service Manual Online
For 1990-2009 cars only
Makes
🢒
Cadillac
🢒
2005
🢒
Escalade EXT
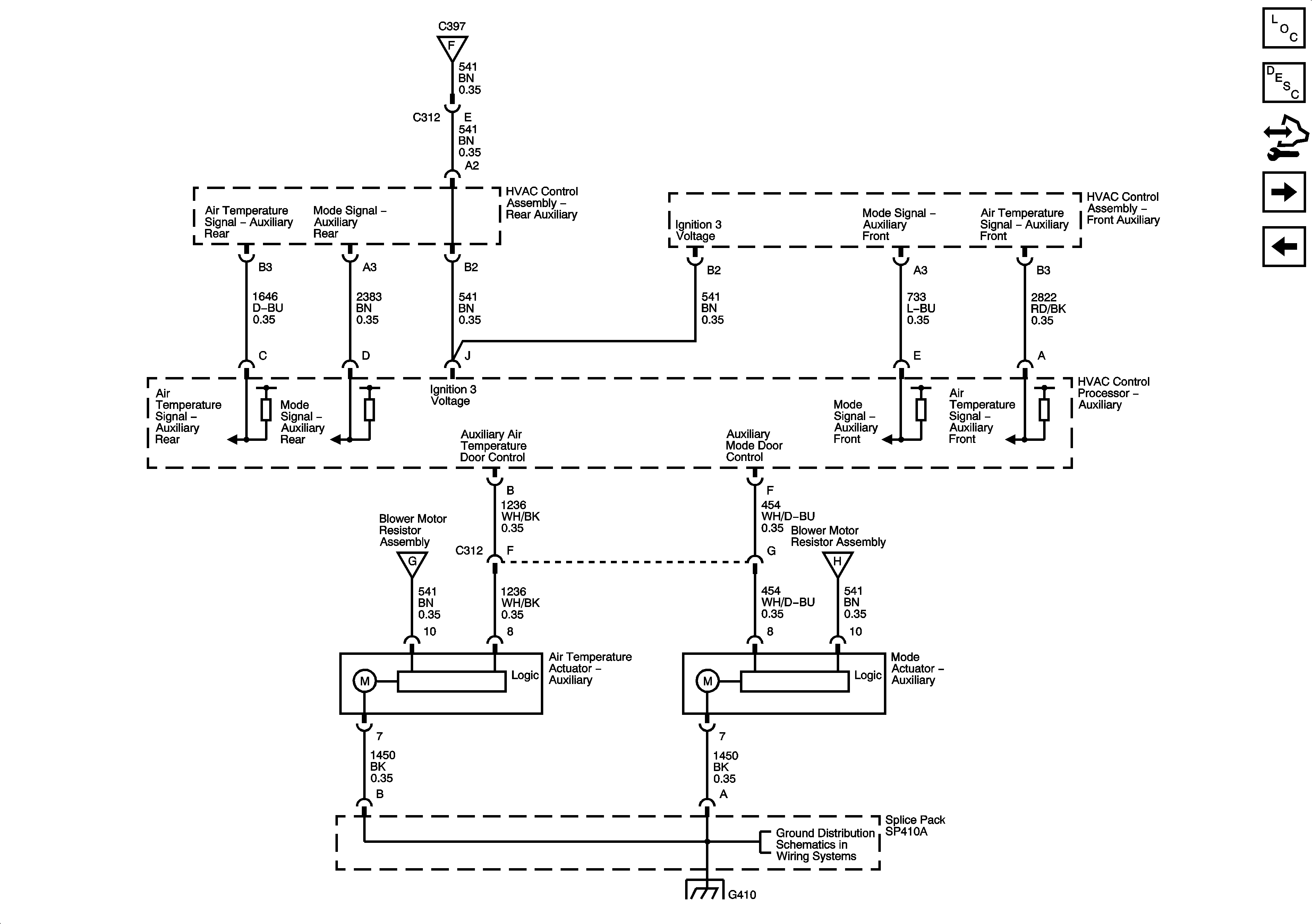
🢒 Auxiliary HVAC, Long Wheelbase w/C36 and C69- 2 of 2
Auxiliary HVAC, Long Wheelbase w/C36 and C69- 2 of 2
Auxiliary HVAC, Long Wheelbase w/C36 and C69 -- 2 of 2
Master Electrical Component List
Air Delivery Description and Operation
Control Module References
Auxiliary Blower Control - Long Wheelbase w/ C69
Auxiliary HVAC, Long Wheelbase w/C36 and C69- 1 of 2
Auxiliary HVAC, Long Wheelbase w/C36 and C69- 1 of 2
Auxiliary HVAC, Long Wheelbase w/C36 and C69- 1 of 2
G410 - 2 of 3 Auxiliary HVAC, Long Wheelbase
G410 1 of 3
Auxiliary HVAC, Long Wheelbase w/C36 and C69- 1 of 2