GM Service Manual Online
For 1990-2009 cars only
Makes
🢒
Cadillac
🢒
2005
🢒
Escalade EXT
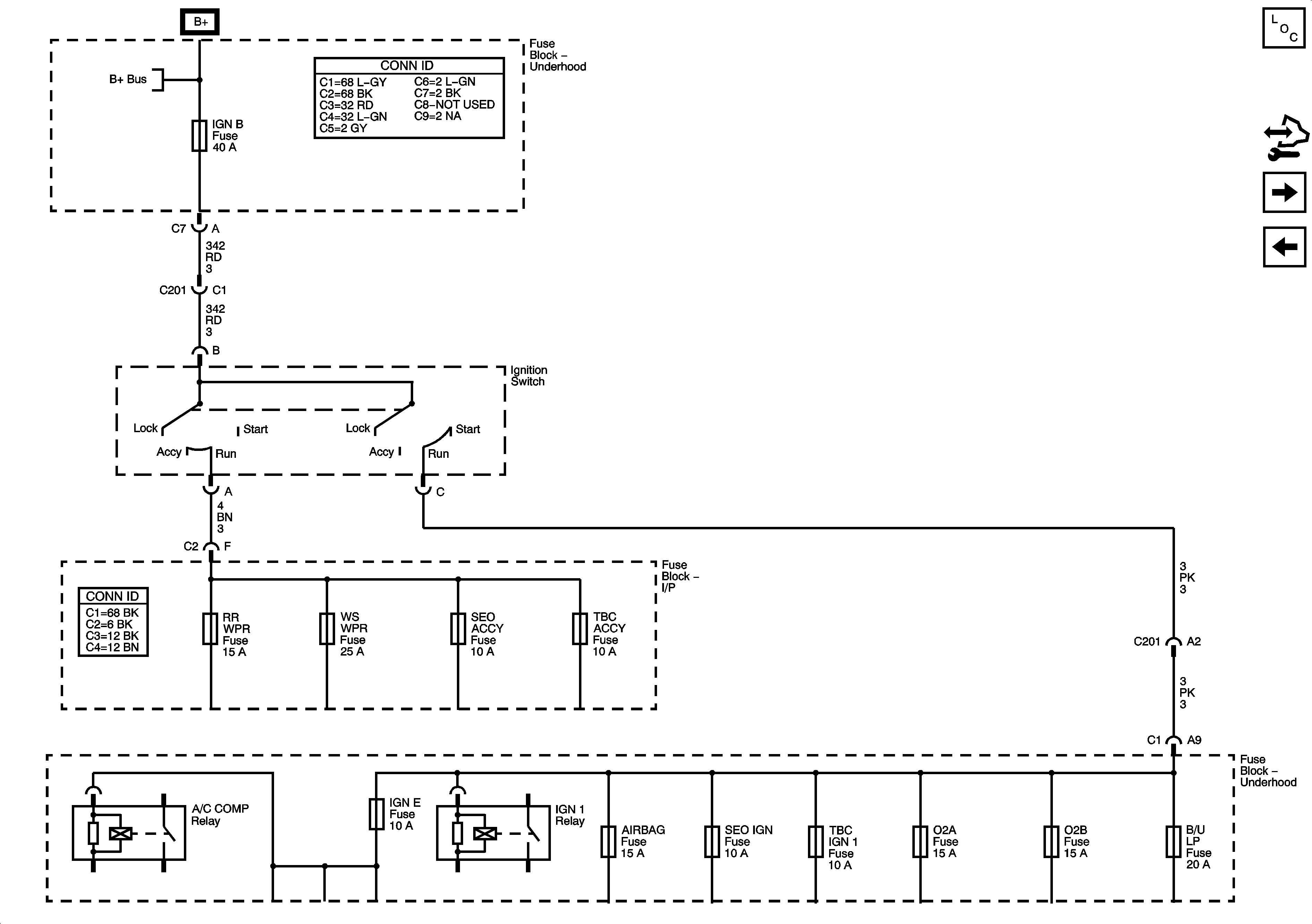
🢒 Ignition Switch - ACCY/RUN and RUN/START Busses,and IGN B Fuse
Ignition Switch - ACCY/RUN and RUN/START Busses,and IGN B Fuse
Ignition Switch -- ACCY/RUN and RUN/START Busses, and IGN B Fuse
Master Electrical Component List
Control Module References
BRAKE, CRUISE, IGN 2, HTR/AC, HVAC 1, and 4WD Fuses
Ignition Switch - ACCY/RUN/START, RUN, and START Busses, IGN A and CRANK Fuses
B+ Bus - 1 of 2